时间:2023-01-31 10:10
人气:
作者:admin
集成到STEP7
S7-SCL支持STEP7的(程序)块概念。

用S7-SCL可以创建下列STEP7(程序)块
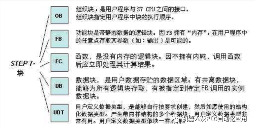
OB(组织块)
FC(函数在STEP7中文版中称“功能)
FB(功能块)
DB(数据块)
UDT(用户自定义数据类型)
在一个S7程序中S7-SCL(程序)块也能够与其他STEP7编程语言所编写的块相结合块可以相互调用。
S7-SCL块也可以储存在库中并被其他语言使用。
因S7-SCL程序用ASCII文本编程故极易导入导出。
S7-SCL块能编译成STEP7编程语言STL(语句表)格式但是记住当存贮成STL形式的程序却不再能够在S7-SCL中进行编辑。
开发环境(Development environment)
事实上S7-SCL提供了强大的开发环境其特殊的方面已经与STEP7进行协调。开发环境包括下面组件
一个编辑器便于编制包含有函数(FC)、功能块(FB)、组织块(OB)、数据块(DB)和用户自定义数据类型(UDT)的程序。编程器支持强大的处理功能。
一个批编译器便于将编辑好的程序编译成MC7机器代码。生成的MC7代码可以在所有S7-300/400可编程控制器系列CPU上执行像CPU314。
一个调试器便于在无编辑错误的程序中查找逻辑错误。找出的错误在源语言程序中显示出来。
下图表明开发环境组件的概况

S7-SCL提供了哪些功能
S7-SCL提供了高级语言的所有优点此外还提供特别设计支持结构化程序的性能块库(Block libraries)
库提供预定义的块如
系统功能
IEC功能
转换功能
编程模板
S7-SCL编辑器提供用来插入的只要填充的各种模板
块(如功能块、数据块)及其调用的模板
块注释、块参数和常量的模板
程序控制结构的模板(IF,CASE,FOR,WHILE,REPEAT)
来自高级编程的语言元素
通过使用有效的语言结构简单迅速创建程序,很少出错。如
循环结构
分支结构(IF...THEN...ELSE)
跳转
程序通俗易懂
下列特点增加了程序的易读性
全符号编程
注释
基本的和自定义数据类型
显示交叉参考
通过在行首增加空格自动格式化输入的内容
语言元素的语法着色
高级语言级的调试
调试器允许高级语言级的简明程序调试,其提供下列功能
连续监视程序的执行
按可单独设置的断点逐步监视
踏入(step-in)功能(调试期间跳入调用块中的可能性)
S7-SCL的应用范围
S7-SCL(结构化控制语言)是用于SIMATICS7系列CPU编程的类PASCAL高级语言。
PLC无关性认可(PLCopen certificate)
S7-SCL遵循在IEC61131-3定义的文本高级语言ST(结构化文本)并且确保其可重用性。
应用范围(Area of application)
S7-SCL针对可编程逻辑控制器(PLC)编程进行了优化,且其既包含了PASCAL
编程语言的语言元素,又包含了诸如输入/输出、计时器和计数器等的典型的PLC元素。
S7-SCL特别适合下列任务
复杂算法的编程
数学函数的编程
数据和配方管理
过程优化
结构化S7-SCL程序的设计
块的种类(Block Types)
采用结构化S7-SCL程序
是前面定义的任务的最好解决方案。换言之,意思是采用模块化设计,程序分成几个块,每块对应特定的子任务SCL中,与在STEP7中的其他语言一样,有下列块类型可用。

在S7-SCL源文件中块的约定
一个S7-SCL程序包含一个或几个S7-SCL源文件。一个源文件能够包含单个块或一个有几个块的完整程序。

定义子任务
下图显示了子任务,方形区域表示块。逻辑块从左到右排列,也是他们被调用的次序。

编辑:黄飞
上一篇:工业运动控制的测量技术
下一篇:变频器功能参数设置