时间:2022-11-09 20:58
人气:
作者:admin
1、前言:在工业领域,进行工业生产需要堆放各种矿物质原料,比如燃煤、砂石、稀土和矿石等,从而形成大量形态各异的料堆。实时且准确地估算这些料堆的体积(土方量),是保证生产正常进行的重要数据保障。目前主要有两种方式:1)采用移动三维激光扫描仪:可以由人工手持三维激光扫描仪以移动非接触测量的方式对料堆进行360°扫描进行三维数据采集,再由专业的分析处理软件将数据进行三维建模,还原为真实的料堆地貌形态,然后测算出体积。优点:测算结果比较精确,不要求料堆位置固定;缺点:耗费人工难以实时且三维扫描仪价格昂贵;适用:要求体积估算非常精确,且预算也高的领域;

图1 手持三维激光扫描仪测量体积(某厂家)2)采用多点固定激光测距:可以在固定料堆周围安装多个激光测距扫描仪,通过采集料堆各个面的局部高程信息,再结合扫描仪的安装位置进行料堆的整体三维估计建模,最终预估出料坑体积。优点:激光测距扫描仪价格低,且实时测算不需要人工参与;缺点:预估体积误差较大,且需要料堆位置固定;适用:测算误差要求不是很精确,且预算有限的领域;

图2 多点固定激光测距测量体积(丹唯思软件)
2、料堆建模:本文主要是介绍多点固定激光测距方式,采用丹唯思三维建模软件,从多点固定激光测距仪获取料堆表面点云,再由点云进行三维建模及体积计算。

图3 料堆建模步骤1)激光测距硬件:获取料堆轮廓信息,安装方式如图2所示

图4 激光测距硬件(丹唯思合作方)2)点云建模:从测距硬件读取点云信息开始料堆建模

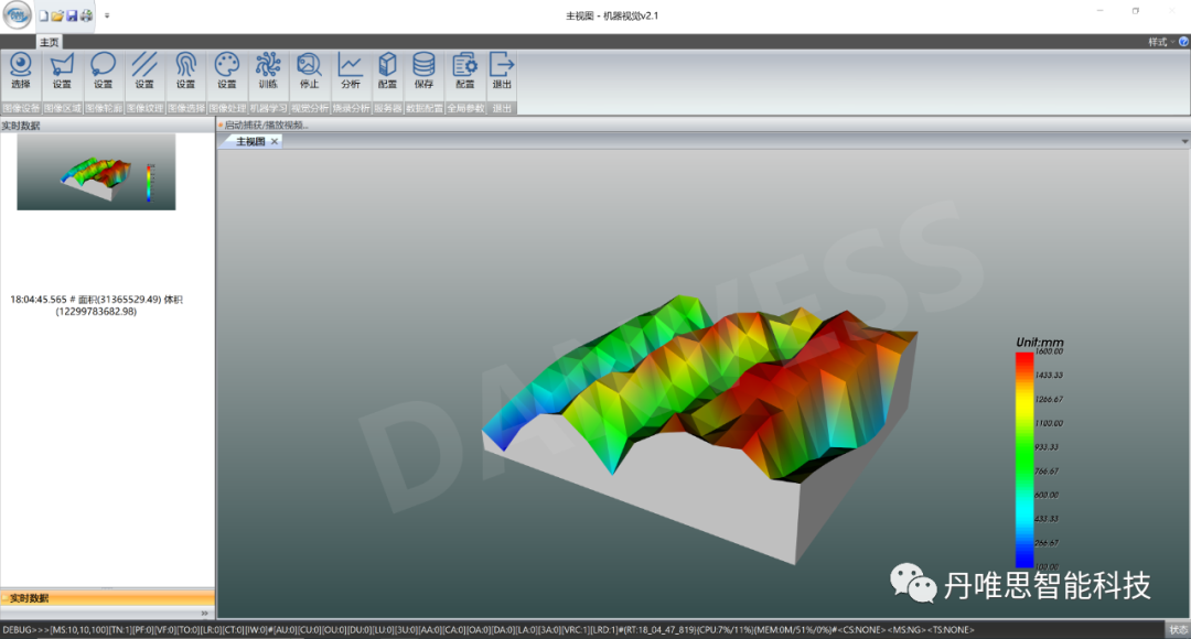
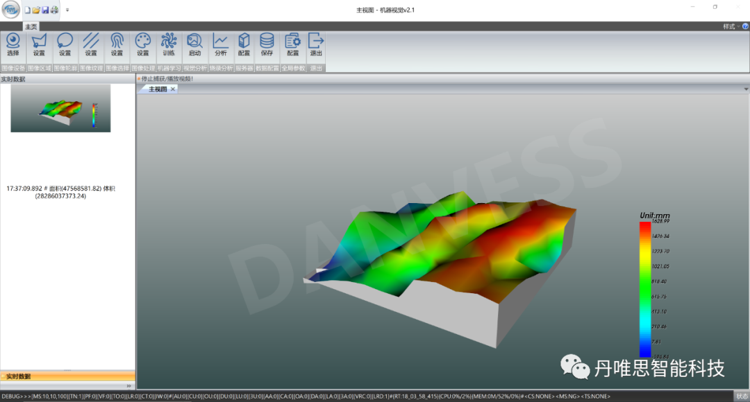
图5 三维点云(丹唯思软件)3)三维建模:以三维剖分/轮廓方式进行料堆建模,计算体积和表面积

图6 三维建模(三角剖分)(丹唯思软件)

图7 三维建模(轮廓)(丹唯思软件)
3、实时传递:系统可以实时把料堆的表面积、体积和三维外观实时地通过有线/无线网络传递到服务器,供各类信息化系统访问。

图8 实时数据(丹唯思软件)
4、误差估算:如前所述,采用多点固定激光测距方式计算出来的料堆面积和体积误差较大,具体如下:1)误差大小与料堆表面激光测距覆盖程度成正比。即要提高精确度,可以增加固定激光测距仪,提高覆盖度与精确度。
2)根据实际工程经验,通过三维建模计算出来的料堆体积和实际体积相差在1%左右,但这个数据只能说明部分工程的情况,实际情况要具体分析。编辑:黄飞
上一篇:基于PLC的自动化系统应用分析