时间:2022-11-14 17:02
人气:
作者:admin
单片机引脚为什么无法直接控制电机或风扇?
我们在使用单片机去控制+5V的直流电机或者散热风扇时,可能会有一种疑惑,51单片机的引脚电压为+5V,为什么不直接用单片机引脚去驱动电机或者风扇?
实际上单片机的控制引脚,不管是51单片机或者stm32单片机的引脚一般只是作为信号电流,其引脚驱动能力都比较弱,一般都在10-20mA;我们查看STM32单片机规格书可知,其引脚的驱动电流最大为25mA。

而5V直流电机或者散热风扇工作电流一般都在100mA以上,如果直接接到单片机引脚上,当引脚输出高电平时,引脚的电压可能在1-2V,导致无法驱动电机及风扇。
所以为了提高单片机引脚的驱动能力,我们往往要使用三极管或者MOS管作为驱动元件,单片机通过三极管或MOS管的通断,间接来控制电机或风扇,以此达到增大单片机引脚的驱动能力。
51单片机引脚控制
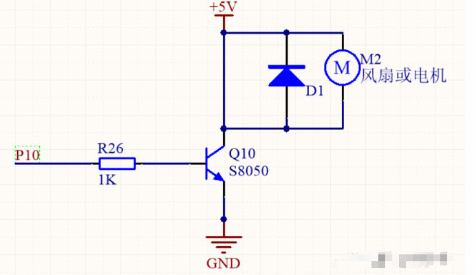
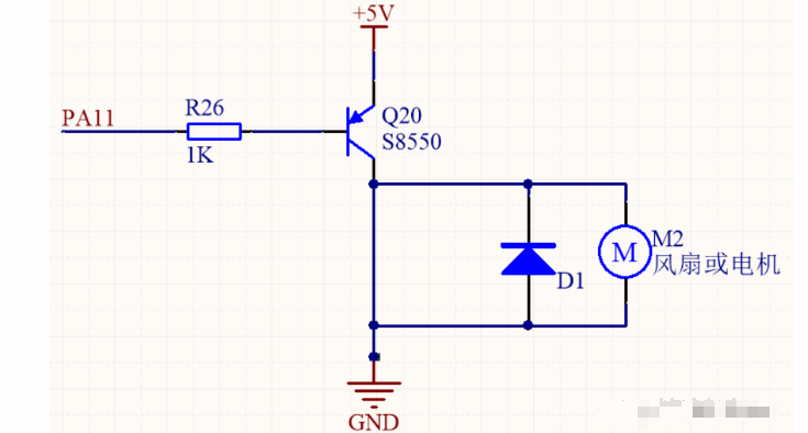
采用51单片机控制来控制+5V直流电机或者风扇时,一般可采用NPN和PNP两种方式(或NMOS和PMOS两种);NPN及PNP电路如下图:

NPN驱动电路

PNP驱动电路
NPN(NMOS)驱动电路为高电平导通,低电平截止;PNP(PMS)驱动电路为低电平导通,高电平截止。两种电路的电流驱动能力取决于所使用的三极管或MOS管,而单片机引脚只起到电路开关作用。
Stm32单片机引脚控制
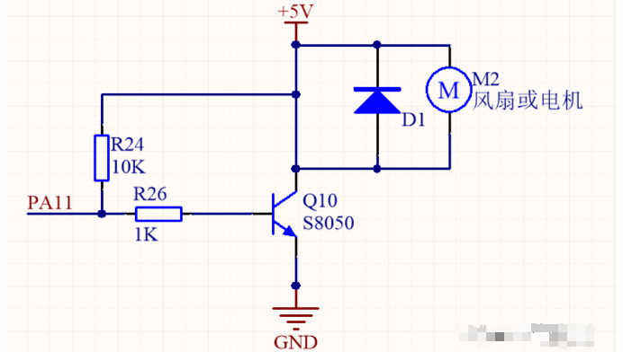
如果采用stm32单片机来控制+5V的电路,由于单片机的电平范围为0-3.3V,其控制电路还需要再改造一下。
在说明改造电路前需说明一下,stm32单片机引脚只有部分引脚能耐受+5V电压,部分是无法耐受+5V电压。至于如何判断该引脚是否能耐受+5V电压,可查看stm32单片机规格书,如果该引脚标注由“FT”字样,表示该引脚可耐受+5V电压。如图:

为了使单片机引脚能匹配驱动电路的控制电平,需让单片机引脚输出高电平时,电压能达到+5V。其方法主要由两种;第一种单片机引脚设置为开漏输出,然后引脚使用10k电阻上拉至+5V,如图:

这样就可使stm32单片机输出高电平时,电压为+5V。
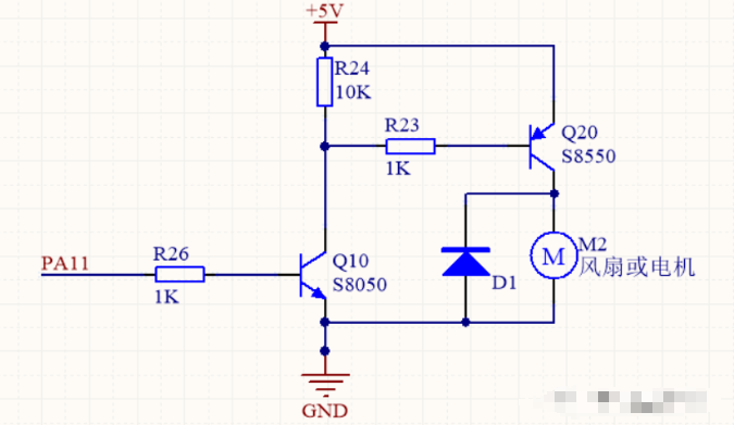
第二种方法是单片机引脚设置为推挽输出,驱动电路采用NPN+PNP(或NPN+NPN)电路,单片机引脚使用+3.3V电压控制NPN电路,NPN电路输出+5V电压来控制NPN电路。(NPN+PNP模式为单片机输出高电平导通;NPN+NPN模式为单片机输出低电平导通);其控制电路如图:

只要单片机引脚控制电平与驱动电路所要求的控制电压匹配,单片机采用较稳定地控制驱动电路。
上一篇:三相异步电动机上的故障解决
下一篇:PLC与外接按钮开关接线方法图解