时间:2021-04-14 11:03
人气:
作者:admin
制造商制造轻混电动车(MHEV)的最终目标是减少温室气体(GHG)排放。轻混电动车包含一个连接到车辆变速器系统的48V电机驱动系统。为了减少温室气体排放,轻混电动车中的内燃机(ICE)会在车辆滑行时关闭,同时该48V电机系统会为48V电池充电,以便为车辆供电。在本文中,我将讨论48V电机驱动器的一种设计方法,该设计可提供大功率的电机驱动,实现功能安全并且尺寸更加小巧。
大功率电机驱动的注意事项
对于汽车动力总成应用,典型的48V电机驱动系统需要10kW至30kW的电功率。传统的12V电池系统无法满足该功率水平,因此必须采用48V架构来支持大功率电机驱动。
阅读白皮书《如何构建功能安全的小型48V、30kW轻混电动车电机驱动系统》,详细了解如何解决电机驱动系统驱动电路中的重大设计难题。
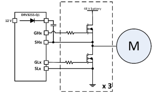
如图1所示,48V电机驱动器控制外部金属-氧化物半导体场效应晶体管(MOSFET),以使电机旋转。这些外部MOSFET必须支持600A以上的电流才能实现30kW的功率目标。有效减小MOSFET的RDS(on)可减小热耗散和导通损耗,在某些情况下,每个通道中并联多个MOSFET将有助于分散热量,如应用手册《使用DRV3255-Q1驱动并联MOSFET》中所述。MOSFET的总栅极电荷可能高达1,000nC。
设计人员还需要优化由开关损耗引起的功率耗散,以使整个解决方案符合汽车电磁兼容性(EMC)规范。高栅极电流栅极驱动器(如DRV3255-Q1)可以驱动高栅极电荷MOSFET,其峰值源电流高达3.5A,峰值吸电流高达4.5A。即使在栅极电荷为1,000nC的情况下,如此高的输出电流也可以实现很短的上升和下降时间。可选的栅极驱动器输出电流水平使您可以微调上升和下降时间,从而在开关损耗和电磁兼容性(EMC)之间进行优化。

图1:大功率48V电机驱动器的最常见电源架构
即使电池的标称电压为48V,电源电压也可能因运行期间的瞬态情况而发生很大的变化;请参阅图2中国际标准化组织 (ISO) 21780 规定的电压水平。此外,考虑到MOSFET寄生体二极管的反向恢复时间,电机驱动器引脚需要能够承受负瞬态电压。

图2:ISO 21780规定的48V系统的电压水平
凭借能够承受105V电压的高侧自举引脚,DRV3255-Q1能够在90V的电压下支持真正的连续工作,并支持高达95V的瞬态电压。自举的高侧MOSFET源极和低侧MOSFET源极的额定瞬态电压为–15V,从而提供大功率电机驱动器系统所需的强大保护。
48V电机驱动器的功能安全注意事项
48V电机驱动系统存在产生不必要功耗的风险,这可能会导致出现过压情况,从而损坏系统。正常的系统响应是使所有高侧或低侧MOSFET导通,使电机电流再循环,避免产生更多电流。如果出现故障,系统必须具有适当地切换功能性MOSFET的机制,以避免进一步损坏。实施此类保护通常需要外部逻辑和比较器。
利用集成在DRV3255-Q1中的主动短路逻辑,您可以决定在检测到故障情况时应如何响应。可以将该逻辑配置为启用所有高侧MOSFET、启用所有低侧MOSFET或在低侧和高侧MOSFET之间动态切换(具体取决于故障情况),而不是通过禁用所有MOSFET来响应故障情况。此外,DRV3255-Q1符合ISO 26262规定的功能安全标准,并包含诊断和保护功能,可支持ASIL D级的功能安全电机驱动器系统。
48V电机驱动器的尺寸注意事项
发动机舱中的空间有限,因此要求48V电机驱动器系统的电路板具有较小的尺寸。图3展示了传统48V大功率电机驱动器设计的典型电机驱动器方框图。要实现具有强大保护功能的安全电机驱动器系统,需要使用钳位二极管、外部驱动电路、汇路电阻器和二极管、比较器以及外部安全逻辑。这些外部器件会导致布板空间增大并使系统成本升高。

图3:典型的48V大功率电机驱动器方框图
在采用DRV3255-Q1后,通过集成外部逻辑和比较器、可调节高电流栅极驱动器以及对大电压瞬态的支持(无需额外的外部器件),可以提供显著的优势来有效减小总体电路板尺寸,如图4所示。

图4:简化的DRV3255-Q1电机驱动器方框图
随着48V轻混电动车日益普遍,您是否考虑为下一辆汽车采用轻混电动车?
责任编辑:lq