时间:2021-04-14 14:29
人气:
作者:admin
电机中的噪声大小取决于电机类型、环境条件和具体的应用。永磁式电机和混合式步进电机通常较安静,因为它们的转动比较稳定。而可变磁阻步进电机无论用在哪里,都是最嘈杂的。
为更好地理解噪声的来源,我们需要思考旋转运动是如何产生的。当步进电机执行步进时,它不会立即停止,而是会继续略微前后移动,然后再完全停止。这个问题可以通过在电机驱动器中采用特定的控制逻辑来克服。电机运行过程中,在电机完成上一步但停止之前的那一刻,驱动器发出指令开始下一个步进。这种连续且有规律的电机前进可以降低噪声和振动。
还要注意的是,每个步进电机都有一个谐振频率,通常在电机以每秒150到300步的速度运动时会发生谐振。许多设计人员倾向于避开该工作频率范围,以将噪声和振动减至最小。但插入适当设计和调整尺寸的减速机也可以减少振动。还有一种传统的解决方案,即在曲轴上安装后置式减振器,同样可以减少振动。
降噪技术
大多数步进电机都由脉宽调制(PWM)信号控制,该信号连续强制H桥在开关状态之间切换,以此调节馈入电机的电流。基于这种技术的驱动器电路通常被称为斩波器驱动器,因为它会跟随PWM波形对输出电压进行斩波处理,从而为电机绕组提供恒定电流。
与之相反的是,L/R技术旨在使施加到绕组的电压保持恒定,而电流斩波的优势在于它是一种非常高效、紧凑且经济的解决方案,只会产生很少的热量。
需要注意的是,施加到步进电机的调制信号会产生音频信号,当PWM频率落在音频频带内时更加严重。通过实验确实很容易验证步进电机如何产生噪声,即使当电机停止或保持在某个位置时也是如此。这种现象主要在开关频率低于20 kHz时产生。因此,不难推断,降低噪声的第一种方法是增加开关频率。大多数斩波器驱动器都可以通过修改外部电阻器或电容器的值来增加开关频率。其目的是改变用于电流调节的PWM信号在关闭状态下的持续时间,持续时间越短,开关频率越高。
但是,频率不必过高,因为超过一定限制,开关损耗也会增加。较恰当的开关频率值在30到50 kHz之间。如果这样还不行,则可以减小施加到电机绕组上的电流。实际上,较低的电流就意味着减少振动,当然噪声也随之降低。
不过,这种方法也有副作用,那就是扭矩会降低。如果扭矩太低,将可能导致运转失步。由于电机是开环控制的,因此必须为电机提供足以覆盖其所有运转条件的电流,即使是在最严酷的条件下。一个好的折衷办法是在电机停止期间减少电流。
通常,电机保持位置所需的电流大大低于加速或以恒定速率转动电机所需的电流。实际上,所有步进电机驱动器都可通过修改模拟参考电压VREF来设置电流值。跳闸电流ITrip是外部RSENSE电阻和VREF参考电压的函数。设计人员一旦选择了RSENSE电阻,则运行时其值就固定了,因此可通过动态更改VREF来修改ITrip。
如果需要进一步降低噪声,则可在慢衰减模式(而不是快速或混合衰减模式)下运行电机。 这种模式最大程度地降低了驱动电流纹波,从而降低了噪声并提高了驱动器效率。但是,慢衰减模式并不总是最佳解决方案,特别是在使用微步进技术时。
步进驱动器
集成驱动器旨在为各种类型的应用提供简单的配置和高级控制功能。而集成编码器选件则使步进电机成为同步位置应用的最佳选择。只要将线圈连接到功率晶体管,并将晶体管连接到控制电路,就可以驱动步进电机了。

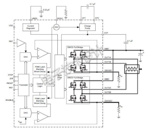
图1:A3982框图。(图片来源:Allegro MicroSystems)
Allegro MicroSystems公司是有刷直流电机和步进电机驱动器设计与制造的领导者,提供了一系列集成MOSFET栅极驱动器的安全可靠的解决方案。该公司的A3982是一款完整的步进电机驱动器,内置转换器,易于操作,适用于低功率和大功率应用。
A3982用于在全步和半步模式下运行双极步进电机,它可提供高达35 V和±2 A的输出信号。通过在STEP输入引脚上施加信号可以选择电流衰减模式(慢衰减或混合衰减),如图1中的原理框图所示。
在混合模式下,斩波控制最初设置为快速衰减模式,持续时间为固定关闭时间的31.25%,然后在其余关闭时间内设置为慢衰减。这种电流衰减控制机制可降低可以听到的电机噪声,提高步进精度并降低功耗。
而转换器的特性则大大简化了电机控制系统的设计。只需在STEP输入引脚上施加一个脉冲,电机即被驱动一步,无需相序表或高频控制线。因此,在主机微控制器不可用或负载过重的应用中,A3982是最佳选择。
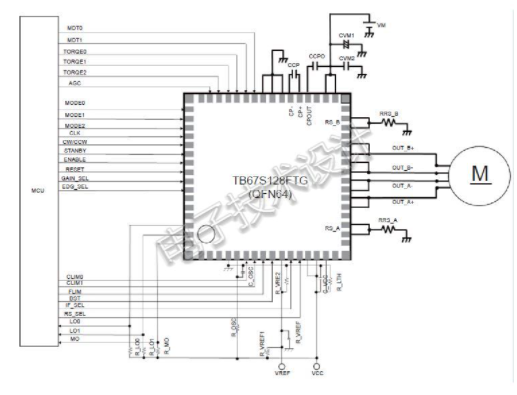
东芝电子元件和存储公司也提供各种步进电机驱动器。其TB67S128 / 249/279/289器件采用专有的主动增益控制(AGC)技术。AGC可以动态调整步进电机的驱动电流,以应对大扭矩状态,并在实时和开环设计中恢复正常电流值。AGC技术可极大降低功耗,并减少或避免更复杂的闭环设计。

图2:TB67S128电机驱动器的典型应用(图片来源:东芝)
TB67S128 / 249/279 / 289FTG器件工作电压为10V至42V,可分别提供5.0A、4.5A、2.0A和3.0A电流。这些器件还在一个象限中提供了32步和128步微步进功能,使其适用于广泛的工业精密电机控制应用(图2)。
结论
步进电机具有简单的结构并且易于控制。作为一种数字电子元件,步进电机广泛应用于各种开环控制系统。然而,其驱动电路和谐振机械结构所产生的噪声会影响整体性能。大多数步进电机应用都要求平稳的运转。为了获得流畅的运转效果,设计者可以修改电压、电流,或者更常见的是修改微步设置。
责任编辑:lq