时间:2018-10-03 14:51
人气:
作者:admin
PDM系统贯穿产品从研发设计到退出市场的各个环节,对于企业的管理有着重要的意义。在产品研制过程中,工程变更是其中一项经常而且必要的活动。工程变更是指在产品从规划一直到退出市场并停止一切支持活动的全部过程中更改有关产品和技术文件活动的总称。通常基于PDM系统的工程变更管理,是通过建立变更业务流程,在PDM系统的管理下,控制整个变更活动,并记录更改涉及的所有对象的变化,保证产品信息的一致性和完整性。能否有效地实施变更,关系到企业能否快速响应市场需求,加快推出用户满意的产品,改进产品的薄弱环节,提高产品质量,提高企业在产品研发方面的实力,从而提高企业的核心竞争力。而通过PDM系统管理工程变更的数据和流程,可以加快实施变更的环节,减少变更错误,降低变更成本,从而提高产品开发全过程的敏捷性和经济性。
1.基于PDM系统的传统工程变更现状及问题
工程变更是航天型号产品生命周期和技术状态管理的重要组成部分,更是监督检查的重点、难点,如何控制工程变更的整个过程,使其更为清晰、准确地反映在产品上,一直是技术状态数字化管控的探索方向。
PDM系统中工程变更包括对产品、产品信息和相关接口产品的修改。根据航天复杂产品的研制特点,工程变更通常包括设计需求的变更、技术设计更改,通过三个阶段来完成上述工程变更业务框架,如图1所示。

图1 工程变更及影响的数据
1)问题报告
当在产品设计、试制、试验、生产或者服务过程中,一旦发现产品质量问题,将在PDM系统中填写问题报告,以反馈存在的问题、设计数据、影响的产品以及说明文档。PDM系统将自动执行问题报告签审流程,以获得相关部门的反馈意见。一旦问题确认后,将返回给相应的部门创建更改请求。
2)更改请求
更改请求流程旨在分析问题并做出变更与否的决策。当问题报告确认或者实际工作中发现需要进行改善或更正的地方,由负责人员提出更改请求。根据更改部件的重要程度和紧急程度,更改请求将分为I类更改和II类更改。对于涉及到产品性能、品质、成本等重要特性的I类更改请求,将执行标准的更改控制流程,以确保更改影响评估全面和准确。而对于简单的II类更改,则建议执行流程节点较少的快速更改流程。
3)更改通告
一旦更改请求审批通过后,将下达更改通告已确定具体的变更措施。一旦变更完成后,将需要由生产准备部门设定生效批次或者日期和更新生产或物资管理系统的BOM,以明确指定版本的生效范围。
在更改请求过程中,PDM系统管理的传统更改单采用更改通告为载体,更改单的描述信息在Word模板中填写后,作为更改通告的附件与更改通告一起走审签流程。
2.基于PDM系统的更改单结构化解决的问题
PDM系统结构化更改单自上线应用以来,通过在航天型号研制过程中的应用,取得了较好的应用效果,积累了工程应用经验。主要解决了以下问题:
一)是传统更改单更改原因、更改方式等变更的属性信息需要设计人员填写两次,增加设计工作量且容易不一致的问题;
二)是传统更改单进行更改时,在改后文件中没有标识信息,更改信息传递衰减,追溯性较差;
三)是无法从整体上分析多重更改的原因、方式,无法掌握同型号某一时期的更改趋势,从而对更改行为进行预警、规避和及时有效处置。
四)是通过结构化更改单实现了以数据库模式管理工程变更数据的方法,减少了非结构化Word文本传递歧义,增加了更改分析、决策预警的数据基础,为高效关联统计、查询、分析、利用奠定了基础。
3.基于PDM系统的更改单结构化模式
“更改单的结构化管理”开展了精细化技术状态更改管理,实现了以数据库模式管理工程变更数据的方法,一方面保证了更改数据的一致和可控,加快更改单的编制效率,减少信息错误,同时可以实现对同一文件所有变更的比对和统计以实现同一产品的技术状态全面数字化管理;另一方面通过对更改状态、更改内容、更改原因、更改类型、更改页数等各种更改信息统计、查询、分析,可以使工程变更的监督检查更方便、快捷、准确。
3.1 与传统更改单模式的对比
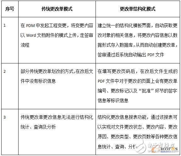
更改单结构化解决了传统更改单的三大问题,如表1所示。
表1 传统更改单与更改单结构化模式对比

3.2 更改单结构化的结构化编辑
更改单结构化功能通过建立统一的结构化模板,结构化界面编辑更改内容,自动获取更改对象的相关信息,将更改内容信息以数据形式存入数据库,自动获取更改对象的相关信息,从而自动创建更改单,实现了以数据库模式管理工程变更数据的方法,保证了更改数据的一致和可控,加快更改单的编制效率,减少信息错误,同时可以实现对同一文件所有变更的比对和统计以实现同一产品的技术状态全面数字化管理。在PDM系统中通过对更改状态、更改内容、更改原因、更改类型、更改页数等10个更改要素及信息的结构化,如图2所示。

图2 更改单结构化的结构化编辑界面
结构化编辑界面可以看到更改单结构化的自定义属性,其中“文件代号”由PDM系统默认会从受影响对象列表中带出来,可手工通过“添加行”和“插入”按钮增加,也可通过“删除”按钮移除;“更改类别”、“更改方式”、“更改原因”以及“制品处理意见”提供下拉框进行选项选择;“更改标记”可以通过已经填写的信息,点击“生成按钮”,由PDM系统自动生成;“更改前”和“更改后”,由系统根据更改方式,提供填写方式提示,可以插入图片说明,并可以全屏化编辑更改前或更改后的内容;如表2所示。
表2 更改单结构化的自定义属性

3.3 更改单结构化的报表
更改单的结构化完成了对结构化更改信息的报表功能,通过该报表可以实现对文件更改状态、更改内容、更改原因、更改类型、更改页数等各种更改信息统计、查询、分析,同时改变了原来只能对传统更改单进行统计分析,实现了对同一份文件全生命周期的所有变更的查询、统计以及比对,如图3所示。
图3 对同一份文件全生命周期的所有变更的统计报表
4.基于PDM系统的更改单结构化应用亮点
4.1 技术状态更改结构化表达,保证更改数据的一致
建立了统一的更改单结构化模板,根据型号研制特点固化更改项的结构化内容,保证了更改数据的一致和可控,减少更改信息错误。
4.2 型号更改数据有效性控制技术,监测技术状态变化
实现对同一文件所有变更的比对和统计以实现技术状态全面数字化管理;通过对更改状态、更改内容、更改原因、更改类型、更改页数等更改信息分类统计,实时监测型号全生命周期技术状态变化,为型号科研、质量管理提供辅助决策信息。
4.3 自动化程度高,加快更改单的编制效率
结构化更改单输出时,自动获取更改对象的相关信息,系统自动按照更改单模板创建更改单,更改流程完成后系统自动打印更改标记,加快更改单的编制效率。
4.4 变更影响域自动化处理,变更相关方自动通知
变更流程完成后系统自动通知变更相关方,可进一步进行变更影响程度分析、变更决策及保证变更实施的全面性和一致性。
5.结论
基于PDM系统的更改单结构化应用,实现了以数据库模式管理工程变更数据的方法,一方面保证了更改数据的一致和可控,加快更改单的编制效率,减少信息错误,同时可以实现对同一文件所有变更的比对和统计以实现同一产品的技术状态全面数字化管理;另一方面通过对更改状态、更改内容、更改原因、更改类型、更改页数等各种更改信息统计、查询、分析,可以使工程变更的监督检查更方便、快捷、准确。
下一篇:非标机械设计前景如何