时间:2018-08-16 17:55
人气:
作者:admin
为了更深入的了解海为,本人又买了一台海为触摸屏,由于工程用的变频器品牌太杂乱,使用通讯有一些难度,又特意买了一台S04AO模块以远程的方式连接PLC。该工程控制很简单,首先启动除尘风机(接触器直接启动),其次是除尘滤网(变频器)--输出风机(变频器)--开松风机(变频器)--开松锡林(星三角启动)--开松入料(变频器)。该工程所有电气故障信息、安全装置状态信息完全显示于触摸屏上,一目了然。下面附上该项目的程序及现场照片,做得不好,还望各位不吝赐教!!
图1 海为C32S2R与S04AO模块
图2 现场控制柜全图
图3 工人现场作业
图4 触摸屏控制画面

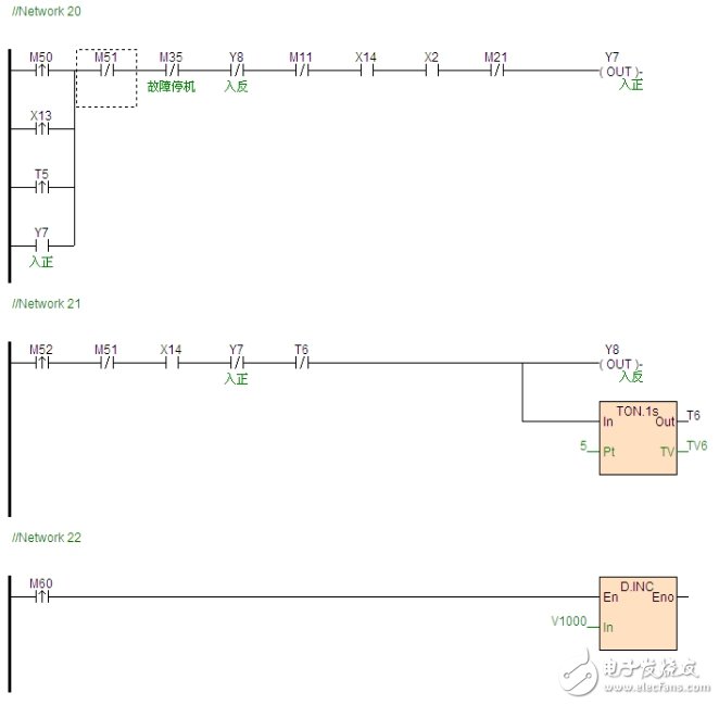
图5 PLC部分控制程序1

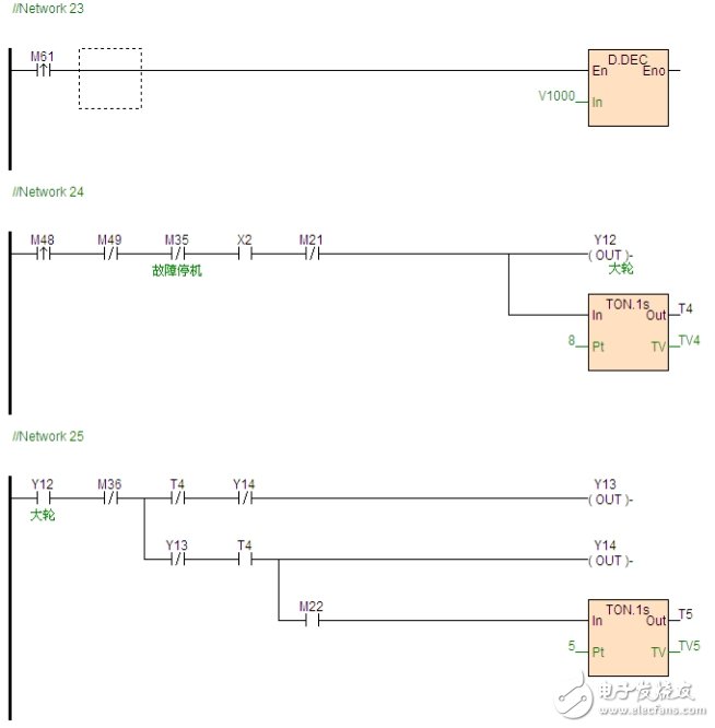
图6 PLC部分控制程序2

图7 PLC部分控制程序3
此次所用海为的产品受益匪浅,这编程软件太人性化了,软件又小,功能强大,就连通讯都可以仿真监控,个人觉得比三菱、欧姆龙、台达的软件好用百倍、千倍。后悔没有早接触海为,要是早一年接触海为,我现在有可能就是一个自动化高手了。海为的通讯搞得太好了,三菱、台达、欧姆龙这些品牌搞一个通讯少则十几步,多则几十步上百步,海为只要一步,一条指令就搞定了,还有那个模拟量模块,工程量随意设置,这就为使用者省了好大一堆事情。通过这次试用,本人决定入手海为的其它高端产品,放弃其它品牌(如果不是维修需要)。在此也奉劝那些初学者:你们完全可以直接学习海为,因为它太好用了,又是国产,很多有难度的、容易出错的,海为工程师们都已经替我们做好了,我们只要做一些简单的就OK了。