时间:2018-05-17 14:56
人气:
作者:admin
智能制造是全球制造业变革的重要方向,给人类经济和社会可持续发展展示了美好前景。目前已有多个国家发布了相关支持政策。例如,美国的“再工业化”计划、德国的“工业4.0”计划、日本的“新机器人战略”计划等。
图表1:全球各主要国家相关智能制造政策汇总

截至2018年全国智能制造政策汇总及解读
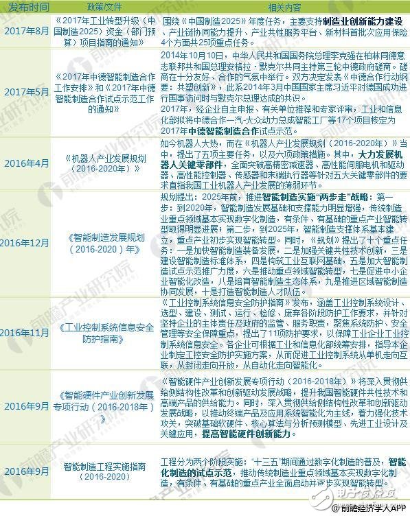
自2015年以来,我国发布多项政策大力支持智能制造快速发展。一系列智能制造政策和相关推动措施的出台,已产生了积极作用,正在加速制造业的智能制造水平。这不但确保了我国制造业转型升级的目标能够顺利实现,也让智能制造成为全新的产业机遇和经济发展动能。
图表2:我国智能制造行业政策汇总-1

图表3:我国智能制造行业政策汇总-2

图表4:我国智能制造行业政策汇总-3

图表5:我国智能制造行业政策汇总-4

截至2018年各省市智能制造政策汇总及解读
从智能制造示范项目的具体落实来看,目前,智能制造试点示范项目建设已经完成3届,2017年工信部公示了98个智能制造试点示范项目。3年来,在工信部的大力推动下,加上2016年工信部剥离出去的含制造云平台在内的工业互联网试点示范项目,智能制造试点示范项目数量已经达到并超过2015年工信部此前计划的“到2018年培育100个智能制造试点示范企业”的目标。
根据工信部年度2018年的工作计划,2018年我国将继续深入实施智能制造工程。为此,将新遴选100个左右试点示范项目,开展基础共性和行业应用标准试验验证,制定智能制造系统解决方案供应商规范条件,同时加大原材料、装备、消费品、电子、民爆等重点行业智能制造推广力度。
响应国家智能制造政策号召,全国多个省市陆续发布了智能制造相关政策。
图表6:各主要省市智能制造政策汇总-1

图表7:各主要省市智能制造政策汇总-2

在各省市的引导下,多个县市也结合自身的发展状况注定了相应的发展规划。
图表8:各主要县市智能制造政策汇总-1

图表9:各主要县市智能制造政策汇总-2

从各地区的智能制造示范项目的具体落实来看,除少数省份,2017年智能制造试点示范项目分布已经逐步拓展到全国范围。其中,浙江、江苏、安徽、河南、湖南、广东五省试点示范项目建设成绩闪亮,项目数量有4个以上的增长;甘肃、吉林、青海三省实现了项目数量零的突破;同时,项目分布向长三角和珠三角集中;除山东外的环渤海湾地区,试点示范项目数量增长速度不及长三角及珠三角。
从2017年各地区建设智能制造试点示范项目的力度来看,预计2018年,各地区在现有智能制造试点示范项目的建设经验上继续稳步发展。
其中,围绕“一带一路”概念,依托基建及高端装备,智能制造项目方面中西部或有高于东部的发展速度;其中,贵州将围绕大数据、显示、饮料等行业取得智能制造项目的突破;四川及重庆则将围绕智能成套装备、汽车、机器人、消费电子终端等行业进行突围。