时间:2018-04-24 16:24
人气:
作者:admin
在融合发展的大背景下,中国数字经济正在经历高速增长、快速创新,并广泛应用到其他经济领域中。上云是企业顺应数字经济发展潮流、实现数字化转型重生的重要路径。通过构建企业上云指数,为摸清全国、各省市、各重点行业的企业上云水平提供基础性工具。
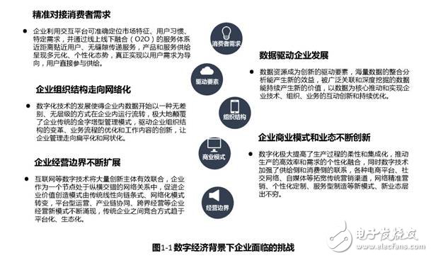
数字经济背景下消费者需求、企业驱动要素、组织结构、商业模式、经营边界等都在发生深刻变化,给企业发展带来巨大挑战。
数字经济是指以使用数字化的知识和信息作为关键生产要素、以现代信息网络作为重要载体、以信息通信技术的有效使用作为效率提升和经济结构优化的重要推动力的一系列经济活动[1]。与传统经济相比,数字经济背景下消费者需求、企业驱动要素、组织结构、商业模式、经营边界等都在发生深刻变化,给企业发展带来巨大挑战,如图1所示。

总体来看,企业上云进程由低到高可分为四个阶段:要素上云阶段、业务融云阶段、云端互联阶段、开放智能阶段。
企业上云是指在互联网环境下,企业为降低信息化建设成本、优化运营管理流程、创新业务发展模式,以硬件、软件、数据等基础要素迁入云端为先导,快速获取数字化能力,不断变革原有体系架构和组织方式,有效运用云技术、云资源和云服务,逐步实现核心业务系统云端集成,促进跨企业云端协同,不断融入开放创新生态的转型变革过程。
企业上云的主体是互联网环境下的企业,是拥有群体智慧的高级智能体,能够更好地发挥协作优势,企业上云将推动企业主体依托云平台构建起一种新型互联网生态系统。
企业上云的进程可分为不同阶段,如图2所示,分别为要素上云阶段、业务融云阶段、云端互联阶段和开放智能阶段。

图2 企业上云进程
企业上云指数由基础云化、云化创新、管理变革三个一级指标构成,包含全国企业上云指数、行业企业上云指数、企业上云水平三个层次。
企业上云指数是旨在评价互联网环境下,企业通过运用云技术、云资源和云服务,获取数字化能力、变革管理架构、创新业务模式,实现创新转型发展的程度和水平的指示性数据。该指数从企业上云基础和云应用的视角出发形成三个一级指标,分别是基础云化、云化创新、管理变革。一级指标共下辖10个二级指标,如图3所示。

图3 企业上云指数框架体系
基础云化用于衡量企业在迁云过程中,硬件、软件、数据、网络等企业实现全面上云的基础要素的云化水平。云化创新用于衡量企业在迁云过程中,伴随硬件、软件、数据等要素云化,实现企业融云集成、跨企业云端协同、开放生态共建等业务创新发展的水平。管理变革用于衡量企业在迁云过程中,伴随硬件、软件、数据等基础要素云化,主动适应业务的创新发展,企业进行战略转型、人员激励与赋权、组织优化等管理变革,激发全员创新潜能的水平和能力。