时间:2018-03-16 09:00
人气:
作者:admin
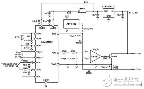
图1所示电路是一款完整的环路供电型热电偶温度测量系统,使用精密模拟微控制器的PWM功能控制4 mA至20 mA输出电流。

图1. ADuCM360控制4 mA至20 mA基于环路的温度监控电路(原理示意图:未显示所有连接和去耦)
本电路将绝大部分电路功能都集成在精密模拟微控制器ADuCM360上,包括双通道24位Σ-Δ型ADC、ARM Cortex-M3处理器内核以及用于控制环路电压高达28 V的4 mA至20 mA环路的PWM/DAC特性,提供一种低成本温度监控解决方案。
其中,ADuCM360连接到一个T型热电偶和一个100 Ω铂电阻温度检测器(RTD)。RTD用于冷结补偿。低功耗Cortex-M3内核将ADC读数转换为温度值。支持的T型热电偶温度范围是-200℃至+350℃,而此温度范围所对应的输出电流范围是4 mA至20 mA。
本电路与电路笔记CN-0300中描述的电路相似,但本电路具有以更高分辨率的PWM驱动4 mA至20 mA环路的优势。基于PWM的输出提供14位分辨率。有关温度传感器与ADC的接口,以及RTD测量的线性化技巧详细信息,请参考电路笔记CN-0300和应用笔记AN-0970。
电路采用线性稳压器ADP1720供电,可将环路加电源调节至3.3 V,为ADuCM360、运算放大器OP193和可选基准电压源ADR3412提供电源。
本部分电路与CN-0300(《提供4 mA至20 mA输出的完整闭环精密模拟微控制器热电偶测量系统》)中描述的温度监控器电路相似,使用ADuCM360的下列特性:
● 24位Σ-Δ型ADC内置PGA,在软件中为热电偶和RTD设置32的增益。ADC1在热电偶与RTD电压采样之间连续切换。
● 可编程激励电流源驱动受控电流流过RTD。双通道电流源可在0 μA至2 mA范围内以一定的阶跃进行配置。本例使用200 μA设置,以便将RTD自热效应引起的误差降至最小。
● ADuCM360中的ADC内置了1.2 V基准电压源。内部基准电压源精度高,适合测量热电偶电压。
● ADuCM360中ADC的外部基准电压源。测量RTD电阻时,我们采用比率式设置,将一个外部基准电阻(RREF)连接在外部VREF+和VREF-引脚上。由于该电路中的基准电压源为高阻抗,因此需要使能片内基准电压输入缓冲器。片内基准电压缓冲器意味着无需外部缓冲器即可将输入泄漏影响降至最低。
● 偏置电压发生器(VBIAS)。VBIAS功能用于将热电偶共模电压设置为AVDD_REG/2 (900 mV)。同样,这样便无需外部电阻,便可以设置热电偶共模电压。
● ARM Cortex-M3内核。功能强大的32位ARM内核集成了126 KB闪存和8 KB SRAM存储器,用来运行用户代码,可配置和控制ADC,并利用ADC将热电偶和RTD输入转换为最终的温度值。它还可控制PWM输出,驱动4mA至20 mA环路。出于额外调试目的,它还可以控制UART/USB接口上的通信。
上一篇:控制系统的稳定性标准简介