时间:2018-02-20 18:09
人气:
作者:admin
1前言
现场总线技术是当今世界各国关注的热点课题,以现场总线为基础的全数字控制系统是21世纪自动化控制系统的主流。PROFIBUS-DP是一种经过优化的高速、廉价的通信连接,专为自动控制系统和设备级分散I/O之间通信设计,使用PROFIBUS-DP模块可取代价格昂贵的24V或0~20mA并行信号线,用于分布式控制系统的高速数据传输。PROFIBUS-DP主要应用于现场设备级,它的响应时间从几百到几百ms,数据传输速率为9.6kbit/s~12Mbit/s,传输的数据容量为每个报文多达244个字节,传输介质为屏蔽双绞线或光缆,被广泛应用于楼宇自动化、水电厂管理和工业过程自动化控制系统中。
2软起动控制器中PROFIBUS-DP通讯接口的硬件设计
在软起动控制器的PROFIBUS-DP硬件接口电路设计方案上,采用单片机+专用集成芯片SPC3 + RS485驱动的方案。
2.1 SPC3简述
SPC3(SIEMENS PROFIBUS CONTROLLER)为优化的智能PROFIBUS-DP从站,集成有PROFIBUS-DP物理层的数据收发功能,可独立处理PROFIBUS-DP协议。SPC3的内部有RAM、方式寄存器、状态寄存器、中断寄存器以及各种缓冲器指针和缓冲区等。SPC3有8根数据线和11根地址线,其中8根数据线与地址线复用,可以接80C32、80C166、80C196、HC196等单片机。SPC3内部集成了1.5KB的双口RAM作为SPC3与软件/程序的接口,能自动调整9.6K到12M波特率。
2.2 PROFIBUS-DP通信接口硬件设计
PIC16F877与PROFIBUS-DP网络的连接通过一个PROFIBUS-DP网络的协议芯片SPC3和RS-485驱动电路组成。PROFIBUS-DP接口主要由处理器接口和串行总线接口组成。
处理器接口电路如图1示:80C32通过P0口和P2口扩展外部存储器,将SPC3内部的双口RAM作为自己的外部RAM,通过对双口RAM的读写来完成对SPC3的初始化和有关数据的交换。图中P1是指用双PIC16F877设计的软起动控制器,作为通讯的从站,PIC16F877集成了SPI接口,可以和协议芯片SPC3结合,以及MAX485ESA完成到PROFIBUS-DP总线网络上的连接。

图1处理器接口电路

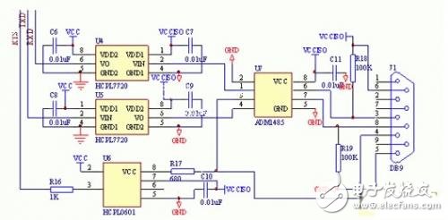
图2串行总线接口电路
SPC3芯片通过请求发送信号(RTS),发送数据信号(TXD),接收数据信号(RXD),通过高速光耦HCPL7720和总线收发器ADM1485相连,构成串行总线接口。如图2所示,尽管SPC3已经集成了物理层的数据传输功能,但它不具备RS-485的驱动接口,因此添置了RS-485的驱动电路。目前能满足12M波特率的驱动器芯片为数不多,有SN65ALS176,SN75ALS176,ADM1485等,本系统中选用的是ADM1485.另外为了避免总线上的信号对电路的影响,在SPC3与RS-485总线驱动电路之间采用光电隔离。TXD、RXD信号的隔离器件选用Hewlett Packar公司的12M高速光耦HCPL7720,RTS的信号隔离器件选用HCPL0601.
3通讯接口的软件设计
PROFIBUS-DP的ASIC芯片SPC3集成了PROFIBUS-DP协议,能够处理PROFIBUS-DP状态机构,因此80C32不用参与处理PROFIBUS-DP状态机。80C32的主要任务是对SPC3进行合理的配置、初始化及对各种报文的处理。
对SPC3的软件操作主要包括两个部分:SPC3的初始化和SPC3的中断处理。主程序和中断程序流程图分别如图3和图4所示。

图3主程序流程图图4中断程序流程图