时间:2018-02-01 11:10
人气:
作者:admin
一、变频器的空载通电验
1、将变频器的接地端子接地。
2、将变频器的电源输入端子经过漏电保护开关接到电源上。
3、检查变频器显示窗的出厂显示是否正常,如果不正确,应复位,否则要求退换。
4、熟悉变频器的操作键。
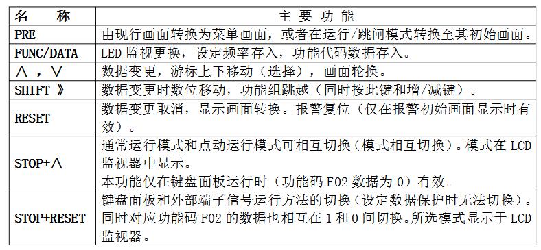
一般的变频器均有运行(RUN)、停止(STOP)、编程(PROG)、数据P确认(DATAPENTER)、增加(UP、▲)、减少(DOWN、“) 等6 个键,不同变频器操作键的定义基本相同。此外有的变频器还有监视(MONITORPDISPLAY)、复位(RESET)、寸动(JOG)、移位(SHIFT) 等功能键。
二、变频器带电机空载运行
1、设置电机的功率、极数,要综合考虑变频器的工作电流。
2、设定变频器的最大输出频率、基频、设置转矩特性。VPf 类型的选择包括最高频率、基本频率和转矩类型等项目。最高 频率是变频器—电动机系统可以运行的最高频率,由于变频器 自身的最高频率可能较高,当电动机容许的最高频率低于变频 器的最高频率时,应按电动机及其负载的要求进行设定。
基本 频率是变频器对电动机进行恒功率控制和恒转矩控制的分界 线,应按电动机的额定电压进行设定。转矩类型指的是负载是 恒转矩负载还是变转矩负载。用户根据变频器使用说明书中的 VPf 类型图和负载特点,选择其中的一种类型。通用变频器均备有多条VPf 曲线供用户选择,用户在使用时应根据负载的性 质选择合适的VPf 曲线。
如果是风机和泵类负载,要将变频器 的转矩运行代码设置成变转矩和降转矩运行特性。为了改善变 频器启动时的低速性能,使电机输出的转矩能满足生产负载启 动的要求,要调整启动转矩。在异步电机变频调速系统中,转矩 的控制较复杂。在低频段,由于电阻、漏电抗的影响不容忽略,若仍保持VPf 为常数,则磁通将减小,进而减小了电机的输出转 矩。为此,在低频段要对电压进行适当补偿以提升转矩。一般变频器均由用户进行人工设定补偿。日立J300 变频器则为用 户提供两种选择:自行设定和自动转矩提升。
3、将变频器设置为自带的键盘操作模式,按运行键、停止 键,观察电机是否能正常地启动、停止。
4、熟悉变频器运行发生故障时的保护代码,观察热保护继电器的出厂值,观察过载保护的设定值,需要时可以修改。变频 器的使用人员可以按变频器的使用说明书对变频器的电子热继 电器功能进行设定。电子热继电器的门限值定义为电动机和变 频器两者的额定电流的比值,通常用百分数表示。当变频器的 输出电流超过其容许电流时,变频器的过电流保护将切断变频 器的输出。因此,变频器电子热继电器的门限最大值不超过变 频器的最大容许输出电流。
三、带载试运行
1、手动操作变频器面板的运行停止键,观察电机运行停止过程及变频器的显示窗,看是否有异常现象。
2、 如果启动P停止电机过程中变频器出现过流保护动作,应重新设定加速P减速时间。电机在加、减速时的加速度取决于加速转矩,而变频器在启、制动过程中的频率变化率是用户设定的。若电机转动惯量或电机负载变化,按预先设定的频率变化率升速或减速时,有可能出现加速转矩不够,从而造成电机失速,即电机转速与变频器输出频率不协调从而造成过电流或过电压。
因此,需要根据电机转动惯量和负载合理设定加、减速时间,使变频器的频率变化率能与电机转速变化率相协调。检查此项设定是否合理的方法是先按经验选定加、减速时间进行设定,若在启动过程中出现过流,则可适当延长加速时间;若在制动过程中出现过流,则适当延长减速时间。另一方面,加、减速时间不宜设定太长,时间太长将影响生产效率,特别是频繁启、制动时。
3、如果变频器在限定的时间内仍然保护,应改变启动P停止的运行曲线,从直线改为S 形、U 形线或反S 形、反U 形线。电机负载惯性较大时,应该采用更长的启动停止时间,并且根据其负载特性设置运行曲线类型。
4、 如果变频器仍然存在运行故障,应尝试增加最大电流的保护值,但是不能取消保护,应留有至少10 %~20 %的保护余量。
5、如果变频器运行故障还是发生,应更换更大一级功率的变频器。
6、如果变频器带动电机在启动过程中达不到预设速度。
1、富士变频器的操作:


2、富士变频器设定:
首先,按PRG键显示菜单——按FUNC键显示菜单明细——按∧ ,∨键可移动游标选择项目——按FUNC键显示相应的内容——输入数据,用SHIFT 》键任意选择要改变数据的位——按FUNC键将它存入存贮器——按RESET和PRG键可返回到原来的状态。
自学习时参数的设置步骤与上述相同,将参数F02设为0即可,然后按FWD或RWD键——机床主轴自动运转至停止后按STOP键——再将参数F02设为1即完成变频器的运行。


1、安川变频器



2、安川变频器的设定
(1)语言更换过程:
首先,按MENU/ESC键数次进入Programming菜单——按ENTER键——显示A1-00=1——用》》键移动游标选择要更改的位数可以输入数据——按∧ ,∨键选择要改变数据的值——改为A1-00=0——进入英语语言控制状态——按ENTER键将它存入存贮器。
(2)自整定过程:
首先,按MENU/ESC键数次进入AUTO-TUNING菜单——按ENTER键——按∧ ,∨键可上下移动选择项目——按ENTER键进入——用》》键移动游标选择要更改的位数可以输入数据——按∧ ,∨键选择要改变数据的值——按ENTER键将它存入存贮器——依次重复操作以上步骤将以下和输入到变频器中后——按ENTER键出现“TUNING READY?”“PRESS RUN KEY”时按“RUN”键,开始自整定。自整定结束时出现“TUNE SUCCESS”信息。再按“MENU”使变频器处于“QUICK SETTING”状态。
