时间:2017-12-04 04:54
人气:
作者:admin
使用 LED 作为光源的灯泡来替代螺纹旋入式白炽灯泡有很多好处。一般而言,我们将小号(5-9)的LED 串联起来,使用一个电源将线电压转换为低电压(通常为数十伏),这时的电流约为 350 到 700mA。在确定如何最好地让用户同线电压隔离的过程中,我们需要深思熟虑、权衡利弊。我们可以在电源中实现隔离,也可以在 LED 安装过程中进行这种隔离。在一些低功耗设计中,LED 物理隔离是一种常用方法,因为它允许使用成本更低的非隔离式电源。图 1 显示了一种典型的 LED 灯替代方法。本举例中的电源为非隔离式电源,其意味着实现用户高压保护的隔离被嵌入到了封装而非电源中。很明显,电源的空间极其小,从而对封装构成了挑战。另外,电源被隐埋到封装内部,从而阻碍了散热,影响了效率。
图 1 灯泡替换使电源空间变得极小
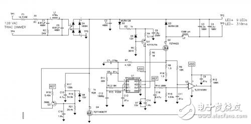
图 2 显示了一个通过 120 伏 AC 电源为 LED 供电的非隔离式电路。它包含一个为降压功率级供电的整流桥。该降压调节器是一个“倒置版”,其电源开关 Q2 处在回路中,而环流二极管 D3 连接至电源。在电源开关导通期间,通过一个源电阻对电流进行调节。尽管这样做的效率相当高(80%-90%),但是这种电路存在几个限制效率的缺点。导通时,电源开关必须承载全部输出电流,而在电源开关关闭时,输出电流流过环流二极管。另外,电流检测电阻器 R8 和 R10 的电压约为 1 伏。相比 15 到 30 伏的 LED 电压,所有这三个压降都很大,并且会对电源效率构成限制。更为重要的是,这些损耗会促进灯泡温升。LED 的发光能力会慢慢减小,而这种能力与LED的工作温度密切相关。例如,70oC 条件下,LED 光输出减少30%的时间超出了 50000 小时,而在 80oC 条件下,这一时间仅为 30000 小时。由于灯泡都安装在一些“筒”中,而这些“筒”往往会阻碍散热,不利于对流冷却,因此发热问题被进一步复杂化。

图 2 降压调节器实现一个简单的离线LED驱动器