时间:2017-06-08 15:41
人气:
作者:admin
伺服电机内部的转子是永磁铁,驱动器控制的U/V/W三相电形成电磁场,转子在此磁场的作用下转动,同时电机自带的编码器反馈信号给驱动器,驱动器根据反馈值与目标值进行比较,调整转子转动的角度。伺服电机的精度决定于编码器的精度(线数)
关于交流电机的矢量控制技术,有很多论文与各种文章介绍。但多用难解的公式与坐标来记述,如果没有扎实的数学和控制等理论基础的话,相信大家有同感比较难理解。日笃君尽量用简单易懂的图解与计算来聊聊电机的构造,静止坐标与旋转坐标的变化,矢量控制,伺服控制等电机驱动技术。

在聊控制之前,为了更好理解控制,我们先来看看电机的构造。实时应用的电机构造很复杂,但可以简单的理解成:电机由装在里面的转子与装在外面的定子构成(也有相反的电机),转子里面一般放入永久磁石,定子里面一般缠绕铜线。然后在中间插入中轴来带动驱动物体。

电机技术经过百年的发展,形成了如上的各种分类。电机上使用的磁石属于稀有金属,产量主要分布在中国,近年由于稀土材料的价格高腾,工业界正在积极研究如何减少稀土的使用量,保持性能的同时降低产品成本,是企业也更是工程师永远的课题。如今实际应用中,同步电机得到广泛的采用。
同步电机又以磁石所装入的部位,主要分类为SPM(表面磁石)和IPM(内部磁石):

SPM电机由于控制简单,早起被工业界所采用,但是这种电机由于磁石装在转子的表面,所以可以利用的动力主要来源于自身的表面磁石。
IPM电机由于可以利用磁石与磁石周围励磁的动力,产生高密度的能量,而且可以通过构造的工夫减少稀土的使用量,所以今年得到更广泛的应用。
下面进入正题,聊聊交流电机的控制问题。

一般的电机驱动变频器如上所示。我们可以看到IGBT的输出与电机的输入都是三相(电压,电流的UVW),而电机里面的磁石只有S和N的两极。同时,三相的UVW属于静止坐标,而电机在运行时属于旋转坐标,那么我们要控制电机就需要按照我们的目的把三相的静止坐标与二相的旋转坐标进行互换。
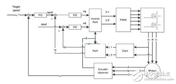
我们先来俯瞰一下矢量控制的结构图:

从AC Motor的电流采样得到三相交流数值,通过Clark变换成二相坐标(αβ),再利用Park变换把静止的αβ坐标换成旋转的dq坐标,形成反馈值,与dq的指令值进行演算。
通过PI控制器的演算结果,我们可以得到dq两相的电压指令值,把旋转坐标的dq指令值通过逆Park变换,得到静止坐标的αβ,再通过逆Clark变换得到三相的电压驱动指令,控制SVPWM的输出。
另外,d轴对应励磁所产生的转矩,q轴对应永久磁石所产生的转矩。在SPM电机的控制时我们可以让d轴的指令值为0。但在IPM电机控制时,d轴和q轴都要利用,所以在速度环需要有两个指令的输出。
下面以正向Clark变换和Park变换,来计算如何进行坐标变换的:

Clark变换
我们设定U和α轴一致,并假设k为三相与二相的矢量振幅比系数。通过上面图示我们可以得到:
α = k{ U - 1/2V - 1/2W}
β = k{ sqrt(3)/2V - sqrt(3)/2W }
由于三相平衡,我们可以有:
U + V + W = 0
α = U
带入上式可以得到: k = 2/3
所以β = 1/sqrt(3)*(V-W) = 1/sqrt(3)*(U+2V)

Park变换
我们假设αβ轴与dq轴之间有着θ的角度,把αβ分解到dq轴上,再利用三角公式可以得到:
d = αcosθ + βsinθ
q = -αsinθ + βcosθ
旋转坐标与静止坐标的逆变换同上述一样,这里就省略了。
上面我们聊了坐标变换与矢量控制结构,矢量控制的目的是控制伺服的同时,使电流与电压的位相一致进而提高电力效率和电机转矩的效率。下面我们再来了解下包括矢量控制在内的伺服控制结构。

上述结构可以简化为以下:位置控制环,速度控制环,矢量(电流)控制环。

浅析了交流电机的矢量控制,实际利用变频器的交流电机控制中,由于外乱,温度,高频等等因素的影响,使得电机控制算法越来越复杂,精度越来越高,但我们只要掌握了上述最基本的方法,有助于理解其他发展算法。
1.交流感应伺服电机的矢量控制
矢量控制理论最先是在1971年由德国学者F.Blachke提出的。在伺服系统中,直流伺服电机能获得优良的动态与静态性能,其根本原因是被控制只有电机磁通Ф和电枢电流Ia,且这两个量是独立的。此外,电磁转矩(Tm=KT Ф Ia)与磁通Ф和电枢电流Ia分别成正比关系。因此,控制简单,性能为线性。如果能够模拟直流电机,求出交流电机与之对应的磁场与电枢电流,分别而独立地加以控制,就会使交流电机具有与直流电机近似的优良特性。为此,必须将三相交变量(矢量)转换为与之等效的直流量(标量),建立起交流电机的等效模型,然后按直流电机的控制方法对其进行控制。
下图所示三相异步交流电机在空间上产生一个角速度为ω0的旋转磁场Φ。如果用图b中的两套空间相差900的绕组α和β来代替,并通以两相在时间上相差900的交流电流,使其也产生角速度为ω0的旋转磁场Φ,则可以认为图a和图b中的两套绕组是等效的。若给图c所示模型上两个互相垂直绕组d 和 q,分别通以直流电流id 和iq ,则将产生位置固定的磁场Φ,如果再使绕组以角速度ω0旋转,则所建立的磁场也是旋转磁场,其幅值和转速也与图a一样。

三相A、B、C系统变换到两相α、β系统
这种变换是将三相交流电机变为等效的二相交流电机。上图a所示的三相异步电机的定子三相绕组,彼此相差1200空间角度,当通以三相平衡交流电流 iA, iB, iC 时,在定子上产生以同步角速度ω0旋转的磁场矢量Φ。三相绕组的作用,完全可以用在空间上互相垂直的两个静止的α、β绕组代替,并通以两相在时间上相差900的交流平衡电流 iα 和 iβ ,使其产生的旋转磁场的幅值和角速度也分别Φ和ω0,则可以认为上图a、b中的两套绕组是等效的。
应用三相/二相的数学变换公式,将其化为二相交流绕组的等效交流磁场。则产生的空间旋转磁场与三相A、B、C绕组产生的旋转磁场一致。令三相绕组中的A相绕组的轴线与α坐标轴重合,其磁势为

按照磁势与电流成正比关系,可求得对应的电流值iα 和 iβ 。


三相交流磁势的变换
除磁势的变换外,变换中用到的其它物理量,只要是三相平衡量与二相平衡量,则转换方式相同。这样就将三相电机转换为二相电机。
矢量旋转变换
将三相电机转化为二相电机后,还需将二相交流电机变换为等效的直流电机。若设d为激磁绕组,通以激磁电id,q为电枢绕组,通以电枢电流iq ,则产生固定幅度的磁场Φ,在定子上以角速度ω0旋转。这样就可看成是直流电机了。将二相交流电机转化为直流电机的变换,实质就是矢量向标量的转换,是静止的直角坐标系向旋转的直角坐标系之间的转换。这里,就是把iα 和 iβ 转化为 id 和 iq ,转化条件是保证合成磁场不变。iα 和 iβ的合成矢量是 i1,将其在Φ方向及垂直方向投影,即可求得id 和 iq 。 id 和 iq 在空间以角速度ω0旋转。转换公式为

直角坐标与极坐标的变换
矢量控制中,还要用到直角坐标系与极坐标系的变换。由id和iq求i1,其公式为

采用矢量变换的感应电机具有和直流电机一样的控制特点,而且结构简单、可靠,电机容量不受限制,与同等直流电机相比机械惯量小。
采用矢量变换的感应电机具有和直流电机一样的控制特点,而且结构简单、可靠,电机容量不受限制,与同等直流电机相比机械惯量小。
2. 交流同步电机的矢量控制
基本原理
直流电机中,无论转子在什么位置,转子电流所产生的电枢磁动势总是和定子磁极产生的磁场成90°电角度。因而它的转矩与电枢电流成简单的正比关系。交流永磁同步电机的定子有三相绕组,转子为永久磁铁构成的磁极,同轴连接着转子位置编码器检测转子磁极相对于定子各绕组的相对位置。该位置与转子角度的正弦函数关系联系在一起。位置编码器和电子电路结合,使得三相绕组中流过的电流和转子位置转角成正弦函数关系,彼此相差120°电角度。三相电流合成的旋转磁动势在空间的方向总是和转子磁场成90°电角度(超前),产生最大转矩,如果能建立永久磁铁磁场、电枢磁动势及转矩的关系,在调速过程中,用控制电流来实现转矩的控制,这就是矢量控制的目的。