时间:2019-07-02 11:10
人气:
作者:admin
一、项目概述
1.1 引言
随着世界经济的迅速发展,环境问题与能源危机日益突出,可以说,环境问题和能源危机已经成为当今世界人类所面临的最大威胁之一。因此新能源的探求与利用已经成为世界的研究热点。中国拥有丰富的新能源可供开发使用,但开发使用率普遍较低,但随着社会经济的发展,新能源也在稳步想商品化能源的方向转变。
1.2 项目背景
太阳能与风能是目前应用比较广泛的两种可再生能源,他们有着自身的优点:取之不尽用之不竭,就地可取无需运输,分布广泛可靠性高,绿色能源利于生态。但也有一些弊端:1.能量密度低;2.能量稳定性差。正因如此,一个平稳清洁的电能转化并网系统显得尤为重要。

太阳能与风能在时间上有很强的互补性(如右图),白天阳光最强时,风很小,晚间没有阳光却有很强的风,利用这两种可再生资源的互补性,会使发电系统在资源上具有最佳的匹配性。风光互补并网发电系统在缓解电网压力、电力调峰、节能减排等方面都能够起到重要的作用。
本项目旨在使每个家庭都可以使用新能源,将太阳能与风能这两种时间上互补的能源结合起来,并通过技术手段平稳转化为50Hz交流电,使每个家庭用既是电能消费者,又是电能制造者。本项目具有绿色环保,减轻电力系统负担等优点。
二、需求分析
2.1 功能要求
风能与太阳能平稳逆变成交流电,并自动选择时机并网,使太阳能风能供电与电网的接入,实现其监测(双向电量的计量);
实现电源变换时,负载启动、停止时对电网谐波影响的监测控制;
欠压和过流保护;
太阳能电池板最大功率点追踪;
采集各个部分的电压电流数值,计算效率,谐波大小和产生的功率,显示并发回上位机;
检测电网动作,防止孤岛效应的发生;
检测电网电能质量,记录用电记录;
考虑与上位机通讯,给用户提供用电指导,如当前电价,用户用电量等。

2.2 性能要求
1.谐波总失真系数THD《4%;
2.系统效率》85%;
三、方案设计
3.1 系统功能实现原理
1、利用SPWM 调制原理

SPWM 调制原理见图 2-2,可以看出,等效的脉冲宽度是按正弦规律变化的。根据采样控制理论,脉冲频率越高,SPWM 波形便越接近正弦波。逆变器的输出电压为 SPWM 波形时,其低次谐波得到很好地抑制和消除,高次谐波又能很容易滤去,从而可得到畸变率极低的正弦波输出电压。
SPWM 控制方式就是对逆变电路开关器件的通断进行控制,使输出端得到一系列幅值相等而宽度不相等的脉冲,用这些脉冲来代替正弦波或者其他波形。
调制原理从理论上讲,在给出了正弦半波频率、幅值和半个周期内的脉冲数后,脉冲波形的宽度和间隔便可以准确计算出来。然后按照计算的结果控制电路中各开关器件的通断,就可以得到所需要的波形。但在实际应用中,人们常采用正弦波与等腰三角波相交的办法来确定各矩形脉冲的宽度。等腰三角波上下宽度与高度成线性关系且左右对称,当它与任何一个光滑曲线相交时,即得到一组等幅而脉冲宽度正比该曲线函数值的矩形脉冲,这种方法
称为调制方法。希望输出的信号为调制波,把接受调制的三角波称为载波。当调制信号是正弦波时,所得到的便是 SPWM 波形。
2、DC-AC整体结构和工作原理

数字控制逆变器的系统构成示意图如图3-1所示,包括逆全桥逆变电路、低通滤波器、驱动电路、数字控制部分、采样调理电路等五部分。保护功能是由数字控制部分采样并执行。
逆变桥式电路主要实现电能的变换,把直流电压变换为高频矩形脉冲形式的交流电压,低通滤波器把脉冲电压变为光滑的工频交流电。采样调理电路用来采样输出的状态变量,并把变量调节为数字控制平台接受允许范围内的信号。数字控制部分是主要的运算处理环节,运用合适的算法和措施,使输出满足系统设计的要求,驱动电路是执行环节。
3、MPPT的控制方法
图2 中的电压检测模块用来实现最大功率点跟踪(MPPT)功能,由控制器的AD采样输入电压Ud,与最大功率点(假设为30V)进行比较,采用PI算法进行调节。当Ud大于30V时,减小SPWM调制信号的幅度,当Ud小于30V时增大SPWM调制信号的幅度,从而使实现最大功率点跟踪功能。

PI控制器的原理框图如2 所示。PI控制算法采用增量式PI控制算法,它的目标输入量是输入电压Ud的幅值为30V时的AD输入,实际输入量是输入的电压Ud的AD输入,它们之间的相减得到偏差信号e(t),然后用PI算式得到控制量的偏差,最后将控制量转换为SPWM的控制数据,使整个系统成为一个闭环系统,实现对SPWM的控制。
4、同频同相的控制方法

鉴相器模块可实现同频同相的控制。同频同相的控制方法如图3 所示,鉴相器通过硬件电路将反馈信号uf和参考信号Uref的频率和相位信息通过矩形脉冲的形式反映出来,然后送往控制器的捕捉单元模块或中端口,对上升沿和下降沿,以及上升沿到上升沿的时间进行计数,上升沿和下降沿的时间差就是uf和Uref的相位差,上升沿到上升沿的时间就是uf的频率信息,然后通过软件不断的改变SPWM步长与累加器的数值,便可实现频率跟踪,通过对SPWM输出起始地址不断进行修正,实现相位跟踪。

3.2 硬件平台选用及资源配置
本系统使用EVK1100开发板进行开发。
EVK1100是一个基于AVR32 AT32UC3A单片机控制器的评估套件和开发系统。它配备一系列丰富的外设、内存,并且可充分开发AVR32设备的全部潜能。
支持AT32UC3A
以太网端口
传感器:光照、温度、电位器
4x20蓝色LCD(PWM变频背光)
JTAG连接器、Nexus、USART、USB 2.0接口,TWI接口、SPI。
1、DC-AC逆变电路
DC-AC逆变电路完成将SPWM信号功率放大的功能,并且要求很高的放大效率。本系统选用IR2010浮栅驱动器对H桥进行驱动,该驱动芯片耐压高达200V,输出电流3.0A,输出电压10-20V,开通关断典型时间分别为95ns和65ns。功率管选用高耐压,导通电阻小,开关损耗小的高效MOS管IRFB23N15D。高效率的驱动电路和MOS管可以保证系统的整体效率。
如图7 ,用两个半桥驱动器IR2010组成一个全桥驱动电路。IR2010采用3.3V的逻辑电源和12V的低端驱动通道电源,直接将处理器产生的一对互补对称的SPWM信号加到IR2010的逻辑信号输入端,IR2010的驱动通道输出端的SPWM信号是和输入逻辑同相位的,因此可以实现对H桥的开关控制。IR2010的关断控制端(SD)可以接收过流保护电路的关断信号,来实现过流保护功能。

H桥功率变换电路如图8 所示,它由4个MOS功率管(IRFB23N15D)Q1~Q4构成,每个MOS管构成H桥的一个桥臂,OUT1、OUT2可以外接负载。由控制器产生的互补对称的SPWM信号经过全桥驱动电路实现对H桥的开关控制:当Q2、Q3同时导通,Q1、Q4同时截止时,输出电流方向由OUT1到OUT2;当Q1、Q4同时导通,Q2、Q3同时截止时,输出电流方向由OUT2到OUT1,从而实现了DC-AC逆变。

2、 过流检测电路
如图9 ,VOL管脚输入来自H桥低端取样电阻上的电压,由电阻R16、R18、R20、R21决定预置的门限电压,当采样电压高于门限时,比较器LM2903输出上升沿,将触发器74HC74的1D端高电平锁存到1Q端,而1Q端连接至IR2010的SD端,从而关闭整个H桥输出,实现过流保护。1Q端同时接到AT32UC3A的GPIO上,通过软件检测过流信号,一旦过流可以通过CLR信号将1Q清零,实现过流的自动恢复。

3、 输入电压检测电路
如图10,输入电压Ud通过电阻分压,调理至合理的输出范围,以电压跟随器的形式接入运放,从而减小输出阻抗,输出信号Ud-OUT可以直接接到AT32UC3A上的ADC输入引脚上。

4、反馈电压检测电路
如图11,通过有效值测量芯片AD637,将反馈信号Uf的有效值整理成直流分量送入AT32UC3A的AD输入,从而可以在软件中进行相应的幅度调整。

5、鉴相电路
鉴相电路如图12所示,将反馈电压Uf和正弦参考电压Uref整形通过稳压二极管和运放整形为矩形波,AT32UC3A根据矩形波电平进行计数,计数值反应频率信息,因此根据计数值改变SPWM步长,便可实现频率跟踪。相位信息可以通过两路矩形波的时差得到,两路矩形波作为边沿触发器的时钟信号,从而将矩形波的时差通过触发器的输出phase_out的高电平的脉冲宽度反映出来,phase_out接到AT32UC3A上的IO上,控制器根据该脉宽信号对SPWM输出起始地址进行修正,实现相位跟踪。

3.3系统软件架构
软件结构图
系统软件设计采取模块化设计方法,将完成特定功能的子程序组合成功能模块,由主监控程序统一调用。软件结构图如图13所示。系统软件包含的主要功能模块有:初始化模块,中断模块,按键模块和LCD模块。

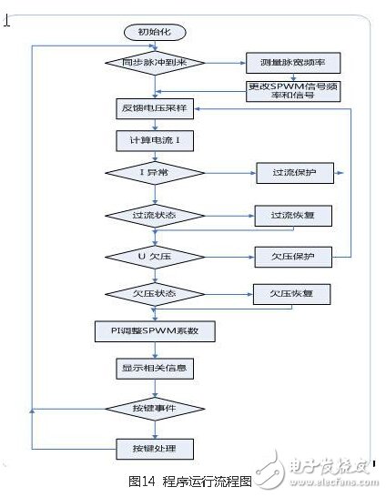
3.4 系统软件流程

3.4 系统预计实现结果
实物样机:基于EVK1100的风光互补并网发电系统,包括逆变器,能量采集部分,用户界面部分。