时间:2014-09-05 13:58
人气:
作者:admin
前言
最近在调一个MSP430单片机控制电机并测速度的电路。整个电路从设计制作到调试成功,花了将近四天时间,中间Bug多多,不过最后都一并解决了。
废话不多说,直接进入主题,先说说我这个系统。下面Figure 1是MSP430主控制部分,用的芯片是MSP430G2553单片机(11、12号引脚是反过来滴),第一个是Pro Download接口,顾名思义,就是程序下载口,我用的MSP430G系列的launchPad 开发板连接到我设计的板子上的,通过这几个接口利用launchPad 即可下载程序,为了方便布线,我打乱了这几个接口的顺序。PWM1和PWM2接口是连接到H桥的两个接口,这里使用了G2553的定时器A1产生PWM。CAP_P12是光电对管连接到比较强后输入到单片机的一个捕获接口,因为这里可以用定时器A0的捕获接口,使用定时器的捕获功能,可以使得程序设计更为简单。整个系统利用了两个定时器,并结合中断,使得整个系统都处于休眠状态,功耗可以做得比较低(但由于电机和12864的存在,这里的低功耗程序设计显得毫无意义额。。。)。另外还有一个12864的串行外部接口(SPI)三根线。


再放一个三线控制13864的图。由于MSP430x2xx系列是3.3V的器件,这里用到了一个245芯片来转换电平电压(CS和SCLK的顺序反了,后来布线的时候改的)。初学者往往会遇到一个问题,就是为什么我的12864的滑动变阻器调了,12864的亮度都不变呢,我在这里只提一点:注意你的复位引脚的电平。

H桥电路太常见,百度出来一抓一大把。

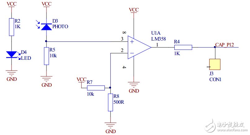
至于H桥原理神马的,我就不在这里多说了。不懂就百度吧,实际上学过三极管的,稍微静下心来分析一个,都可以看得懂的。下面是一个比较器的电路,用的是光电对管发射信号,经黑线反射以后PHOTO上产生一定的电压值,做电路的时候实测 LM358的输入电压高达0.6V(哈哈,其实也不高…),右边的LM358构成一个比较器,VCC为5V电压,经10K和50欧姆电阻分压以后LM358的2号引脚的电压大致为0.5V<0.6V,满足电路设计要求。后加一个1K电阻保护后级单片机(哈哈,这个电阻方便了我后面的滤波)下面说说问题所在吧。
