时间:2014-09-10 16:17
人气:
作者:admin
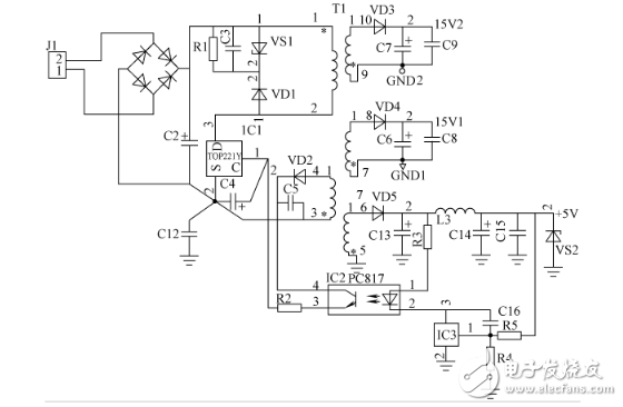
如图,J1为仪表的1、2号接线端子。VD3、C7、C9等将变压器T1低压绕组输出的交流电压整流、滤波后,输出的15V直流电供一组电路使用;VD4、C6、C8等组成另一组直流电源。GND1、GND2分别为两组电源各自的地端 (公共端)。IC1、IC2、L3等组成5V开关电源,其原理L为抗干扰线圈,U为整流桥,T为变压器;IC1与IC2、IC3等构成开关电源,输出5V。IC5等构成5V电源。IC2为光耦合器。IC1为TOP221Y型集成开关电路。

下一篇:简易实用的模拟温控电路设计