时间:2014-10-11 16:26
人气:
作者:admin
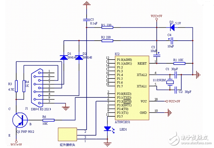
电路的基本原理:通过红外接收头收集红外信号,当有红外信号进来时,单片机AT89C2051软件执行中断并对采集到的红外信号进行解码,并从串口送到 PC,PC软件Girder收到串口发来的字符再根据定义做出相应的命令操作,Girder的基本使用方法请查看《打造超级PC遥控器》。电路中使用了几个简单的元件做成串口窃电电路,使这个遥控器不需要再外接电源,插到串口上就可以使用了,可以说是即插即用。安装好后,运行 Girder后,指示灯LED1就开始闪烁,表明电路正常工作了,这时就可以使用你的遥控器了,当关闭Girder后电路板的电源也会被切断,指示灯熄灭。
