时间:2014-10-16 10:47
人气:
作者:admin
系统基于μC/OS-II嵌入式实时操作系统和CallerID(来电显示)技术,由铃流检测、来电解码、DTMF解码、模拟挂机、号码存储等模块组成。μC/OS-II嵌入式实时操作系统的引入极大的方便了模块的管理和号码存储的管理。系统利用得到的来电号码,同存储的黑名单中的号码进行比较,判断是接通话机振铃线路,抑或控制模拟挂机电路挂机。本系统复用电话机键盘控制,并以LCD中文显示,可方便的对黑名单中号码的进行管理。
系统硬件电路设计
固定电话来电防火墙是基于来电显示(CID)的设计的,通过解码得到的来电号码,与黑名单中的号码进行比对,进行模拟挂机或者接通振铃。复用电话及键盘进行系统设置,通过电话机键盘输入号码,存储到EEPROM中。
铃流检测电路
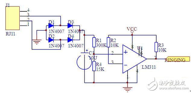
我国大陆来电显示是FSK格式的。来电号码在第一声振铃于第二声振铃之间发送。为避免在得到来电号码前,第一声振铃对用户产生影响,需要在话机振铃电路动作之前截断振铃,因此要求振铃检测迅速有效。 铃流为25Hz电压有效值90士15V的正弦波,使用一个电压比较器,当铃流电压上升到60V以上的时候,比较器就会输出高电平,用反相器反相后,用来触发单片机的外中断。图3所示为振铃检测电路:

图3 振铃检测电路