时间:2014-05-13 16:03
人气:
作者:admin
有刷直流电机通过电刷进行换向。 以下是关于有刷直流电机的一些关键点:
典型的转子(也就是电枢)上有绕组,并且在其末端连有换向器
电刷与换向部分连接和断开,从而将能量传递到电枢
永磁直流电机的定子(或外部机筒)将有两个或更多个永磁磁极
通电绕组和定子磁体的相反极性互相作用,从而导致转子旋转直到与定子同相位
一旦转子与定子对齐,电刷与换向器接触并导通下一个绕组
由于速度和转矩与所应用的电压/电流成正比,因而有刷直流电机控制起来相对容易。 由于电枢上有绕组,因而转子很重,较大的惯性使其较难启动和停止。 转子上的绕组会产生热量,并且较难散热。

有刷直流电机的主要特性
良好的可控性:开/关,成正比
线性转矩/电流曲线
速度与所应用的电压成正比
需要维护
低过载能力
低热耗散

工作原理
有刷直流电机的速度可以通过控制电枢电压来控制,转矩则由电枢电流控制;也就是说,可以很容易地分别控制磁通量和转矩。 这是所有现代交流控制方法的主要原理。 早期直流电机通过一些斩波技术进行控制,如脉宽调制(PWM)。 联网的晶闸管桥电路主要用于较高功率范围,特定于某些应用。
有刷直流电机控制
输入:
转矩
速度
位置和/或方向
输入可以是模拟电压、电位器、开关
或数字通信
控制:
用于固件PWM或开/关控制的基本I/O
用于过流检测的比较器
捕捉/比较/PWM
增强型捕捉/比较/PWM
较高的电机控制PWM分辨率
下桥臂驱动控制
上桥臂驱动控制
H桥驱动控制
反馈:
光学编码器
限位开关
下桥臂配置:
该驱动可在一个方向控制有刷直流电机,经常用于对安全敏感的应用。

上桥臂配置:
成本最低的驱动技术。
大多数应用可以简单地使用dsPIC® DSC/PIC®单片机上的输出引脚来开启MOSFET。

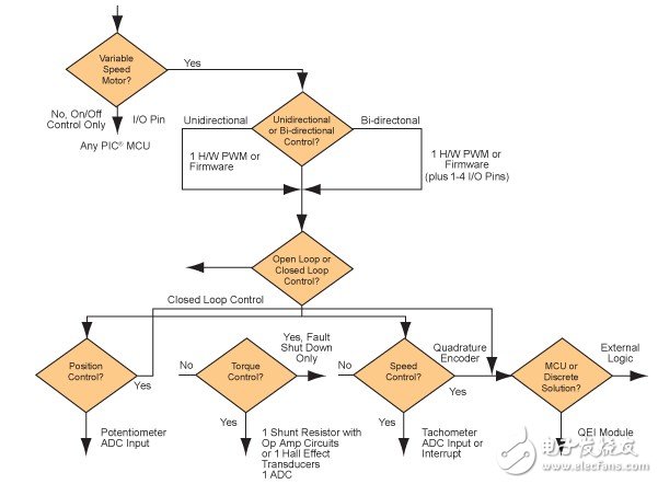
设计流程图
