时间:2013-07-17 09:55
人气:
作者:admin
摘 要
基于UCD92xx 的非隔离数字电源系统由控制芯片和功率级芯片构成。功率级芯片由Mosfet 驱动和功率Mosfet组成,包括独立的Mosfet 驱动(如UCD7232),或者集成Mosfet 的功率级芯片(如UCD7242 和UCD74120等)。通过与UCD92xx 配套使用的在线工具Fusion Digital Power Designer 可以在线调节反馈环路,提高环路调节的效率。本文在一款基于UCD9224 和UCD74120 的数字电源板上演示如何在线调节环路。
1、引言
设计一款基于UCD92xx 的非隔离数字电源,需要首先选择合适的控制芯片和功率级芯片。当功率级芯片选用UCD74120 时,因其内部集成了驱动器和BUCK 上下管,外围只需增加电感和输出电容即可。然后可以使用在线软件工具对整个电源系统进行配置和调节。
1.1 数字电源控制器UCD92xx
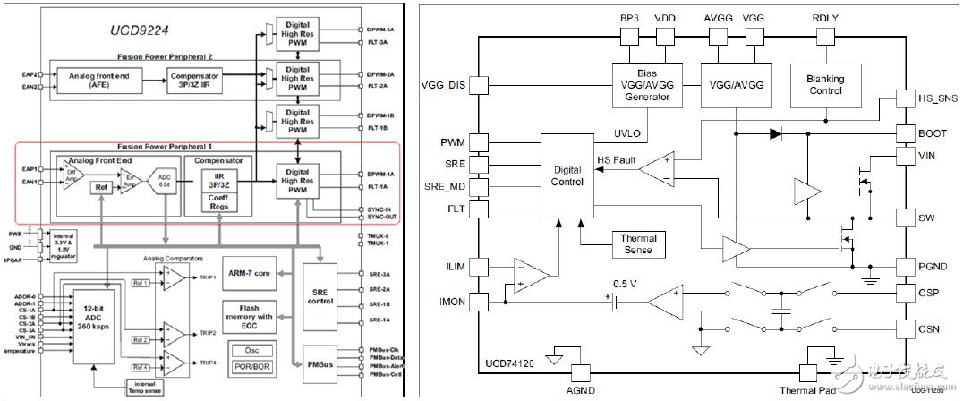
UCD92xx 是内部集成ARM7 核的非隔离数字电源控制器,可以灵活的配置为多路或多相模式,以UCD9224 为例,可以配置其为双路输出或单路四相并联输出等。 图1 是UCD9224 的内部框图,关键模块包括:
● Fusion Power Peripheral:包含输出电压误差的采集,环路补偿及DPWM 的输出等;
● ADC 采样模块:包含10 个ADC 接口,用来对外部信息(如温度,电流)和内部信息(温度)进行采集;
● Analog Comparators 模块:包含三个模拟比较器,用来完成对过流等故障的快速保护;
● ARM-7 模块:包含ARM-7 核,Flash 和晶振等;
● PMBUS 模块:通讯接口,用来与上位机进行通信;
● 其它:包括SRE 控制等模块,用来控制BUCK 运行于同步整流还是非同步整流模式;

图 1:UCD9224 内部框图 图 2:UCD74120 内部框图
1.2 功率级芯片UCD74120
UCD74120 是一款集成了驱动器和BUCK 上下管的功率级芯片,最大输出电流为25A,内部框图如图2。该芯片同时具有电流检测及上报(给UCD92xx)功能,过流保护(输出电流的过流保护和BUCK 上管过流保护),欠压保护,过温保护及故障上报功能(通过FLT 管脚)等。
1.3 在线调试软件Fusion Digital Power Designer
TI 提供与UCD92xx 配套的在线工具集:Fusion Digital Power Designer,包括offline 模式和online 模式。Offline模式用来离线配置,而online 模式可以在线对UCD92xx 配置和监控。本文涉及的在线环路调节是使用online 模式软件。图3,4,5,6 显示的即为该软件工具的四个主要功能模块。
● 配置:如图3,实现对输出电压幅值及过压点/欠压点,上电/下电斜率,输出过流点等的配置;
● 设计:如图4,由客户选定主要功率器件及外围元件参数,再由Fusion Digital Power Designer 实现对数字电源环路的配置及模拟仿真;
● 监控:如图5,在线对输出电流/电压,输入电压等的实时监控;
● 状态:如图6,记录数字电源的各种故障,如过压,过流,欠压等,便于故障定位。

图 3:在线工具的配置界面 图 4:在线工具的设计界面

图 5:在线工具的监控界面 图 6:在线工具的状态界面
1.4 演示环路调试的数字电源板
本文在一款基于UCD9224 和UCD74120 的数字电源单板上实际演示环路的调试,包括对应的实测波形。该电源的系统框图如图7 所示,包含了四个功率级,采用交错并联模式输出。系统的规格为:输入电压12V,输出电压1.0V,最大输出电流为80A。

图 7:数字电源系统框图