时间:2010-07-30 10:03
人气:
作者:admin
火灾楼层显示器作为火灾自动报警系统的重要组成部分,是一种安装在楼层或独立防火区中的数字式火灾报警显示装置。它通过报警总线与火灾报警控制器相连,处理并显示报警总线上的数据。火灾楼层显示器中的内置单片机将接收到的总线信息进行判断、分析和处理,将报警的探测器地址编号转换成相应的火警地点信息(例如房间号和房间类型等),连同火警类型一道通过液晶显示出来,同时发出声光报警信号,通知失火区域的人员。
目前国内现有的火灾楼层显示器大都以51单片机作为MCU。因为ROM寻址空间所限,火灾楼层显示器大都只能显示火警所在楼层号和地址号,无法以直观的汉字信息提示情况各异的具体火警地点。如果将汉字信息通过总线分发到各个楼层显示器,巨大的通讯量又会给火警系统总线带来沉重负荷,导致整个火警系统效率低下,延误火警上报时机。本文提出了一种基于CAN总线的大容量汉字火灾楼层显示器,很好的解决了上述问题。
2 火灾报警系统总体功能描述
火灾报警控制系统中,中央火警控制器通过CAN总线和各个单元进行实时通讯并完成各项控制和报警功能。单元是火灾探测器、手动报警按钮、输入输出模块、楼层显示器等设备的总称。它们是系统终端,直接探测火灾信号,并通过通道上报给控制器,同时接收由各种通道转发控制器给单元的联动信息(启动输入输出模块控制的灭火装置)、显示信息(楼层显示器显示火灾信息)等。通道是回路模块、转接模块和总线控制盘等设备的总称。它们是控制设备和终端的通道,是拓扑网络构成的中继设备。火灾报警控制系统的总体结构和楼层显示器在系统的中的位置如图1所示。

图1 火灾报警控制系统结构及楼层显示器所在位置显示
3 系统功能及硬件描述
3.1 汉字楼层显示器硬件设计方案
如图2所示,汉字楼层显示器包括单片机及其外围电路,CAN总线模块, FLASH存储器,汉字液晶模块,UART接口,以及灯和按键,蜂鸣器。单片机可通过UART接收PC上传下来的汉字信息,存储到FLASH中作为地址信息的查询数据库。通过CAN控制器MCP2510和CAN总线驱动器 PCA82C250组成的CAN通信模块和火灾报警控制器进行CAN总线通信。如果有火警发生,单片机将记录火警信息,查询FLASH得到火警发生的汉字地址信息,并在汉字液晶上滚动显示火警和信息查询结果。同时,发生火警时还可通过查询键快速查询火警信息,通过蜂鸣器报警,通过消音键消音,并点亮发光二极管报警。未发生火警时,通过自检键自检可以检查各个功能是否能正常工作。

图2 汉字楼层显示器结构框图
3.2 FLASH存储器电路设计
FLASH 选用的SST29SF040是SST公司推出的高速可编程闪存。它符合JEDEC标准,具有512K×8 Bits的存储结构;芯片擦除及写入的时间快,整片擦除只需70毫秒,段擦除只需18毫秒,字编程写入时间仅为14微秒;可靠性高,能够重复写100,000次,数据可以保存100年不丢失。
SST29SF040 的容量是512K Bytes,而51系列单片机的ROM直接寻址范围是64K Bytes,如果不加以处理而直接使用,将会浪费大量的存储空间。我们使用了一种分页存储方式,使得FLASH存储空间得以充分利用,大大扩充了单片机ROM寻址范围。按照每条汉字信息占用32个Bytes计算,理论上可以最大存储16384条火警地址信息,足以应付绝大多数复杂的工程环境。图3为存储器电路,最高位地址线A16-A18接单片机的P1.0-P1.2,因而 FLASH存储器实现了8页,每页64K的外部存储结构。在每次读写FLASH时,将P1.0-P1.2赋不同的值即可实现不同的页选。假设page为待选取的页号变量(0-7),在Keil Cx51中通过下列语句即可实现读写前的选页操作:P1 = (P1 & 0xf8) | page;

图3 FLASH存储器分页存储电路
3.3汉字液晶显示模块设计
我们选用金鹏电子公司的OJM2*8A汉字液晶模块作为显示设备。OJM2*8A中文液晶显示模块内含GB 2312的15*15点阵国标一、二级简体汉字和 8*8点阵及8*16点阵ASCII字符,用户输入GB2312区位码或ASCII码即可实现文本显示。每个汉字的区位码只占用两个字节,是原来汉字点阵所需存储单元的1/16。
汉字液晶模块接口协议为请求/应答(REQ/BUSY)握手方式。应答BUSY高电平(BUSY =1)表示液晶模块忙于内部处理,不能接收用户命令;BUSY低电平(BUSY =0)表示液晶模块空闲,等待接收用户命令。发送命令到液晶模块可在BUSY =0后的任意时刻开始,先把用户命令的当前字节放到数据线上,接着发高电平REQ信号(REQ =1)通知液晶模块处理当前数据线上的命令或数据。液晶模块在收到外部REQ高电平信号后立即读取数据线上的命令或数据,同时将应答线BUSY 变为高电平,表明模块已收到数据并正在忙于对此数据的内部处理。此时用户对模块的写操作已经完成,用户可以撤消数据线上的信号并可作模块显示以外的其他工作,也可不断地查询应答线BUSY是否为低(BUSY=0 ?),如果BUSY=0,表明模块对用户的写操作已经执行完毕,可以再送下一个数据。如向模块发出一个完整的显示汉字的命令,包括坐标及汉字代码在内共需5个字节。模块在接收到最后一个字节后才开始执行整个命令的内部操作,因此最后一个字节的应答BUSY 高电平(BUSY =1)持续时间较长。对液晶模块写汉字时序图如图4所示。

图4 对液晶模块写汉字时序图
3.4 CAN总线通讯模块设计
我们选择Microchip公司的MCP2510CAN控制器和Philips公司的PCA82C250CAN收发器构建CAN总线通讯模块。 MCP2510支持CAN2.0A/B协议,可接收和发送2.0协议下的标准帧、扩展帧和远程帧。MCP2510拥有三个发送缓冲区和两个接收缓冲区,可以进行接收滤波和消息管理,防止过度发送和过度接收形成拥塞。其最大的优点是拥有传输速率可达5Mb/S的SPI端口,节省MCU端口,提高通信速度。 Philips公司的82C250CAN总线收发器可与MPC2510无缝连接,它有高速模式,斜率控制模式和延时模式。经过多次的实验证实其工作在斜率控制模式下最为稳定,速度也能构满足系统10Kbps的传输速率。

图5 CAN总线通信电路
CAN 总线通讯模块电路如图5所示,单片机通过I/O口直接和MCP2510的SPI口相连,用软件模拟实现SPI接口协议。PCA82C250作为 MCP2510与物理CAN总线的接口。如果需要进一步提高系统的抗干扰能力,可在MCP2510和PCA82C250之间加一个光电隔离器。
4 系统软件设计
汉字楼层显示器软件功能主要是1.将串口发送下来的汉字信息文件写入FLASH存储。2.和火灾报警控制器进行CAN通信,如果发现有火警信息,则查找FLASH中的汉字地址信息,予以显示在汉字液晶上报警,如有多条火警信息,则滚动显示各条信息。

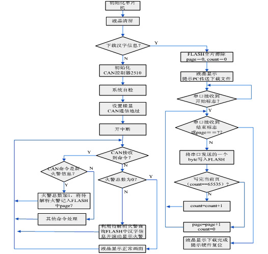
图6 汉字楼层显示器软件流程图
图 6是汉字楼层显示器软件流程图。用page(值为0-7)表示读写的FLASH页,用count(值为0-65535)表示每页页内地址。其中 page0-page6用来存储通过串口下载的汉字信息,page7用来存储接收到的火警等动态信息。一旦接收到新火警,即查询FLASH中相应的汉字信息,并在液晶上滚动显示。
为了快速定位所查询的火警汉字地址信息,我们采用数组结构存储。尽管这样会因为实际火警地址不等长,而造成存储中出现一些空地址,存储效率不高,但是由于我们对数组的查找是一种可以直接定位的快速查找,不用采用链表之类的复杂数据结构,也避免了二分检索之类复杂的搜索算法。对于单片机而言,实质上是以比较小的空间为代价换来了比较高的时间效率,还是十分值得的。
5 结语
本文提出的基于CAN总线的大容量汉字火灾楼层显示器,较好的解决了现有火灾楼层显示器的缺陷。对大于51单片机ROM 64K寻址空间的数据存储需求,采取分页存储的访问方式可以很好的解决这个问题。通过在FLASH中存储大容量数据信息,可以避免因为CAN总线上通讯数据流量过大而导致火警不能及时传达,延误报警时机。而且FLASH中的汉字信息可以通过串口在线擦写,便于现场调试。目前产品已经投入实用,用户反应运行良好。
参考文献
[1] 朱明,王殊.一种基于CAN总线的大型火灾报警系统下位网络的设计与实现. 消防技术与产品信息,2003,(12):5~8
[2] 王立峰,王晓平,耿庆波,彭熙伟. 基于CAN总线的客房通信控制器的设计.微计算机信息,2005,(16):3~7
[3] 徐爱钧,彭秀华编著. Keil Cx51 V7.0单片机高级语言编程与uVision2应用实践. 电子工业出版社,2004