时间:2010-12-21 11:06
人气:
作者:admin
对于任何需要在带电背板上进行电路板插拔操作的系统而言,热插拔 (Hot Swap™) 控制器都是必不可少的。该控制器必须使电源电压和流入板卡旁路电容器的电流缓慢地斜坡上升,从而最大限度地抑制背板上的扰动以及对其它板卡的干扰。同样,它还必须在某块故障板卡吸收过大电流的时候使其与背板断接。该控制器还负责监视背板电源上的欠压和过压条件,以确保板卡电路的可靠操作。LTC®4215-1 显然在此基础上更进一步,它在热插拔控制器中集成了三个通用型 I/O (GPIO) 线和一个具高准确度的 ADC,旨在提供有关电路板电压和电流的定量信息。见过用新式的汽车仪表板信息显示屏来替换车辆老式的“发动机故障检查”指示灯吗? 升级至 LTC4215-1 就与之相似。
附加控制
除了电路板的实际功能 (电信、数据采集等) 之外,在一块板卡上还有许多被认为是“电源关卡”组成部分的功能。这些功能包括电源排序、提供电源状态信息、监视按钮等。LTC4215-1 的 GPIO 引脚非常适合于这些功能。把 ON 引脚连接至高电平将在一个 100ms 的上电延迟之后接通传输 FET。把 ON 引脚接地将启用 FET 的软件控制。GPIO 引脚的状态可在启用 FET 之前设定,从而在启用下游电源之时确保一种已知状态。GPIO1 引脚在上电时的缺省状态为高电平,并能够吸收 5mA 的电流。GPIO2 引脚的缺省状态为高电平,并可吸收 3mA 的电流。GPIO3 引脚的缺省状态为低电平,并能吸收 100μA 的电流。
例如,图 1 示出了一种应用,即:监视一个“要求移除板卡”按钮,并在板卡处于移除就绪状态时点亮一个“可以移除板卡”LED。这实现了板卡的缓慢停机。比如:它能够在停机之前转移收集数据,从而避免了数据的丢失。缺省状态被设定于高电平的 GPIO1 引脚负责控制该 LED。GPIO3 引脚被重新设置为一个输入,用于监视按钮的状态。GPIO2 引脚负责控制一个板载稳压器的操作。这一点在混合信号电路是很重要,仿真电路有可能需要在数字信号被启用之前上电。

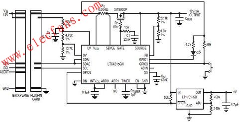
图 2 所示电路采用一个 GPIO 引脚来控制一个 LTC4210-1 热插拔控制器,后者接着又控制一个 3.3V 电源轨。同样,这也可用于对电源进行排序,并且可以免除增设额外排序电路的需要。

图 3 所示电路采用全部 3 个 GPIO 引脚来点亮 8 个 LED 中的 1 个 (使用一个 74HC138 译码器)。些 LED 能够指示系统状态或功耗情况。其它可提供的功能包括:发出一个微处理器复位信号、采用 GPIO引脚来给 ADC 增添额外的通道 (以控制一个多路用器)、或与一个高级电源排序器 (例如:LTC2928)相连接。

结论
LTC4215-1 是一款用于热插拔电路的智能型电源卡。它提供了故障隔离,严密地监视电源通路的运状况,并实现了前所未有的浪涌电流控制水平。三通用的 I/O 引脚和一个备用的 ADC 通道可进一地控制电源通路和系统初始化 / 停机相关功能。