时间:2010-05-10 18:24
人气:
作者:admin
基于PS92010设计的高效PWM LED驱动方案
PS92010是TI 公司的高效PWM控制器,集成了频率折返和低功耗工作模式,以降低轻负载和无负载时的工作频率,从而提高LED驱动的效率.主要用在住宅区LED照明驱动以及各种LED照明.本文介绍了PS92010主要特性,方框图,开路测试电路,典型应用电路以及离线LED照明驱动模块TPS92010EVM-592主要特性和电路图与材料清单.
The TPS92010 is a PWM controller with advanced energy features to provide high efficiency driving for LED lighting applications.
The TPS92010 incorporates frequency fold back and low power mode operation to reduce the operation frequency at light load and no load operations.
The TPS92010 is offered in the 8-pin SOIC (D) package. Operating junction temperature range is –40℃ to 105℃.
PS92010主要特性:
LED Lighting Current Driver Controller with Energy Saving Features
Quasi-Resonant Mode Operation for Reduced EMI and Low Switching Losses (Low Voltage Switching)
Low Standby Current for Deep Dimming Efficiency Power Consumption
Low Startup Current: 25 µA Maximum
Programmable Line and Load Overvoltage Protection
Provides Open LED Protection
Internal Overtemperature Protection
Current Limit Protection
Cycle-by-Cycle Power Limit
Primary-Side Overcurrent Hiccup Restart Mode
1-A Sink TrueDrive, –0.75-A Source Gate Drive Output
Programmable Soft-Start
PS92010应用:
Residential LED Lighting Drivers for A19 E12/E26/27, GU10, MR16, PAR30/38 Integral Lamps
Drivers for Wall Sconces, Pathway Lighting and Overhead Lighting
Drivers for Wall Washing, Architectural and Display Lighting 
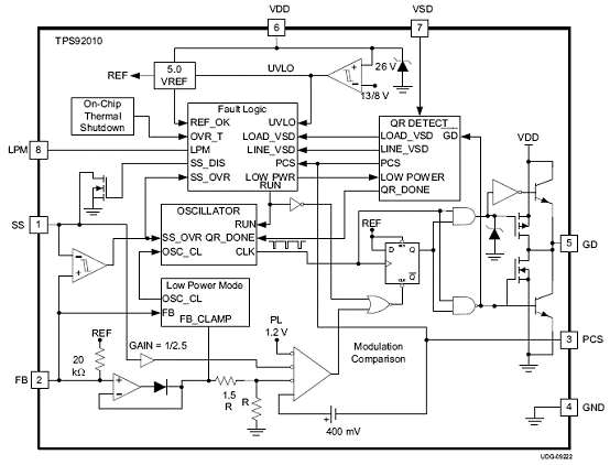
图1.PS92010方框图
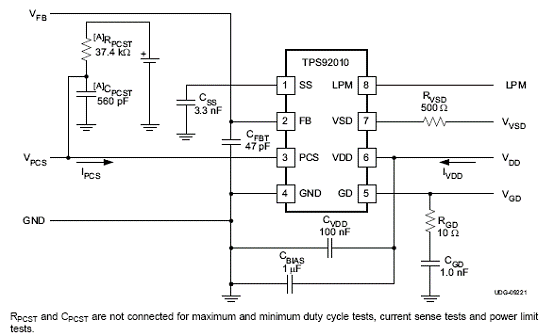
图2.PS92010开路测试电路
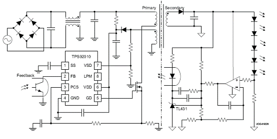
图3.PS92010应用电路
图4.PS92010 QR检测详细电路
离线LED照明驱动模块TPS92010EVM-592
TPS92010 High Efficiency Offline LED Lighting Driver Controller Evaluation Module
The TPS92010EVM-592 is a TRIAC dimmable LED driver. It can provide a 0.325-A constant current to four or five high-brightness LEDs. The EVM includes a five-LED load. It is powered from the mains which is rated at 100 Vrms to 130 Vrms. The output current can be modified for constant levels from 0.2 A to 0.7 A.
This EVM uses the TPS92010 high efficiency offline LED lighting driver controller. The power topology is a quasi resonant mode flyback. This makes for a cost competitive solution. This TPS92010 EVM implements a constant current, high efficiency, low ripple AC-DC LED lighting driver.
Current is sensed directly via a resistor and operational-amplifier. This in turn drives an opto-coupler which sets the PWM pulses via the TPS92010 to control the output current at a constant level.The design also incorporates a circuit to ensure compatibility with a large number of commonly available TRIAC based dimmers. This circuit monitors the line voltage for TRIAC operation. When the TRIAC is operating the line voltage is chopped. This information is used by the circuit to reduce the constant output current level thus dimming the LEDs. It also applies a current path at the input to ensure the TRIAC triggers correctly and maintains triggered condition.
离线LED照明驱动模TPS92010EVM-592块主要特性:
• TRIAC compatible dimming
• Low-cost line powered LED driver solution
• Includes 5 HB-LEDs as a sample load
• Allows easy use of user own LED load
• Test points for LED voltage and current
• Accurate current sensing to maintain constant current to LEDs
• Modifiable output current from 0.2 A to 0.7 A, 0.325 A is default
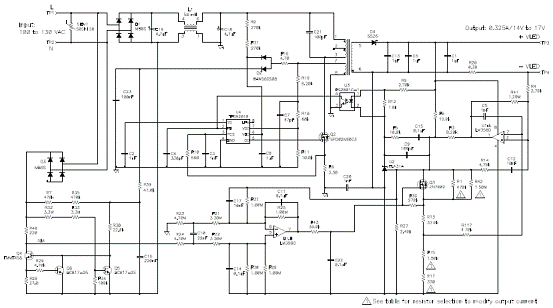
图5.TPS92010EVM-592 PSU (HPA594)电路图
TPS92010EVM-592材料清单(BOM):
