时间:2023-02-11 10:48
人气:
作者:admin
概述
电磁干扰是一个影响伺服驱动器及其周围电气设备的问题,它可能会导致一些不便: · 反馈设备的读数不正确会导致控制问题和电机故障。 · 通信问题和数据丢失或同步。 · 对伺服驱动系统附近周围电路的干扰。 · 不符合电磁兼容性 (EMC) 标准。 幸运的是,了解本文档中介绍的模型的问题应该允许在系统设计阶段(首选)或现场通过简单的操作来解决大多数EMC问题。本文档旨在展示一个框架来理解和解决问题,而不是再次重复模糊的经验法则,例如连接保护接地,屏蔽电缆或添加铁氧体。
了解驱动器上的 EMC
EMC 基础知识
电磁兼容性(EMC)是电气设备和系统在其电磁环境中令人满意地运行的能力,通过限制电磁能量的无意产生,传播和接收,这可能导致不良影响,如电磁干扰(EMI)甚至在操作设备中造成物理损坏。区分EMI中涉及的3个元素至关重要: · 源 · 耦合通道 · 受干扰
分压器型号
为了量化干扰对受干扰的影响,有一个简单而实用的模型可以知道哪个将是诱导效应。它将源 - 通道 - 受干扰视为分压器。由于大多数问题发生在瞬态和交流信号上,因此分压器应使用阻抗代替电阻器。为简单起见,通常不必对 Z 使用复数,而只需使用阻抗和电压的绝对值即可。 地址: Vin是噪声源的振幅。 Vout是受害电路上的感应电压。 Z1是耦合通道的阻抗。Z应以干扰的基频计算。 Z2是受干扰在给定频率下的阻抗。对于纯电阻电路,这个Z就是电阻。对于电容输入 Z = 1 / (2 · π · f · C). f是干扰的基频。 请注意,有时有问题的频率并不明显。例如,电机相位的基本开关频率10 kHz~100 kHz通常不会产生问题。相反,问题来自10 MHz和1 GHz之间的谐波。大多数硬开关信号和晶体也是如此,请始终考虑与跃迁相关的谐波,而不仅仅是主频。 定量地理解这个模型将使接下来指出的许多行动变得清晰。以下是源、频道和受干扰的描述:
电磁干扰源
EMI源是电磁干扰的发生器。它可以是电力电子开关,继电器,电源线浪涌,静电放电(ESD),雷击,射频设备等。
来自环境的电磁干扰源
外部干扰源可根据 EMC 标准分为以下几类: · 静电放电 · 电气快速瞬变 · 潮 · 辐射抗扰度 · 传导抗扰度 · 电压骤降、压降和中断。它通常仅影响交流驱动器。 每个都有一个标准化的测试,这取决于产品类别和环境。另有说明,毅劲伺服驱动器的设计符合 IEC 61800-3:可调速电力驱动系统 - 第 3 部分:EMC 要求和特定测试方法。
来自驱动系统本身的 EMI 源
伺服驱动器上的EMI源可以来自通信总线,如EtherCAT或CAN,DC/DC转换器或高频时钟。然而,伺服驱动系统上最重要的干扰源是功率级。因此,大多数干扰问题都是由伺服驱动器本身产生的,而不是来自安装或环境的其余部分。功率级在设计上是功率级晶体管每次开关期间非常强大的电磁干扰源。开关功率级的发射取决于:
| 变量 | 取决于 | 如何减少排放 |
| 直流母线电压 | 应用 | 降低直流母线电压将降低EMI,因为直流母线决定了干扰的幅度。要确定干扰问题是否来自功率级,实用提示是降低总线电压并检查是否仍在发生。 |
| 相电流 | 应用 | 电流→导的EMI越高。然而,它并不总是与电流值成正比,并且很大程度上取决于电机阻抗。 |
| 峰值频率 | 应用/设计 | 降低PWM频率将降低排放的平均能量。但请注意,单个PWM转换可能足以在数字反馈或通信接口上引起错误。降低PWM频率可能可以通过认证发射限制,但可能不足以避免问题。请注意,在低电感应用中,低PWM频率会导致过大的电流纹波,从而影响传导发射。 |
| 调制方案 | 设计/应用 | 功率级调制方案和输出电压波形的占空比会对偶数谐波产生重大影响。在低频下,可能与电机速度和应用需求相关的占空比可能会有很大差异。 |
| 功率级开关速度(二/分、分/分) | 设计 | 功率级的设计决定了dV/dt和di/dt,它们与发射干扰的基频相关。通常,更快的晶体管(如GaN fets)具有更高的开关能效(乘积I ·V ·t较小),但频谱扩散到更高的频率(通常在10 MHz至1 GHz)。相反的是慢速/软开关晶体管以减少EMI,但它与能效(ZVS或ZCS除外)相悖,因为区域I ·切换期间的 V 增加。极端情况是线性功率放大器,其EMI最小,但能效却很差。毅劲功率级通常设计为具有最高的能效,同时将EMI保持在标准范围内。 |
为了了解功率级产生的频谱,我们可以将相位视为梯形波形,其上升和下降时间非常短,范围从200 ns到5 ns不等,具体取决于功率级技术,工作点和寄生电容。下图显示了梯形波的谐波包络以及如何估计其大小。

虽然这可能违反直觉,但相电压越完美,它携带的高频干扰就越多。例如,带有共模扼流圈的滤波电机相位输出在时域(示波器)中可能看起来更丑陋,但可能导致较少的EMI问题。占空比的变化也会影响频谱。下图显示了20 V幅度和50 kHz的方波的傅里叶合成,具体取决于谐波的数量:

电磁干扰耦合通道
耦合通道是EMI传播到受干扰的地方。它可以归纳为4类:共感,共感,电感和电容。 请注意,许多耦合不一定发生在单个通道上,而是作为它们的组合。例如,从电机电缆到编码器的电感耦合,通过PCB上的导电耦合传输到通信端口,然后通过通信电缆辐射。 下表说明了每个通道以及可以采取哪些操作来缓解它:

当遇到干扰问题时,大多数人的第一反应是相信信道是辐射的。然而,通常,问题的根源是导电、电感或电容耦合,辐射是次级耦合通道。
电磁干扰受干扰
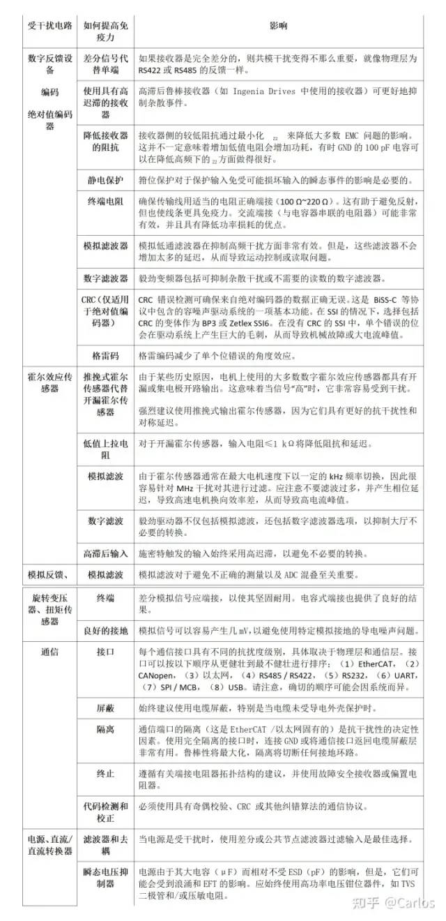
EMI受干扰是受通过通道耦合的干扰源影响的电路。这是否会产生问题将取决于干扰对受干扰的幅度以及这种幅度对接收器造成的影响:数字电平变化,小幅度变化,数据丢失,甚至电路物理损坏。 根据受干扰的电路,免疫水平可能会有所不同。下表提到了提高免疫力的几种方法:

驱动系统的 EMC 模型
下图显示了一个简化的电气模型,该模型强调了伺服驱动系统中EMC所涉及的主要元素。请注意,在“原理图”或“接线图”上找不到EMC中涉及的许多元素,因为有一个包含寄生元件的替代“不可见”原理图。

电机对驱动系统的整体EMC有很大的影响。其电感和电阻会影响低频谐波,但更重要的是寄生电容,这些电容在每次开关时都会导致不需要的电流峰值: · 绕组间电容 (Ciw)。这往往是在nF的顺序。这导致相位上出现大电流峰值,这些相位以电感方式耦合到其他电路。 · 绕组至机箱电容 (Cwc)。此外,在nF或pF的顺序中,这会导致机箱的电流峰值,辐射和共模问题。 · 定子-转子电容会导致轴承电流和高压驱动器(不包括在图纸中)的过早失效。 · 电机底盘对地电容很大程度上取决于电机的安装位置(如果电机接地良好,驱动器接地后,此电容可以忽略不计)。 可以推断,即使平均电流为零,每次相位改变其电压时都会发生大电流峰值(以安培为单位)。这些峰值在寄生电路(如电缆电感和寄生电容)之间振荡和共振,并导致许多EMC问题。事实上,它们可以通过电机电缆或电机底盘本身进行辐射。 电机设计和布线对EMI影响很大 根据电机和布线的不同,相同的伺服驱动器可以完美地工作,没有EMC问题,或者有很大的干扰问题并且不符合EMC标准。理想的电机应具有低寄生电容,并且应具有与其底盘的良好接地连接。 下面解释了为什么每个安装手册上重复的建议都非常有用。
使电机接地、屏蔽相位和扼流圈的效果
解决伺服驱动器上大多数排放问题的主要方法是以下组合:

低 EMI 解决方案示例:

电源线滤波器的影响
由于电力驱动系统固有的噪声特性,当应满足传导发射水平时,通常需要线路滤波器。在某些情况下,传导EMI会受到辐射并导致辐射发射。通常需要结合使用差分滤波器和共模滤波器。当各种驱动器关闭时,线路滤波器可以在具有公共直流总线的各种驱动器之间共享。
| 传导发射 | 驱动系统上的主源 | 缓解 |
| 微分 | 直流母线电流的纹波起源于较低频率(PWM和一次谐波),与换向、电机电气特性、应用电流等有关。 | 直流母线上的LC π滤波器(电容器 - 电感器 - 电容器)通常是消除这种纹波的最有效方法。在伺服驱动器上,建议使用大电容的滤波器(大约100μF),以允许再生制动,而具有相当小值的电感器以制造二阶低通滤波器。 |
| 共模 | 驱动器上的电容耦合和电机本身对地。功率元件与系统其他部分的电感耦合。高频开关谐波。 | 首先,应用上面指示的点:电机扼流圈,接地,可以屏蔽的短电机电缆。然后,带有共模滤波器的线路滤波器将完成这项工作。通常,单级或双级滤波器就足够了。如果问题出在较高频率的辐射上,则可能需要扼流圈。 |
为了量化传导发射,它们使用LISN(线路阻抗稳定网络)进行测量,该LISN将电源纹波电流“转换”为交流耦合到频谱分析仪的电压。虽然这种LISN从未在电力驱动系统上找到过,但由于它是EMC实验室设备,因此此处包含它是为了从电气上阐明滤波器如何减少排放。利用电容器使纹波和高频路径短路,同时将其阻断为电感元件。

关于线路过滤的一些有趣点: 滤波器应靠近干扰源(伺服驱动器),如果它们位于接地良好的电路板或机柜上,则可以在各种驱动器之间共享。
为避免电源电缆的辐射,请扭曲它们并尽量减少它们之间的区域。
在电源完全隔离的某些情况下,可以在单个点上将GND_P连接到地球。这大大减少了传导发射,但可能会产生副作用,如接地电流、安全问题和对瞬变的抗扰度降低。
一些电池供电系统没有传导发射要求,可以避免使用滤波器以减轻重量和成本。但是,请注意不要从电源电缆辐射问题。
始终按照先前有关扼流圈、PE 接线和相位屏蔽的建议调整滤波器的尺寸。这将允许使用较小的过滤器。
当驱动器集成在电机外壳上时,解决了几个问题
当伺服驱动器集成到电机中时,开关干扰被封闭在充当法拉第保持架的底盘上。布线长度最小化,耦合和发射线可以在受控环境中处理,而不依赖于最终应用布线和安装以及安装人员的EMC技能。这可以使用小型模块化伺服驱动器来实现。
总结
EMC 不仅仅是通过认证。它确保系统坚固耐用,并且不会对附近的设备造成问题。
对EMC有很好的了解,并在最初的系统设计阶段应用它,就能在大多数问题出现之前就解决它们。
牢记源通道受干扰框架对于解决这些问题非常实用。EMI思维模式超越了“pdf接线图”,并试图找到源和受干扰之间的寄生耦合路径。然而,有时需要使用示波器,频谱分析仪来测量正在发生的事情。
当面临干扰发射问题时,从明显的来源开始:电机相位的切换,并检查是否应用了短电机电缆的“经验法则”,接地良好,屏蔽相位,并使用电机扼流圈。在100%清楚之后,继续进行其他不太可能的假设。
如果反馈受到干扰,请考虑数字滤波,因为它具有最低的成本并且可以快速应用。如果可能,请选择具有差分接口和CRC的鲁棒反馈。
将驱动器靠近电机,如果可能的话,在机箱内可以解决伺服驱动器中遇到的大多数EMC问题,从而最大限度地提高通过EMC认证的机会,并以最低的成本和最大的简单性完成所有工作。
审核编辑:陈陈
上一篇:变频器无法启动的原因之干扰