时间:2024-11-28 11:19
人气:
作者:admin
红外火焰传感器可以用来探测火源或其他一些波长在700纳米~1000纳米范围内的热源,在机器人比赛中,远红外火焰探头起到非常重要的作用,它可以用作机器人的眼睛来寻找火源或足球。利用它可以制作灭火机器人等。红外火焰传感器能够探测700纳米~1000纳米范围内的红外光,探测角度为60,其中红外光波长在880纳米附近时,其灵敏度达到最大。红外火焰探头将外界红外光的强弱变化转化为电流的变化,通过A/D转换器反映为0 ~4095范围内的数值的变化。外界红外光越强,数值越小;红外光越弱,数值越大。
1、模块来源
模块实物展示:

资料下载链接:
https://pan.baidu.com/s/14rzP9Gx7AjbmRSqD_A5Pyw
提取码:risv
2、规格参数
工作电压:3.3V-5V
探测距离:1米
输出方式: DO接口为数字量输出 AO接口为模拟量输出
读取方式:ADC与数字量(0和1)
管脚数量:4 Pin(2.54mm间距排针)
以上信息见厂家资料文件
3、移植过程
我们的目标是将例程移植至CW32F030C8T6开发板上【判断当前检测范围是否有火光的功能】。首先要获取资料,查看数据手册应如何实现读取数据,再移植至我们的工程。
3.1查看资料
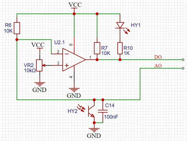
火焰传感器模块的工作原理很简单。其背后的理论是热的物体会发出红外辐射。对于火焰或火灾,这种辐射会很高。我们将使用红外光电二极管检测这种红外辐射。光电二极管的电导率将根据其检测到的红外辐射而变化。我们使用 LM393 来比较这种辐射,当达到阈值时,数字输出会发生变化。我们还可以使用模拟输出来测量红外辐射强度。模拟输出直接取自光电二极管的端子。板载 D0 LED 将在检测到时显示存在火灾。灵敏度可以通过调整板上的可变电阻来改变。这可用于消除误触发。其对应的原理图,AO输出为火焰传感器直接输出的电压,所以为模拟量;DO为经过LM393进行电压比较后,输出高低电平,所以为数字量。具体原理见光敏电阻光照传感器章节的资料。

3.2引脚选择
想要使用ADC,需要确定使用的引脚是否有ADC外设功能。可以通过手册进行查看。在用户手册439页。
这里选择使用PA5的附加ADC功能。

有ADC功能的引脚

模块接线图
3.3查移植至工程
模块工程参考入门手册工程模板
移植步骤中的导入.c和.h文件与【CW32模块使用】DHT11温湿度传感器相同,只是将.c和.h文件更改为bsp_flame.c与bsp_flame.h。这里不再过多讲述,移植完成后面修改相关代码。
在文件bsp_flame.c中,编写如下代码。
/*
* Change Logs:
* Date Author Notes
* 2024-06-20 LCKFB-LP first version
*/
#include "bsp_flame.h"
/******************************************************************
* 函 数 名 称:ADC_FLAME_Init
* 函 数 说 明:初始化ADC
* 函 数 形 参:无
* 函 数 返 回:无
* 作 者:LC
* 备 注:无
******************************************************************/
void ADC_FLAME_Init(void)
{
GPIO_InitTypeDef GPIO_InitStruct; // GPIO初始化结构体
RCC_FLAME_GPIO_ENABLE(); // 使能GPIO时钟
RCC_FLAME_ADC_ENABLE(); // 使能ADC时钟
GPIO_InitStruct.Pins = GPIO_FLAME_DO; // GPIO引脚
GPIO_InitStruct.Mode = GPIO_MODE_INPUT; // 输入模式
GPIO_Init(PORT_GPIO_FLAME, &GPIO_InitStruct); // 初始化
ANALOG_GPIO_ENABLE(); // PA05设定为模拟输入
/* ADC配置 */
ADC_InitTypeDef ADC_InitStructure; // ADC初始化结构体
ADC_WdtTypeDef ADC_WdtStructure; // ADC看门狗结构体
ADC_SingleChTypeDef ADC_SingleChStructure; // ADC单通道转换结构体
// 配置ADC初始化结构体
ADC_InitStructure.ADC_OpMode = ADC_SingleChOneMode; //单通道单次转换模式
ADC_InitStructure.ADC_ClkDiv = ADC_Clk_Div4; // 时钟频率 = PCLK / 4 = 64MHz / 4 = 16MHz
ADC_InitStructure.ADC_SampleTime = ADC_SampTime5Clk; //5个ADC时钟周期
ADC_InitStructure.ADC_VrefSel = ADC_Vref_VDDA; //VDDA参考电压
ADC_InitStructure.ADC_InBufEn = ADC_BufDisable; //关闭跟随器
ADC_InitStructure.ADC_TsEn = ADC_TsDisable; //关闭内置温度传感器
ADC_InitStructure.ADC_DMAEn = ADC_DmaDisable; //不触发DMA
ADC_InitStructure.ADC_Align = ADC_AlignRight; //ADC转换结果右对齐
ADC_InitStructure.ADC_AccEn = ADC_AccDisable; //转换结果累加不使能
//ADC模拟看门狗通道初始化
ADC_WdtInit(&ADC_WdtStructure);
//配置单通道转换模式
ADC_SingleChStructure.ADC_DiscardEn = ADC_DiscardNull; // 单通道ADC转换结果溢出保存
ADC_SingleChStructure.ADC_Chmux = CHANNEL_ADC; // 选择ADC转换通道,AIN5:PA05
ADC_SingleChStructure.ADC_InitStruct = ADC_InitStructure; // ADC初始化结构体
ADC_SingleChStructure.ADC_WdtStruct = ADC_WdtStructure; // ADC看门狗结构体
ADC_SingleChOneModeCfg(&ADC_SingleChStructure); // 初始化配置
ADC_Enable(); //ADC使能
ADC_SoftwareStartConvCmd(ENABLE); //启动ADC转换
}
/**********************************************************
* 函 数 名 称:ADC_GET
* 函 数 功 能:读取一次ADC值
* 传 入 参 数:无
* 函 数 返 回:测量到的值
* 作 者:LCKFB
* 备 注:
**********************************************************/
uint32_t ADC_GET(void)
{
ADC_SoftwareStartConvCmd(ENABLE); //启动ADC转换
uint32_t adcValue = ADC_GetConversionValue(); // 获取数据
return adcValue;
}
/******************************************************************
* 函 数 名 称:Get_FLAME_Percentage_value
* 函 数 说 明:读取火焰AO值,并且返回百分比
* 函 数 形 参:无
* 函 数 返 回:返回百分比
* 作 者:LC
* 备 注:无
******************************************************************/
unsigned int Get_FLAME_Percentage_value(void)
{
uint32_t i = 0;
uint32_t adc_max = 4095;
uint32_t adc_new = 0;
uint32_t Percentage_value = 0;
/* 因为采集 SAMPLES 次,故循环 SAMPLES 次 */
for(i = 0; i < SAMPLES; i++)
{
// 数值累加
adc_new += ADC_GET();
}
adc_new = adc_new / SAMPLES;
Percentage_value = ( 1.0f - ( (float)adc_new / (float)adc_max ) ) * 100.0f;
return Percentage_value;
}
/******************************************************************
* 函 数 名 称:Get_FLAME_Do_value
* 函 数 说 明:读取火焰DO值,返回0或者1
* 函 数 形 参:无
* 函 数 返 回:
* 作 者:LC
* 备 注:无
******************************************************************/
unsigned char Get_FLAME_Do_value(void)
{
return GPIO_ReadPin(PORT_GPIO_FLAME, GPIO_FLAME_DO);
}
在文件bsp_flame.h中,编写如下代码。
/* * Change Logs: * Date Author Notes * 2024-06-20 LCKFB-LP first version */ #ifndef _BSP_FLAME_H_ #define _BSP_FLAME_H_ #include "board.h" #define RCC_FLAME_GPIO_ENABLE() __RCC_GPIOA_CLK_ENABLE() #define RCC_FLAME_ADC_ENABLE() __RCC_ADC_CLK_ENABLE() #define CHANNEL_ADC ADC_ExInputCH5 #define ANALOG_GPIO_ENABLE() PA05_ANALOG_ENABLE() #define PORT_GPIO_FLAME CW_GPIOA #define GPIO_FLAME_AO GPIO_PIN_5 #define GPIO_FLAME_DO GPIO_PIN_6 //采样次数 #define SAMPLES 30 void ADC_FLAME_Init(void); unsigned int Get_FLAME_Percentage_value(void); unsigned char Get_FLAME_Do_value(void); #endif
4、移植验证
在自己工程中的main主函数中,编写如下。
/*
* Change Logs:
* Date Author Notes
* 2024-06-20 LCKFB-LP first version
*/
#include "board.h"
#include "stdio.h"
#include "bsp_uart.h"
#include "bsp_flame.h"
int32_t main(void)
{
board_init(); // 开发板初始化
uart1_init(115200); // 串口1波特率115200
ADC_FLAME_Init();
while(1)
{
printf("火焰百分比 = %d%%rn",Get_FLAME_Percentage_value());
delay_ms(500);
}
}
移植现象:输出检测火光的百分比。
可以自行测试点燃纸巾靠近传感器,百分比会上升!

模块移植成功案例代码:
链接:https://pan.baidu.com/s/1AcoeElqi8gIXBQ-7_vWWXA?pwd=LCKF
提取码:LCKF
下一篇:【CW32模块使用】雨滴传感器