时间:2024-11-28 11:23
人气:
作者:admin
雨滴传感器主要是用来检测是否下雨及雨量的大小。主要用于汽车智能灯光(AFS)系统、汽车自动雨刷系统、智能车窗系统。
该雨滴传感器基本上是一块板,上面以线形形式涂覆镍。雨滴传感器常见的工作原理是通过检测水滴的导电性来判断是否下雨。它是利用两个电极之间的电导性变化来测量水滴的存在。这两个电极之间会有一个空气间隙,正常状态下是断路状态。当水滴接触到电极上时,水滴的导电性会导致电流通过水滴形成电流回路,从而改变电极之间的电阻值。也就改变了其两端的压降。
1、模块来源
模块实物展示:

资料下载链接:
https://pan.baidu.com/s/10bjbsmcOh2N7YGDS3PquPw
提取码:psfm
2、 规格参数
工作电压:3.3V-5V
探测距离:1米
输出方式: DO接口为数字量输出 AO接口为模拟量输出
读取方式:ADC与数字量(0和1)
管脚数量:4 Pin(2.54mm间距排针)
以上信息见厂家资料文件
3、移植过程
我们的目标是将例程移植至CW32F030C8T6开发板上【判断当前雨水采集板上是否有水的功能】。首先要获取资料,查看数据手册应如何实现读取数据,再移植至我们的工程。
3.1查看资料
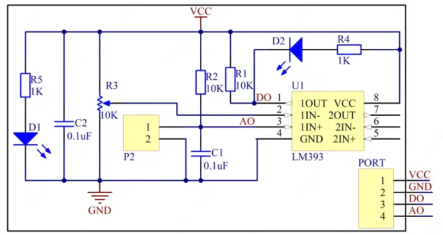
该模块基于LM393运算放大器。它包括电子模块和“收集”雨滴的印刷电路板。当雨滴积聚在电路板上时,它们会形成并联电阻路径,该路径可通过运算放大器进行测量。
控制板上有两个指示灯,电源指示灯PWR-LED和输出信号指示灯DO-LED。电源指示灯在通电后常亮,没有雨的时候出信号指示灯不亮;雨滴上去,候出信号指示灯亮。雨滴板和控制板是分开的,方便将线引出,大面积的雨滴板,更有利于检测到雨水。
控制板上有两个输出,数字输出DO,模拟输出AO。接上5V电源电源灯亮,感应板上没有水滴时,DO输出为高电平,滴上一滴水,DO输出为低电平,刷掉上面的水滴,又恢复到输出高电平状态,灵敏度可以通过蓝色的可变电阻调节。
AO模拟输出,连接到单片机的的模拟输入口,通过比对模拟值转化为的数字值大小,可以检测滴在上面的雨量大小,雨水越大,电阻值越小,模拟值转化为的数字值越大。不同的值对应是降雨量的多少毫米,则需要实体测量,雨滴板的放置方式不同结果都不同,这里不作研究。
其对应的原理图,AO输出为雨滴传感器直接输出的电压,所以为模拟量;DO为经过LM393进行电压比较后,输出高低电平,所以为数字量。具体原理见光敏电阻光照传感器章节的资料。

传感器原理图
因此DO引脚可以配置为GPIO的输入模式,AO引脚需要配置为ADC模拟输入模式。
3.2引脚选择
想要使用ADC,需要确定使用的引脚是否有ADC外设功能。可以通过手册进行查看。在用户手册439页。
这里选择使用PA5的附加ADC功能。

有ADC功能的引脚

模块接线图
3.3查移植至工程
模块工程参考入门手册工程模板
移植步骤中的导入.c和.h文件与【CW32模块使用】DHT11温湿度传感器相同,只是将.c和.h文件更改为bsp_raindrop.c与bsp_raindrop.h。这里不再过多讲述,移植完成后面修改相关代码。
在文件bsp_raindrop.c中,编写如下代码。
/*
* Change Logs:
* Date Author Notes
* 2024-06-20 LCKFB-LP first version
*/
#include "bsp_raindrop.h"
/******************************************************************
* 函 数 名 称:raindrop_gpio_config
* 函 数 说 明:初始化雨滴传感器引脚
* 函 数 形 参:无
* 函 数 返 回:无
* 作 者:LC
* 备 注:无
******************************************************************/
void raindrop_gpio_config(void)
{
GPIO_InitTypeDef GPIO_InitStruct; // GPIO初始化结构体
RCC_RAINDROP_GPIO_ENABLE(); // 使能GPIO时钟
RCC_RAINDROP_ADC_ENABLE(); // 使能ADC时钟
GPIO_InitStruct.Pins = BSP_RAINDROP_GPIO_PIN_DO; // GPIO引脚
GPIO_InitStruct.Mode = GPIO_MODE_INPUT; // 输入模式
GPIO_Init(BSP_RAINDROP_GPIO_PORT, &GPIO_InitStruct); // 初始化
ANALOG_GPIO_ENABLE(); // PA05设定为模拟输入
/* ADC配置 */
ADC_InitTypeDef ADC_InitStructure; // ADC初始化结构体
ADC_WdtTypeDef ADC_WdtStructure; // ADC看门狗结构体
ADC_SingleChTypeDef ADC_SingleChStructure; // ADC单通道转换结构体
// 配置ADC初始化结构体
ADC_InitStructure.ADC_OpMode = ADC_SingleChOneMode; //单通道单次转换模式
ADC_InitStructure.ADC_ClkDiv = ADC_Clk_Div4; // 时钟频率 = PCLK / 4 = 64MHz / 4 = 16MHz
ADC_InitStructure.ADC_SampleTime = ADC_SampTime5Clk; //5个ADC时钟周期
ADC_InitStructure.ADC_VrefSel = ADC_Vref_VDDA; //VDDA参考电压
ADC_InitStructure.ADC_InBufEn = ADC_BufDisable; //关闭跟随器
ADC_InitStructure.ADC_TsEn = ADC_TsDisable; //关闭内置温度传感器
ADC_InitStructure.ADC_DMAEn = ADC_DmaDisable; //不触发DMA
ADC_InitStructure.ADC_Align = ADC_AlignRight; //ADC转换结果右对齐
ADC_InitStructure.ADC_AccEn = ADC_AccDisable; //转换结果累加不使能
//ADC模拟看门狗通道初始化
ADC_WdtInit(&ADC_WdtStructure);
//配置单通道转换模式
ADC_SingleChStructure.ADC_DiscardEn = ADC_DiscardNull; // 单通道ADC转换结果溢出保存
ADC_SingleChStructure.ADC_Chmux = BSP_RAINDROP_ADC_CHANNEL; // 选择ADC转换通道,AIN5:PA05
ADC_SingleChStructure.ADC_InitStruct = ADC_InitStructure; // ADC初始化结构体
ADC_SingleChStructure.ADC_WdtStruct = ADC_WdtStructure; // ADC看门狗结构体
ADC_SingleChOneModeCfg(&ADC_SingleChStructure); // 初始化配置
ADC_Enable(); //ADC使能
ADC_SoftwareStartConvCmd(ENABLE); //启动ADC转换
}
/**********************************************************
* 函 数 名 称:ADC_GET
* 函 数 功 能:读取一次ADC值
* 传 入 参 数:无
* 函 数 返 回:测量到的值
* 作 者:LCKFB
* 备 注:
**********************************************************/
uint32_t ADC_GET(void)
{
ADC_SoftwareStartConvCmd(ENABLE); //启动ADC转换
uint32_t adcValue = ADC_GetConversionValue(); // 获取数据
return adcValue;
}
/**********************************************************
* 函 数 名 称:get_adc_value
* 函 数 功 能:读取ADC值
* 传 入 参 数:
* 函 数 返 回:测量到的值
* 作 者:LC
* 备 注:无
**********************************************************/
unsigned int get_adc_value(void)
{
return ADC_GET();
}
/******************************************************************
* 函 数 名 称:get_raindrop_percentage_value
* 函 数 说 明:读取雨滴AO值,并且返回百分比
* 函 数 形 参:无
* 函 数 返 回:返回百分比
* 作 者:LC
* 备 注:无
******************************************************************/
unsigned int get_raindrop_percentage_value(void)
{
int adc_max = 4095;
uint32_t adc_new = 0;
int Percentage_value = 0;
int i = 0;
int count = 3;
for( i = 0; i < count; i++)
{
adc_new += get_adc_value();
delay_1ms(100);
}
adc_new = adc_new / count;
delay_1ms(100);
Percentage_value = ( 1.0f - ( (float)adc_new / (float)adc_max ) ) * 100;
return Percentage_value;
}
/******************************************************************
* 函 数 名 称:get_raindrop_do_value
* 函 数 说 明:读取雨滴DO值,返回0或者1
* 函 数 形 参:无
* 函 数 返 回:
* 作 者:LC
* 备 注:无
******************************************************************/
unsigned char get_raindrop_do_value(void)
{
return GPIO_ReadPin(BSP_RAINDROP_GPIO_PORT, BSP_RAINDROP_GPIO_PIN_DO);
}
在文件bsp_raindrop.h中,编写如下代码。
/* * Change Logs: * Date Author Notes * 2024-06-20 LCKFB-LP first version */ #ifndef _BSP_RAINDROP_H__ #define _BSP_RAINDROP_H__ #include "board.h" #define RCC_RAINDROP_GPIO_ENABLE() __RCC_GPIOA_CLK_ENABLE() #define RCC_RAINDROP_ADC_ENABLE() __RCC_ADC_CLK_ENABLE() #define BSP_RAINDROP_GPIO_PORT CW_GPIOA #define BSP_RAINDROP_GPIO_PIN_AO GPIO_PIN_5 #define BSP_RAINDROP_GPIO_PIN_DO GPIO_PIN_6 #define ANALOG_GPIO_ENABLE() PA05_ANALOG_ENABLE() #define BSP_RAINDROP_ADC_CHANNEL ADC_ExInputCH5 //采样次数 #define SAMPLES 30 void raindrop_gpio_config(void); unsigned int get_raindrop_percentage_value(void); #endif
4、移植验证
在自己工程中的main主函数中,编写如下。
/*
* Change Logs:
* Date Author Notes
* 2024-06-20 LCKFB-LP first version
*/
#include "board.h"
#include "stdio.h"
#include "bsp_uart.h"
#include "bsp_raindrop.h"
int32_t main(void)
{
board_init(); // 开发板初始化
uart1_init(115200); // 串口1波特率115200
//ADC接口初始化
raindrop_gpio_config();
while(1)
{
printf("雨水百分比 = %d%%rn", get_raindrop_percentage_value() );
delay_ms(500);
}
}
上电现象:输出检测雨滴大小程度的百分比。
可以调节电阻来控制灵敏度

模块移植成功案例代码:
链接:https://pan.baidu.com/s/13_dHMHkiy7zD-ZlScbpZiw?pwd=LCKF
提取码:LCKF