时间:2023-08-17 17:28
人气:
作者:admin
MP653x 系列三相预驱动器具备多种保护功能,可防止故障出现时损坏电路和电机。但这些功能需要经过正确的设置,保护电路才能正常运行。本应用说明将详细描述 MP653x 系列产品的保护功能及其正确的配置方法。
适用器件
本应用说明适用于以下器件:
| 器件编号 | 说明 | 供电电压 |
| MP6528 | H 桥栅极驱动器 | 60V |
| MP6528 MPQ6528 | H 桥栅极驱动器 (符合AEC-Q100认证) | 60V |
| MP6530 MP6530 | 具有 PWM 和 ENBL 输入的 3 相直流无刷 ( BLDC ) 电机预驱动器 | 60V |
| MPQ6530 MPQ6530 | 具有 PWM 和 ENBL 输入的 3 相直流无刷 ( BLDC ) 电机预驱动器 (符合AEC-Q100认证) | 60V |
| MP6531A | 具有独立 HS/LS 控制功能的 3 相直流无刷 ( BLDC ) 电机预驱动器 | 60V |
| MPQ6531 MPQ6531 | 具有独立 HS/LS 控制功能的 3 相直流无刷 ( BLDC ) 电机预驱动器 (符合AEC-Q100认证) | 60V |
| MP6532 | 具有霍尔输入的 3 相直流无刷 ( BLDC ) 电机预驱动器 | 60V |
| MPQ6532 | 具有霍尔输入的 3 相直流无刷 ( BLDC ) 电机预驱动器 (符合AEC-Q100认证) | 60V |
| MP6534 | 具有降压变换器的 3 相直流无刷 ( BLDC ) 电机预驱动器 | 60V |
| MP6535 | 具有霍尔输入和降压变换器的 3 相直流无刷 ( BLDC ) 电机预驱动器 | 60V |
| MP6537 | 具有 PWM 和 ENBL 输入的 3 相直流无刷 ( BLDC ) 电机预驱动器 | 100V型, 100V型, 100V型, 100V型, 100V型, 100V型, 100V型, 100V |
| MP6538 | 具有霍尔输入的 3 相直流无刷 ( BLDC ) 电机预驱动器 | 100V型, 100V型, 100V型, 100V型, 100V型, 100V型, 100V型, 100V |
| MP6539 | 具有独立 HS/LS 控制功能的 3 相直流无刷 ( BLDC ) 电机预驱动器 | 100V型, 100V型, 100V型, 100V型, 100V型, 100V型, 100V型, 100V |
简介
MP653x 系列栅极驱动器主要针对电机驱动应用。这些器件集成了电源和控制功能,用以驱动电机,还集成了多种保护电路,用于防止器件在过流、短路和元件失效等异常情况下发生故障。
大部分保护电路都需要通过外部元件进行配置。如果外部电路配置不正确,保护电路可能会在非真正故障的情况下被激活。了解保护机制以及如何设置保护电路的外部元件对于正确驱动电机是十分必要的。本文讨论的大部分保护功能适用于所有 MP653x 系列器件;部分功能在60V 驱动器和 100V型, 100V型, 100V型, 100V型, 100V型, 100V型, 100V型, 100V 驱动器之间略有差别;在某些情况下,同一个器件的功能在不同的器件中会有所不同。本文的描述适用于该系列中的所有器件,除非注明差异。
如需了解如何利用 MP653x 预驱动器进行设计,请参考另一篇应用说明,AN111 AN111。
保护功能
MP653x 系列预驱动器中集成的各种保护功能摘要如下:
过温保护 (OTP)
适用器件:所有
当温度超过数据手册中列出的过温阈值时,集成在器件中的温度传感器会导致器件停止工作。一旦发生这种情况,所有输出都将被置为低电平,电机将被禁用。
部分器件在 OTP 激活之后闭锁,其他则自动重启。详情请参阅表 1。(1)
电源电压欠压锁定保护 (VIN UVLO)
适用器件:所有
主电源电压输入 (VIN) 上的电压由一个比较器电路监测。当电源电压低于数据手册中列出的 VIN 欠压阈值时,器件被禁用且所有输出都被拉至低电平,电机将被禁用。VIN UVLO 完成 IC 逻辑中的全局复位功能。当电压上升至阈值之上,器件再次启用。注意,在电压升至阈值以上之后,距离器件驱动输出还需要一点时间,通常约为 1 毫秒。
栅极驱动电压欠压锁定保护 (VREG 紫紫紫)
适用器件:所有
栅极驱动电源 (VREG) 的电压输出由一个比较器电路监测。当该电压低于数据手册中列出的 VREG 欠压阈值时,器件被禁用且所有输出都被拉至低电平,电机被禁用。
部分器件在 VREG 紫紫紫 激活之后闭锁,其他则在 VREG 上升后自动重启。详情请参阅表 1。
上管栅极驱动电压故障保护 (VBST UVLO)
适用器件:MP6537、MP6538、MP6539
这些器件均提供一个电路监测其 BSTx 引脚上的电压,即上管 MOSFET 的栅极驱动电压。每一次输出 (SHx) 被拉低,连接到 BSTx 引脚上的电容就会为 VREG 充电;与此同时,内部电荷泵也提供微弱电流为其充电。因此,输出能够在较长时间内都保持高电平。
一旦 VBST UVLO 被激活,上管栅极即被关断,直到下一次受控导通。VBST UVLO 不会导致 nFAULT 激活。
短路保护(SCP 或 VDS 检测)
适用器件:所有
被导通 MOSFET 两端的压降通过一个专用电路进行监测。如果 MOSFET 没有完全导通,其两端将产生一个低压降,此时SCP 保护将被激活。
通常情况下,SCP 故障阈值由施加到 OCREF 引脚上的电压设置。但100V型, 100V型, 100V型, 100V型, 100V型, 100V型, 100V型, 100V 器件不使用 OCREF 电压来检测上管MOSFET;它们在输出被拉高时(不高于约4.5V的固定阈值)将发出VDS故障信号。
部分器件在 SCP 激活之后闭锁,其他则自动重启。详情请参阅表 1。
过流保护(OCP或电机电流检测)
适用器件:所有
总电机电流可以通过一个共享的单个下管分流电阻进行测量。该分流电阻连接到 LSS 引脚。当分流器上的压降超过设定阈值时,将被判定识别为需要激活 OCP 事件。
60V 器件的 LSS 引脚设定 500mV 的固定阈值。100V型, 100V型, 100V型, 100V型, 100V型, 100V型, 100V型, 100V 器件的 CSO 引脚则设定 3.5V 的固定阈值;CSO 引脚由 LSS 引脚增益为 20 的放大器驱动,因此 LSS 的等效电压为 175mV。
部分器件在 OCP 激活之后闭锁,其他则自动重启。详情请参阅表 1。
| 功能 | MP6528、MP6530 MP6530、MP6534、MP6535 | MP6532 | MPQ6532 | MP6528,MP6530 MP6530 | MP6531A,MPQ6531 MPQ6531 | MP6537、MP6538、MP6539 |
| OTP | 闭锁 (1) | 闭锁 (1) | 冷却后重试 | 冷却后重试 | 冷却后重试 | 冷却后重试 |
| SCP | 闭锁 (1) | 闭锁 (1) | 闭锁 (1) | 闭锁 (1) | 闭锁 (1) | 上管: 闭锁(1) 下管: 一定可调时间之后重试 |
| OCP | 闭锁 (1) | 固定时间后重试 | 固定时间后重试 | 闭锁 (1) | 闭锁 (1) | 一定可调时间之后重试 |
| VREG 紫紫紫 | 闭锁 (1) | 闭锁 (1) | 闭锁 (1) | 大于 UVLO 阈值后重试 | 重试并启动 BST 充电 | 重试并启动 BST 充电 |
表1: 保护动作
(1) 闭锁可通过移除/重新应用 VIN 或激活/取消激活 nSLEEP 来复位。
MOSFET 开关特性
为避免无意之中触发保护电路,需要了解由 MP653x 预驱动器驱动的 MOSFET 开关特性。特别是在某些条件下,VDS 检测很容易被误触发。
MOSFET 栅极电容
当上管 MOSFET 导通时,栅极主要由存储在自举电容中的电荷驱动。如果栅极电容非常高,而自举电容中存储的电荷又不足,则上管 MOSFET 有可能无法完全导通;这会导致上管 VDS 故障。在 BST 引脚上连接较大电容通常可以改善这种情况。
另一方面,在高 PWM 频率下,驱动栅极所需的电流量也会增加。在某些情况下,这可能导致 VREG 紫紫紫 故障。当采用大 MOSFET 和高 PWM 频率时,建议在 VREG 引脚上使用较大电容以帮助避免这些故障。
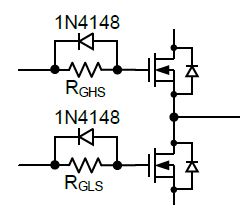
栅极驱动电阻
MP653x 栅极驱动输出和 MOSFET 栅极之间通常会插入电阻。这些电阻会限制 MOSFET 开关的速度。
死区时间
为防止上下管 MOSFET 同时导通,从而导致 VIN 电源直接接地(超大电流穿过 MOSFET),必须在一个 MPOSFET 关断和另一个 MPOSFET 导通之间插入一个短时长,即死区时间。无论输入信号时序如何,MP653x 系列驱动器都会在开关期间生成死区时间。死区时间可通过连接到 DT 引脚上的外部电阻值进行设置。
消隐(或抗尖峰脉冲)时间
MOSFET 的开关需要一定的时间;因此,MOSFET 需要在导通后等待一段时间,然后再检查是否存在需要 OCP 保护的问题,这段时间即称为消隐时间。从死区时间结束到 VDS 检测电路检测 MOSFET 两端电压的时间点,即为消隐时间。
对60V器件而言,SCP检测的消隐时间为3μS;对100V型, 100V型, 100V型, 100V型, 100V型, 100V型, 100V型, 100V 器件而言,则为 2.73μS。MOSFET 必须在消隐时间结束之前完全导通,否则将触发 SCP 保护!
配置外部元件
外部元件的配置可能对 MP653x 预驱动器的保护功能产生影响,下面将给出部分配置建议。
MOSFET 栅极电阻
通常情况下,MP653x 和 MOSFET 栅极之间的电阻(或电阻/二极管网络)由输出端所需的上升/下降时间决定。上升/下降时间快,可以最大限度地减少开关损耗;反之则可以优化 EMI。
但无论快慢,上升/下降时间都必须小于上述消隐时间。如果消隐时间结束时 MOSFET 还未完全导通,则 SCP 将被触发。
功率 MOSFET 的栅极可以看作是栅极和源极端子之间的非线性电容。虽然栅极不传导直流电流,但仍需要电流对栅极电容进行充电和放电,以导通和关断 MOSFET。提供给栅极的电流量决定了完全导通 MOSFET 所需的时间。同样,当电流从栅极拉出时,该电流量也决定了 MOSFET 的关断时间。
要了解驱动栅极所需的条件,要先知道 MOSFET 必须以多快的速度开关。设计人员需要在低开关损耗(需要快速上升和下降时间)和低 EMI(需要缓慢上升和下降时间)之间进行权衡。此外,PWM 频率以及所需的最小/最大占空比也对开关速度有所限制。例如,对于 20kHz 的 PWM 频率,1% 的占空比需要生成 500ns 的脉冲,这需要几百纳秒或更短的上升/下降时间。
确定所需的上升/下降时间之后,就可以用公式 QG / t 来估算所需的栅极驱动电流。公式中的 QG 为总栅极电荷,t 为所需的上升/下降时间。
注意,这里计算的是整个上升/下降时间内需要的驱动电流总量。实际上,栅极驱动电流通常在这段时间内会有所变化,因为大多数栅极驱动器都非恒流驱动器。
如果向栅极提供恒定电流,则栅极电压不具备线性斜率,而是在 MOSFET 开关期间趋于平稳 (见图 1)。这就是由栅漏电容引起的“米勒平台”。当漏极转换时,该电容需要电流充电,因此栅源电容的充电速度将减慢。
为栅极充电提供的电流越小,完成转换所需的时间就越长。

图 1:1A 恒流栅极驱动(100nC - 红色 = 栅极,紫色 = 漏极,200ns/div。)

图 2:具有 12Ω 串联电阻的 12V 栅极驱动(100nC - 红色 = 栅极,紫色 = 漏极,200ns/div。)
采用具有 12Ω 串联电阻的 12V 恒压栅极驱动时,其波形如 图 2 所示。从图中可以看到,平台仍然存在,但栅极达到 12V 需要的时间更长,漏极的切换时间则几乎相同。如 图 3 所示,添加一个二极管可以获得独立的上升和下降时间。

图 3:添加二极管示意图

图 4:栅极和输出波形
这样做的目的是为了确保半桥配置中的一个 FET 在相反 FET 导通之前能完全关断,从而保证死区时间。如 图 4 所示,下管栅极 (GLA) 在通过二极管放电时速度非常快,但上管栅极 (GHA) 则由于电阻的存在而充电缓慢。其结果是,在上管 MOSFET 导通控制之下,输出 (SHA) 具有缓慢的上升时间。
由于栅极具有非线性电容,并且驱动器通常也不是真正的电压或电流源(通常只是工作在线性区域的 FET ),因此很难精确计算出实现特定上升或下降时间所需的电阻。最好的方法还是通过实验或模拟得出正确的值。计算时,首先假设栅极驱动电流等于栅极驱动电压(通常为 12V )除以串联电阻,同时确保计算中包含了栅极驱动器的输出电阻。
MP653x 预驱动器在栅极驱动输出端具有内部下拉电阻,因此无需在 MOSFET 的漏极到源极之间连接外部电阻。在上管 MOSFET 上放置栅源电阻会导致 BST 电容放电,从而引起 OCP 故障。这个问题将在下文做进一步描述。
死区时间电阻
MP653x 前置驱动器具有可配置死区时间功能,这将在半桥中的一个 MOSFET 关断与另一个 MOSFET 导通之间插入时间延迟。
该系列器件的死区时间可通过单个接地电阻进行配置,且具有宽配置范围。60V 器件的死区时间配置范围为 30nS 至 6μS;100V型, 100V型, 100V型, 100V型, 100V型, 100V型, 100V型, 100V 器件的配置范围则为 77nS 至 4.6μS。
电阻值的计算如下:
$$60V parts: t_{DEAD}(nS) = 3.7*R(kΩ)$$ $$100V型, 100V型, 100V型, 100V型, 100V型, 100V型, 100V型, 100V parts: t_{DEAD}(μs) = 0.044*R(kΩ) + 0.1$$
注意,直到死区时间结束,后 SCP 的消隐时间才开始。
自举 (BST) 电容
自举电容提供导通 HS MOSFET 所需的大峰值电流。这些电容在输出被拉低时充电,所充电荷在输出被拉高时再用于导通 HS MOSFET。注意,当输出长时间保持高电平时,内部电荷泵会保持自举电容持续充电。
自举电容要足够大才能使上管 MOSFET 完全导通。 否则,上管 MOSFET 两端的 VDS 将增大,并可能触发 SCP。
自举电容的选型取决于 MOSFET 的总栅极电荷。当 HS MOSFET 导通时,存储在自举电容中的电荷被传递到 HS MOSFET 栅极。最小自举电容的简化近似值估算如下:
$$C_{BOOT} > 8*QG$$
其中 QG 是以 nC 为单位的 MOSFET 总栅极电荷,CBOOT 的单位为 nF。
自举电容不应超过 1μF,否则可能导致启动时工作不正常。对于大多数应用而言,自举电容应介于 0.1μF 和 1μF 之间,并采用额定电压最低 25V 的 X5R/X7R 陶瓷电容。
VREG 旁路电容
为下管 MOSFET 栅极和自举电容充电所需的大峰值电流主要来自 VREG 旁路电容。VREG 电源只能驱动有限的直流电流。采用太小的电容会导致较低的栅极驱动电压,从而触发 SCP 保护。
建议采用最小 10μF 的 X5R/X7R 陶瓷电容,额定电压最低 25V。较大的电容需要配合非常大的 MOSFET 和/或非常高的 PWM 频率。
过流保护(LSS 检测电阻)
过流保护功能通过连接到 LSS 引脚上的单个共享下管分流电阻来感测电机电流。当该电阻两端的压降超过 OCP 阈值时(如前文所述),将触发 OCP。
请注意,OCP 保护过程中的行为因器件而异,具体详情请参阅表 1。外部检测电阻的大小取决于是否可在最大预期电机电流下提供小于 500mV(60V 器件)或 175mV(100V型, 100V型, 100V型, 100V型, 100V型, 100V型, 100V型, 100V 器件)的压降。 例如,如果采用 50mΩ 的电阻,10A 电流将带来 500mV 的压降,并激活 60V 器件的过流保护。
选型时还需要考虑增加一定的裕量,以便在某些电机电流高于正常值的条件下不会触发 OCP 保护。例如,需要考虑电机启动时的失速电流,以及换向产生的电流脉冲。另外,误换向也常常发生;有时一个旋转方向上的电流要比另一个方向多,这会导致在每个换向点都出现电流尖峰。
直接将 LSS 接地,可禁用此功能。
OCREF 电压(SCP 阈值)
SCP 检测电平由施加到 OCREF 引脚上的电压来设置。该电压设置了触发 OCP 的阈值。如果 MOSFET 的 VDS 在消隐时间之后仍高于 OPCREF,则触发 OCP。
OCREF 电压应至少高于所有 MOSFET 在最高预期负载电流下的预期压降。但 MOSFET 的 rds(on) 变化较大,尤其是在高温下。而且,PCB 迹线电阻在大电流下也可能接近 MOSFET 电阻。因此,通常情况下,OCREF 需要设置得比初始计算预测值高很多,通常为计算最大值的两倍。
同样,还需要考虑峰值电流(诸如换向期间产生的电流),以防止意外激活 OCP 保护。
CSO 引脚电阻和电容(仅适用于100V型, 100V型, 100V型, 100V型, 100V型, 100V型, 100V型, 100V 器件)
CSO 引脚电压超过 3.5V 时会触发 OCP 事件,所有输出 FET 都会关断,nFAULT 引脚被置为低电平有效。
一旦流过下管 FET 和检测电阻的电流停止,CSO 引脚电压就不再升高,反而开始以一定的速率下降;下降速率由 CSO 的外部接地电容和电阻决定。当电压降至 2.9V 以下时,输出 FET 重新启用,nFAULT 引脚变为无效。
关断时间是根据外部电容和内部反馈电阻(可能与外部电阻并联)的值来设置的。CSO 达到 3.5V 所导致的关断时间可通过以下公式来估算:
SCP 激活之后(当 VDS 超过 OCREF )导致的关断时间会更长,因为 CSO 先被拉至 6V,然后必须衰减至 2.9V 才能重启输出。此关断时间可通过以下公式来估算:
其中 C 是 CSO 的接地电容; R 是 CSO 的接地总电阻,包括内部反馈电阻 (约450kΩ)和任何与之并联的外部接地电阻。
自举预充电
自举电容的预充电虽然不属于保护功能,但在某些情况下也需要注意。当 BST 电容中的电荷不足时,启用上管 MOSFET 可能会导致 SCP 故障;因为电荷不足无法完全增强上管 MOSFET。BST 电容的预充电是通过短时间导通下管 MOSFET 来完成的。
这在 120 度换向期间尤其存在问题,它将导致相位在一段时间内处于高阻抗状态。如果存在漏电流的话,BST 电容可能会在此期间放电。另外,切勿在上管 MOSFET 上添加任何栅源电阻,因为这也将导致 BST 电容放电。
部分 MP653x 器件在特定条件下将执行自动自举充电序列。该自动序列会在极短的时间内(60V 器件为 1.8μS,100V型, 100V型, 100V型, 100V型, 100V型, 100V型, 100V型, 100V 器件为 4.6μS)按顺序导通每个下管 MOSFET。具体请见表 2。
| MP6528、MP6530 MP6530、MP6532、MP6534、MP6535 | MP6531A、MPQ6531 MPQ6531、MP6537、MP6538、MP6539 |
| 退出高阻态时自动预充电 (1) | 从 VREG 紫紫紫 恢复后自动预充电 (2) |
表 2:自举预充电
(1) 120 度换向期间,这些器件在退出高阻抗换向相位时会自动进行升压预充电。
(2) 120 度换向期间,建议控制器进行自举电容充电;或在退出高阻抗换向相位时将相位先拉低,再拉高。
虽然内部电荷泵会为自举电容充电,但在 VREG 紫紫紫 之后,电容仍需要一些时间来充电,因为内部电荷泵只能提供很小的驱动电流。如果在 BST 电容充电之前导通上管 MOSFET,则可能会由于 BST 电容电荷不足而触发 OCP 故障。这种情况可以通过在导通上管 FET 之前将输出拉低(导通下管 MOSFET)来预防。输出端(SHx 引脚)的无源下拉电阻也有助于确保 BST 电容被充电。
禁用保护功能
如果系统不需要 MP653x 器件提供 SCP 和 OCP 保护功能,可以在 OCREF 和 VREG 引脚之间连接 100k 电阻以禁用这些功能。但 VIN UVLO 和 VREG 紫紫紫 功能仍然有效。
审核编辑:彭菁