时间:2023-07-02 15:40
人气:
作者:admin
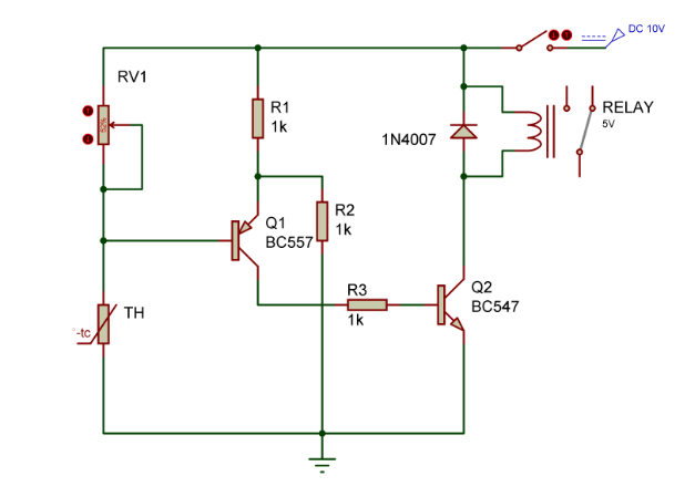
温度传感器电路可用于检测大气中温度的任何升高或下降,并可用于监测目的。该温度继电器控制器电路可用于检测温度变化并使用该信号激活继电器,从而为用户提供激活所需任何设备的空间。总结一下,该电子电路能够感应温度变化,还可以激活连接到继电器的外部设备。

电路工作原理:
在上图中,热敏电阻(TH)用于检测外部温度的变化。可变电阻RV1用于改变电阻,使晶体管Q1的基极电压在温度低于所需触发或开关温度的点上比发射极电压小0.5v。现在,其余的操作简单明了,因为它在上面的温度传感器电路中看起来。
当温度升高时,Q1和Q2开始导通,继电器将接通。因此,温度相关的继电器开关是使用这个简单的电路完成的。增加了保护二极管1N4007,以防止继电器关闭后由于反向电流而损坏电路。RV1的值必须根据所使用的NTC热敏电阻进行选择。继电器可以通过打开提供电源连接的开关来关闭。该电路也可以修改为冷继电器,或通过互换TH和RV1的位置来检测温度限制降低。