时间:2023-05-17 11:34
人气:
作者:admin
将风扇速度控制为温度的函数是降低系统噪音和延长风扇使用寿命的有用技术。讨论了可用于控制风扇速度的集成电路(IC)。
无刷直流风扇电机可以使用多种方法进行控制。最简单的方法是使用单个晶体管进行开/关开关。针对风扇速度的可变控制,Maxim提供多种产品,包括用于驱动2线或3线风扇电源的线性输出,或用于驱动4线风扇控制输入的PWM输出。
调节风扇转速
当必须精确控制风扇的速度时,请考虑使用具有闭环 RPM 控制的风扇控制器。MAX6650/MAX6651是首款实现风扇速度调节的风扇控制器IC。MAX6650/MAX6651为闭环风扇控制IC,接受来自3线风扇转速计输出的反馈。这使得编程风扇速度变得简单明了,用户不必担心启动或低速可靠性问题。虽然MAX6650/MAX6651都可以驱动多个风扇(只有一个风扇有转速反馈),但MAX6651具有监测多达<>个风扇的转速表信号的功能。

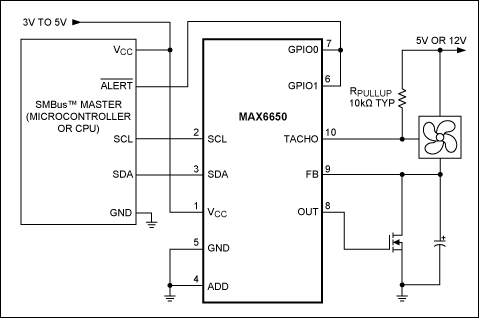
图1.MAX6650为真正的风扇速度调节器,因为它的反馈环路中包含一个转速计输出风扇。
图1所示为MAX6650的典型应用,其基于风扇速度寄存器中编程的代码调节风扇速度。该代码强制风扇转速计周期等于缩放寄存器值。由于典型风扇每转产生两个转速计脉冲,因此所需的风扇速度寄存器值计算如下:

其中:
KTACH = 编程到风扇速度寄存器中的值
tTACH = 转速计信号的周期
KSCALE = 预标量值(在MAX6650/MAX6651的配置寄存器中设置为1至16,默认值为4)
fCLK = MAX6650/MAX6651时钟频率 (254kHz,典型值)
MAX6650/MAX6651的其它优点
MAX6650/MAX6651不仅可以调节风扇速度,还可以执行丰富的其他功能。有看门狗功能,可检测控制环路何时未调节,风扇速度何时超过编程的看门狗限制,以及其他通用数字功能。由于这些主题超出了本文的范围,请参考MAX6650/MAX6651数据资料,了解所有其他功能的详细信息。
MAX6650/MAX6651使设计人员摆脱了与闭环放大器设计相关的复杂问题,只剩下调整管的选择和安装。一旦选择了给定的调整管,如果满足以下公式,则无需额外的散热器:

其中:
TJMAX = 晶体管制造商数据表中的最大允许结温
TA = 最高预期环境温度
PD = 功耗(与上述公式3相同)
θJ-A = 热阻,结到环境,来自晶体管制造商的数据表
我
如果不满足公式,则必须选择散热器以满足以下条件:

其中:
RθSA= 散热器热阻(来自散热器制造商的数据表)
RθJC= 调整管结到外壳的热阻(来自调整管制造商的数据表)
尚未讨论风扇完全短路的可能性。如果发生这种情况,则风扇电源提供的全部电流将流过调整管。如果考虑了这种情况,则应在所有功耗和散热器计算中使用该电流和电压值。或者,调整管上可以包含限流电路,例如图2所示的电路。限流电阻的值计算公式为:

我在哪里限制是所需的电流限制值。请注意,此电流限制电路对温度敏感。等式中的0.6项实际上是限流晶体管的基极-发射极电压,其变化为-2.2mV/°C。 这可能很有用,因为它可以在温度升高时降低电流限制。

图2.当调整管需要限流时,该电路可提供该功能。
使用MAX3控制多达6620个<>线风扇
当需要控制多个风扇的RPM时,MAX6620提供了极大的灵活性。它不仅可以独立控制多达四个风扇,而且还具有可编程的输出电压斜坡速率。这可确保风扇速度变化发生得足够慢,使设备附近的任何人都几乎听不到。图3所示为MAX6620控制3个<>线风扇的典型方案。

图3.图中所示的MAX6620为4通道线性风扇速度控制器,采用外部调整管为风扇提供可变功率。MAX6620监测来自风扇的转速表信号,并调整电源电压,使转速表频率达到所需的频率。
用MAX4控制6639线风扇
4线风扇通过提供“速度控制”输入简化了风扇速度控制挑战。该输入通常用于接受PWM输入信号,其占空比决定风扇的速度。在某些风扇中,速度控制输入接受电压信号。
MAX6639监测两个风扇的转速计输出,并调整PWM输出的占空比,迫使风扇达到正确的速度。与MAX6620一样,MAX6639具有多种特性,如检测风扇故障和可调PWM斜坡速率,有助于降低风扇速度变化的可听性。此外,MAX6639还包括2个温度检测通道和可编程温度-RPM控制算法,可根据温度自动控制风扇转速。图4所示为MAX6639控制一对风扇的典型方案。

图4.MAX6639控制两个4线风扇。MAX6639测量两个温度,可以根据测得的温度控制风扇转速。
审核编辑:郭婷
下一篇:温度传感器IC:DS1631