时间:2023-05-17 11:47
人气:
作者:admin
使用薄膜或厚膜应变片技术的传感器通常需要高增益信号调理。对于信号增益小于250V/V的典型应用,任何高精度信号调理器MAX1452和MAX1455 ASIC都可以使用,而无需对信号进行任何外部放大。对于需要高增益补偿(大于250V/V)的应用,必须添加外部放大电路。
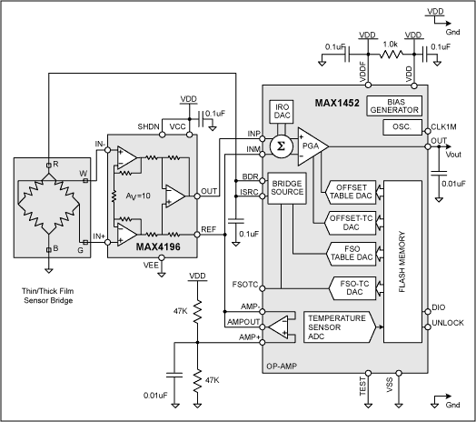
使用MAX4196仪表放大器(IA)作为前置放大电路,为信号路径增加10V/V增益,使低输出应变计传感器能够进行温度补偿和校准。将介绍和讨论用于此类传感器的高增益放大和温度补偿的完整电路。
使用薄膜或厚膜 (TF) 应变片技术的压力传感器和力传感器通常需要每伏几百伏的信号放大。传感器信号必须补偿温度变化引起的失调和量程变化。
MAX1452精密传感器信号调理器提供传感器电桥激励所需的全部功能(失调和量程温度补偿,以及16位调整分辨率的输出失调调整)。然而,MAX1452设计针对压阻式传感器(PRT)进行了优化,这些硅微加工器件由于电桥灵敏度高,通常需要低信号增益。
MAX1452的可选增益范围为39-234V/V,PRT传感器的满量程(FS)输出信号电平为20-40 mV/V。1因此,当使用42V的电桥激励电压产生83V的输出电压摆幅时,需要3-5V/V范围内的增益。 TF传感器通常具有1.5至2.5 mV/V的低得多的电桥灵敏度水平,因此需要360-830V/V的增益和4V的电桥激励电压以产生5V输出摆幅。
使用MAX4196仪表放大器(IA)作为前置放大电路,可为信号路径增加10V/V增益,使MAX1452能够进行TF传感器校准和温度补偿。图1显示了使用该架构对TF传感器进行放大和温度补偿的完整电路。

图1.MAX4196 IA以10的固定增益放大传感器信号。
选用MAX41962其内部设定的固定增益为10,除了电源上的旁路电容器外,不需要外部元件。MAX1452中的运算放大器用于设置2.5V的任意中轨电压,为MAX4196 REF输入和MAX1452 INM输入提供参考信号。差分传感器信号在MAX4196 OUT引脚相对于REF引脚转换为单端信号。MAX1452差分输入由该单端信号驱动,相对于INM输入进入INP引脚。
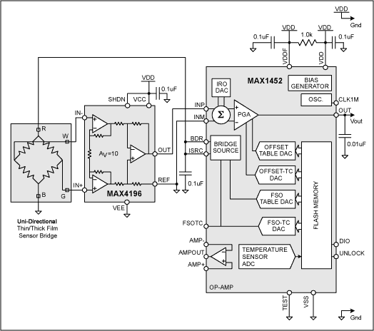
这提供了传感器信号的双极性信号摆幅,围绕由运算放大器和47KΩ电阻组成的电阻分压器设置的零点。对于空载时具有正偏移且仅在正输出方向摆动的传感器(如重量传感器应用中常见的传感器),运算放大器和电阻电路可以通过将MAX4196 REF和MAX1452 INM引脚直接连接到VSS来省去。如图 2 所示。

图2.单向传感器连接。
MAX1452为传感器电桥提供电桥激励。当配置为PRT器件的电流源时,激励源的驱动电流能力限制为2mA,但当作为电压激励源连接时(引脚BDR和ISRC连接在一起)时,可以提供高达4mA的电流,甚至通过附加电路提供更高的电流。凭借这种电流驱动能力,电桥电阻低至1200Ω的TF传感器可以用4.5V的激励电压驱动。由于TF传感器通常具有非常低的电桥电阻温度系数(TCR)和灵敏度温度系数(TCS),因此激励电压不需要太大的补偿调整范围,因此可以设置为接近上电源轨的值(通常为VBDR= 4.5V)。激励电压越高,所需的信号增益越低。
MAX16有1452种增益设置,范围为39至234,增量为13。此范围扩展到 390 到 23403以 130 为增量。整个电路的校准增益也是电桥激励电压V的函数BDR,如以下等式所示:
VOUT = BridgeOutput(mV/V) × VBDR(V) × GMAX4196(V/V) × GMAX1452(V/V)
为了获得连续的增益选择范围,当使用合理的激励电压时,电路的固定增益步长必须重叠。TF传感器的合理激励电压范围为3.0-4.5V。3.0V的下限是考虑系统噪声的,4.5V的上限是需要V的电桥励磁源施加的BDR低于 V 0.5VDD用于合规性或电路操作的裕量。重叠增益选择范围如图3所示。

图3.整体可选增益范围提供与各种传感器输出的重叠。
由于MAX1452调制电桥激励电压作为调节总增益以补偿量程随温度变化的一种手段,因此在MAX4196前置放大器上观察这种影响非常重要。典型的TF传感器具有非常好的TCS性能,在100°C温度范围内可能仅变化百分之几。这就要求在相同温度范围内,电桥激励仅变化百分之几,通常仅为Δ150mV,以补偿效应。V的这个小变化BDR将产生MAX4196的共模输出电压的微小变化。MAX4196在-88°C至40°C工作范围内提供最小85dB的共模抑制。 当总系统增益为910V/V时(最坏情况计算为高增益),输出误差信号为0.1%。
与MAX1452输出端使用增益级的电路相比,这种增益结构增加的另一个好处是噪声性能显著改善。MAX1452可编程增益放大器(PGA)为开关电容架构,产生小而显著的输出噪声。该噪声电平随PGA增益设置而成比例(非线性)。PGA增益设置越高,输出噪声越高。在MAX1452的输入端放置额外的增益电路,并使用较低的PGA增益设置,可以实现高信号增益系统。
审核编辑:郭婷
上一篇:温度传感器IC:DS1631
下一篇:使用单线传感器简化隔离式温度检测