时间:2023-05-17 11:47
人气:
作者:admin
许多温度检测应用需要对传感器进行电气隔离。幸运的是,一些低成本的温度传感集成电路(IC)很容易隔离。本应用笔记介绍了两种隔离温度传感器的方法。
传感器(如温度传感器)安装在“机械不方便”的位置时需要电气隔离,例如电气噪声环境、接地不良的环境以及缺乏隔离导致安全问题的情况。新型温度传感器系列采用具有数字多路复用输出的新型简单单线方法,简化了隔离系统的设计。这些新器件还具有非常低的功耗,简化了为隔离侧供电的选择和成本。
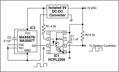
隔离具有单向输出的温度传感器非常简单。例如,具有频率或周期输出或恒温开关输出的温度传感器,如图1所示。该电路可以利用新的传感器系列,例如周期与温度成比例的MAX6576或频率随温度变化的MAX6577。Maxim还提供MAX6501至MAX6506,该系列温度开关(具有在预定义温度下激活输出的简单器件),也可用于该电路。

图1.这种简单的隔离式温度传感器提供频率或周期与温度成比例的输出。它还可用于IC6501的温度激活开关(如Maxim的MAX6506–MAX2)。
已经存在一段时间的数字可寻址传感器和之前的文章已经演示了如何在 I 上连接此类设备。2C 或 SMBus(参见参考文献 1、2)。然而,我2C 或 SMBus 总线需要两个隔离电路,用于其独立的时钟和数据线。
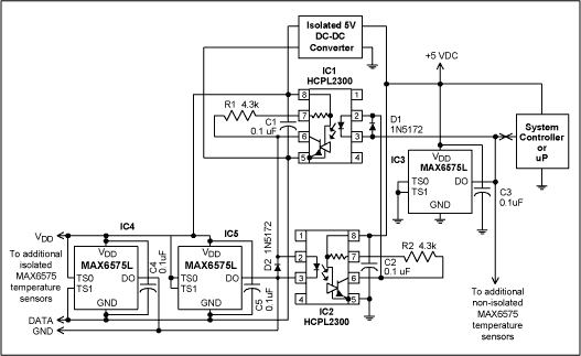
新型传感器系列MAX6575H/L可在简单的单线双向数字总线上多路复用多达8个传感器。这些传感器需要来自处理器的命令信号,它们在预定的延迟后做出响应(数据手册中有详细说明)。双向总线要求很容易通过与I相同的隔离方法得到满足。2C总线,简化为只需要一个双向隔离器电路。

图2.该电路在一条数字线路上提供多达八个多个“可寻址”传感器。传感器可以是隔离的或非隔离的,或者两者兼而有之。

图3.图2的典型通信顺序。一旦DO引脚被拉低然后松开,DO引脚的控制转移到MAX6575L/H。温度转换从外部触发脉冲的下降沿开始。稍后MAX6575将溶解氧线拉低。该时间由器件温度和时间选择引脚(TS1、TS0)决定。DO线在5Tμs内保持低电平,其中T是以开尔文为单位的温度。器件的温度由外部触发脉冲的边沿到边延迟和源自器件的后续脉冲的下降沿表示。启动脉冲应保持低电平至少 2.5μs (tStart)。
温度(以摄氏度为单位)可以按如下方式计算:
T(°C) = [tDx(μs)/超时乘数(μs/K)] - 273.15K
每个传感器的乘数值由其TS0和TS1线路选择决定:
IC3, tD1: 5μs/K IC4, tD2: 20μs/K IC5, tD3: 80μs/K
虽然图2中的隔离器设计是对称的,但为了便于说明,左侧连接到隔离的从设备,而右侧连接到主机(通常是微控制器、微处理器或计算机的数字线路)。如果计算机将正确的线路拉低,则Opto 1中的光电二极管将打开Opto 1中的晶体管,将从属数据线拉低。Opto 1中的晶体管以这样一种方式(通过D2)拉下数据线,使得Opto 1中的光电二极管无法激活,这将返回环路周围的信号,如果发生,则会锁存电路。相反方向的数据传输功能相同,但通过Opto 1除外。图2所示电路将驱动总共8个MAX6575器件,采用隔离式或非隔离式传感器的任意组合。还显示了描述隔离电源或替代电池电源的块。
审核编辑:郭婷
下一篇:汽车压力传感器的设计与制造