时间:2023-02-17 18:06
人气:
作者:admin
24 位磁性同轴角度传感器
iC-haus iC-TW39
iC-TW39 是一款非常紧凑的基于 TMR 的片上系统解决方案,用于在轴上位置的 360 度绝对角度传感。
该传感器跟踪 X-Y 芯片平面中的磁场方向,对芯片的放置和与径向磁体的操作距离具有宽松的公差。
该芯片采用具有数字滤波和自动误差补偿功能的高分辨率插补细分器,可确保最小的角度误差、即使在低速时也具有出色的位置抖动、以及在静止时无与伦比的位置噪声。
快速数据处理每 20 ns 刷新一次绝对角度位置,以便通过 BiSS 或SSI 立即输出。
此外,增量 ABZ 信号的分辨率为每转 1 至 65,536个周期,或者可提供用于 1 至 32 极对电机的 UVW 换向信号。
iCTW39 可以使用双向 BiSS 接口或 SPI 进行配置。
广泛的状态和信号质量监控功能允许检测和通知不良的操作条件,以及用于预测性维护的驱动器监控。
特征
• 基于 TMR 的 360° 绝对角度传感器
• 高工作距离和高轴向间隙公差
• 易于安装的按钮校准
• 运行中的自动信号误差补偿
• 转速高达 360,000 rpm
• 用户可编程 ABZ 输出, 高达 1 至 65,536 个脉冲
• 可调零位信号位置和长度
• 高达 12.5 MHz 的快速 AB 输出, 可沿距离调节最短输出信号
• 出色的 AB 抖动性能 (例如, 2500 cpr 时为 ±2 %)
• UVW 输出 1 至 32 cpr, 可调节转子角度
• 双向开源 BiSS 接口, 兼容BiSS Profile
• 高达 24 位的高角度分辨率
• 24 位圈数计数 (多圈接口初始化可选)
• 高精度 (INL ±0.1°) 和高重复性 (±0.04°)
• 1.5 μs 的超低输出延迟
• 报警输出的可配置状态监控
• 用户可编程的集成 EEPROM
•工作温度范围:–40°C到+125 °C
应用
高分辨率角度感应
无刷电机换向(2...64极)
伺服电机控制
增量式或绝对式旋转编码器
框图

主要规格

管脚结构

管脚功能

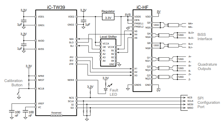
具有附加 RS-422 正交输出的
串行绝对式 BiSS 编码器的应用电路示例

审核编辑:刘清