时间:2023-01-14 11:26
人气:
作者:admin
目前大多数交流调压器基本都是功能单一并且需要人为多次实时调整的,不能自主调压,功耗大,稳定性差。特别是交流调压器大多采用晶闸管作为功率器件,通过相位控制的方式来调节交流电压的有效值,而且晶闸管导通瞬间会有脉冲干扰,非常容易影响附近通信设备的正常工作及人员的健康。
此外,晶闸管是半控型电力电子器件,只能控制开通,无法控制关断,特别是出现短路或过流时,无法通过控制门极进行保护,只能通过快速熔断器等器件来进行保护,有较大局限性。同时,当下市面上的调压产品其高、低压电路间的隔离保护较差,使用过程中存在安全隐患。
并且在调压时,更没有仪表来显示调整后的电压数值,使得调压过程更加繁琐且结果不直观,再有一点,大多模拟型调压器在兼顾稳定可靠性的同时都被设计为开环形式,需要人工调压次数较多,调压不够迅速,不够灵敏和精确。
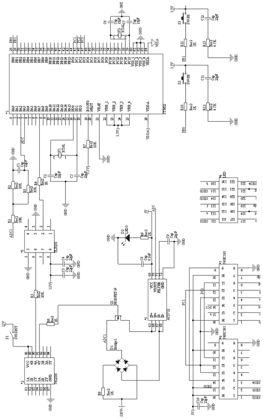
为了弥补上述现有技术中的不足,本文介绍一种数字交流闭环型调压器,包括功率主电路、ACS712(或CH701)过流保护电路、TLP250光耦隔离控制电路、单片机采样控制电路、数码管显示电路;功率主电路包括整流桥、负载、以及MOS管,ACS712/CH701过流保护电路用于对功率主电路的电流进行检测并将其转换为模拟量输入给单片机采样控制电路中的单片机;
TLP250光耦隔离控制电路采用74LS08芯片和TLP250芯片,74LS08芯片连接MOS管栅极,TLP250芯片连接单片机采样控制电路中的单片机,TLP250光耦隔离控制电路将高压电路和低压电路隔离,并对单片机输出的PWM信号进行放大来控制功率主电路中MOS管的通断;
单片机采样控制电路包括单片机以及手动调压按键,单片机采样控制电路对功率主电路中的电流以及负载端电压进行采样,调整PWM信号占空比大小,向TLP250光耦隔离控制电路输出PWM信号;数码管显示电路接收来自单片机采样控制电路采集的负载两端电压值并予以显示。

图1 数字交流闭环型调压器原理结构框图;
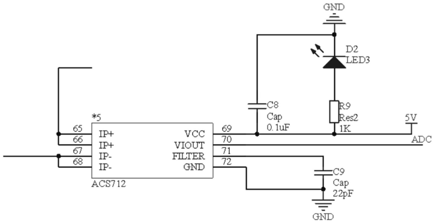
ACS712/CH701过流保护电路包括ACS712/CH701芯片、电容C8、C9、限流电阻R9以及发光二极管LED3,电容C8一端与LED3的阴极相连并接地,C8另一端接芯片的VCC脚;电容C9一端连接芯片的FILTER脚,C9另一端接地;发光二极管LED3阴极接地,LED3阳极通过限流电阻R9接到芯片的VCC脚,ACS712/CH701芯片采用5V的供电电源;A芯片的GND脚与单片机采样控制电路中的单片机共地;芯片的VIOUT脚作为芯片的ADC输出口接单片机采样控制电路中单片机的PA3脚,芯片的两个IP+脚直接相连并接到功率主电路中MOS管漏极,两个IP-脚直接相连并连接到功率主电路中整流桥输出端。

图2 数字交流闭环型调压器的电路图
本方案采用全控器件MOS管进行控制,可以实现交流自主调压功能,网侧功率因数高、功耗低,具备从控制端进行过流保护的功能;TLP250光耦隔离控制电路将整个电路分为高压、低压电路两部分,安全可靠;单片机采样控制电路通过对负载端电压、功率主电路电流的采样来调整PWM信号占空比的大小,在保护电路安全运行的同时实现闭环调压;单片机采样所得到的负载两端的电压值可以通过数码管显示电路直观显示,方便手动调压操作;整个调压器具有制造成本低、电路结构简单、可实现手动和自动调压功能,适用于路灯的调光、直流电机调压调速,家用电器的调光、调温等场合。

图3 功率主电路的电路

图4 ACS712/CH701过流保护电路的电路图;
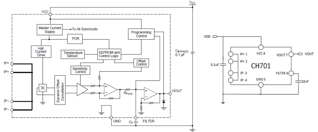
文章中提到的CH701芯片完全是基于霍尔感应原理设计,由一个精确的低偏移线性霍尔传感器电路与位于接近芯片表面的铜箔组成,当电流流过铜箔时,产生一个磁场,霍尔元件根据磁场强度感应出一个线性的电压信号,经过内部的放大、滤波、斩波与修正电路,输出一个电压信号,由该芯片的7号管脚输出,直接反应出流经铜箔电流的大小。因为斩波电路的原因,其输出将加载于0 .5*Vcc上,其输出与输入的关系为Vout=0 .5*Vcc+Ip*Sensitivity。

CH701霍尔电流传感器IC,是工业、汽车、商业和通信系统中交流或直流电流传感的经济而精确的解决方案。小封装是空间受限应用的理想选择,同时由于减少了电路板面积而节省了成本。典型应用包括电机控制、负载检测和管理、开关电源和过电流故障保护。


CH701产品特点:
1.0.8 mohm初级导体电阻,用于低功率损耗和高浪涌电流耐受能力
2.集成屏蔽实际上消除了从电流导体到芯片的电容耦合,极大地抑制了由于高dv/dt瞬态而产生的输出噪声
3.行业领先的噪声性能,通过专有的放大器和滤波器设计技术大大提高了带宽
4.高带宽120kHz模拟输出,在控制应用中响应时间更快
5.过滤器引脚允许用户在较低的带宽下过滤输出以提高分辨率
6.集成数字温度补偿电路允许在开环传感器中实现近闭环精度
7.适用于空间受限应用的小尺寸、低剖面SOIC8封装
8.滤波器引脚简化了带宽限制,在较低的频率下获得更好的分辨率
9.单电源运行
10.输出电压与交流或直流电流成比例
11.工厂微调灵敏度和静态输出电压
12.提高精确度
13.斩波器稳定导致极稳定的静态输出电压
14.近零磁滞
15.电源电压输出比率
产品应用:
电机控制;
负荷检测与管理;
开关电源;
过电流故障保护;
审核编辑:刘清
下一篇:汽车刹车灯故障报警装置介绍