时间:2023-01-14 11:29
人气:
作者:admin
现有汽车刹车灯的控制电源为12蓄电池(汽油发动机),踩下刹车踏板时,电流从蓄电池正极流出,经过保险丝及刹车灯开关的闭合触点到达并联的2个刹车灯炮中,然后经过车身搭铁回到蓄电池负极。随着汽车数量的剧增,交通事故也逐步增加,而在交通事故中,大多数都是由于汽车车灯故障引起的。
目前,大多数中低档汽车的刹车灯大都采用图所示的电路结构原理,并没有故障自动报警功能,当刹车灯出现故障时司机自身很难发现,一旦刹车灯不能正常工作时,很容易造成汽车追尾事故。

因此,有必要对现有提供一种刹车灯故障报警装置,以提醒驾驶人员及时对刹车灯进行维修。 本文目的在于克服上述技术的不足,而提供一种汽车刹车灯故障报警装置,刹车灯出现故障时能够提醒驾驶员及时维修。
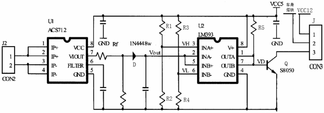
采用以下技术方案:它包括接口模块J、警示灯D、电流检测模块和报警触发模块; 电流检测模块包括一ACS712(或CH701)型电流传感器U1;报警触发模块包括一LM393型电压比较器和一三极管Q;
ACS712/CH701型电流传感器U1的正极电流输入端连接于刹车灯开关之后,负极电流输入端接地,模拟电压输出端通过所述警示灯D同时连接LM393型电压比较器U2的A通道负输入端和B通道正输入端;
LM393型电压比较器U2的A通道输出端和B通道的输出端同时连接所述三极管Q的基极,三极管Q的发射极接地、集电极连接所述接口模块J的第三引脚,接口模块J的第一引脚连接12V电源、第二引脚连接车身塔铁;
ACS712/CH701型电流传感器U1的电压输入端和电压比较器的电压输入端均连接5V电源,LM393型电压比较器U2的A通道正输入端通过电阻R1连接5V电源并通过电阻R2接地,LM393型电压比较器U2的B通道负输入端通过电阻R3连接5V电源并通过电阻R4接地,三极管Q的基极同时通过电阻R5连接5V电源。

警示灯为IN系列二极管,三极管为S8050型三极管。
本方案不改变原车线路易于加装到用车上,利用电流传感器和电压比较器实现电流检测和警示灯触发的功能,在刹车灯出现故障不良时,可以准确地点亮警示灯,提醒驾驶人员及时维修,能够有效地避免不必要的汽车追尾事故;其电路结构简单、加装方便、成本低廉,具有很强的实用价值和市场推广价值。
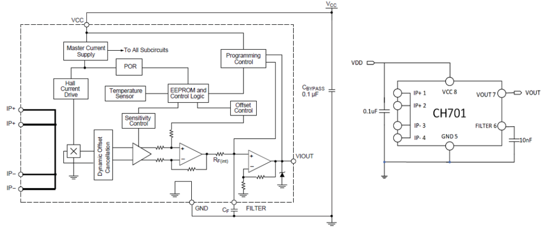
文章中提到的CH701芯片完全是基于霍尔感应原理设计,由一个精确的低偏移线性霍尔传感器电路与位于接近芯片表面的铜箔组成,当电流流过铜箔时,产生一个磁场,霍尔元件根据磁场强度感应出一个线性的电压信号,经过内部的放大、滤波、斩波与修正电路,输出一个电压信号,由该芯片的7号管脚输出,直接反应出流经铜箔电流的大小。
因为斩波电路的原因,其输出将加载于0 .5*Vcc上,其输出与输入的关系为Vout=0 .5*Vcc+Ip*Sensitivity。

CH701霍尔电流传感器IC,是工业、汽车、商业和通信系统中交流或直流电流传感的经济而精确的解决方案。小封装是空间受限应用的理想选择,同时由于减少了电路板面积而节省了成本。
典型应用包括电机控制、负载检测和管理、开关电源和过电流故障保护。


CH701产品特点:
1.0.8 mohm初级导体电阻,用于低功率损耗和高浪涌电流耐受能力
2.集成屏蔽实际上消除了从电流导体到芯片的电容耦合,极大地抑制了由于高dv/dt瞬态而产生的输出噪声
3.行业领先的噪声性能,通过专有的放大器和滤波器设计技术大大提高了带宽
4.高带宽120kHz模拟输出,在控制应用中响应时间更快
5.过滤器引脚允许用户在较低的带宽下过滤输出以提高分辨率
6.集成数字温度补偿电路允许在开环传感器中实现近闭环精度
7.适用于空间受限应用的小尺寸、低剖面SOIC8封装
8.滤波器引脚简化了带宽限制,在较低的频率下获得更好的分辨率
9.单电源运行
10.输出电压与交流或直流电流成比例
11.工厂微调灵敏度和静态输出电压
12.提高精确度
13.斩波器稳定导致极稳定的静态输出电压
14.近零磁滞
15.电源电压输出比率
产品应用:
电机控制;
负荷检测与管理;
开关电源;
过电流故障保护;
审核编辑:刘清
上一篇:数字交流闭环型调压器设计
下一篇:未来传感器的8大发展大趋势