时间:2023-02-03 11:25
人气:
作者:admin
输入传感器或传感器分为有源或无源。无源传感器,如热电偶或光电二极管(在电压输出模式下)是双端口器件,可将物理能量直接转换为电能,无需激励源即可产生输出信号。有源传感器(如一般的有源电路)需要外部激励源。例如基于电阻的传感器,例如热敏电阻、RTD(电阻温度检测器)和应变计;它们需要电流或电压进行激励才能产生电输出。
本文将研究可用于有源传感器/换能器应用的各种激励方法,并将展示一些典型电路。讨论包括使用电流和电压的交流和直流激励技术的优缺点。使用数据采集系统精确测量低电平模拟信号通常需要的不仅仅是将传感器的输出连接到信号调理电路,然后再连接到模数转换器。为了在测量系统中保持高分辨率和高精度,设计人员必须谨慎选择传感器的激励源,以及用于将低电平模拟信号从传感器传输到A/D转换器的现场布线方案。图1显示了基于传感器的数据采集系统的通用框图。在这些系统中采集的数据的完整性取决于此处所示模拟信号路径的所有部分。

图1.典型的基于传感器的数据采集系统。
对于给定的激励源,系统设计人员面临着测量输出信号和处理可能出现的问题的挑战。例如,布线电阻和噪声拾取是与基于传感器的应用相关的最大问题之一。有多种测量技术可供使用,以寻求测量系统的最佳性能。主要选择包括比率式与非比率式操作,以及 2 线与 3 线和 4 线开尔文力/传感连接。
激励技术
有源传感器可以使用受控的电流或电压进行激励。电压和电流激励之间的选择通常由设计人员自行决定。在数据采集系统中,恒压激励用于应变和压力传感器的情况并不少见,而恒流激励用于激励电阻传感器,如RTD或热敏电阻。在嘈杂的工业环境中,电流激励通常更可取,因为它具有更好的抗噪性。
交流或直流激励源可用于传感器应用;每个都有优点和缺点。与直流励磁相关的优势包括实现简单和低成本。直流激励的缺点包括难以将实际信号与由于偏移和寄生引起的热电偶效应引起的不需要的直流误差分开。直流偏移不是固定的;由于温度漂移以及热噪声源和1/f噪声源,它们的变化不可预测。
虽然交流励磁技术的实现成本更高,但它们提供了许多性能优势。交流激励的工作方式类似于精密放大器中使用的斩波方案;它被有利地用于传感器信号调理电路,以消除失调误差,平均1/f噪声并消除寄生热电偶引起的影响。随着对1/f噪声灵敏度的降低,可以用低得多的激励电流或电压产生可识别的输出信号。激励的减少意味着电阻传感器中电流的自热效应可以大大降低。由于涉及的带宽相对较窄,因此交流激励也可能比直流激励提供更大的RF干扰抗扰度。
选择激励源有两个主要因素,可以提高整体系统性能。首先,分辨率:激励的大小应足以使被测变量的最小变化从传感器产生足够大的输出,以克服系统中的噪声和偏移。其次,功率水平:如果传感器是阻性的,设计人员必须确保流过传感器的激励电流的自热效应不会对测量结果产生不利影响。
比率操作与非比率操作
图2显示了桥式传感器应用中的比例配置。传感器激励和A/D转换器使用相同的基准电压源。激励的给定百分比变化被转换过程中的相同百分比变化所抵消(反之亦然)。ADC 输出代码 D外,是转换器输入 AIN 与其参考 VREF 之比的数字表示。由于转换器的输入及其基准电压源来自同一激励源,因此激励的变化不会引入测量误差。因此,在比率式配置中,如果传感器测量的变量不变,ADC的数字输出代码不受电桥激励变化的影响。
因此,无需精确的稳定参考即可实现精确测量。比率操作非常强大;它允许使用系统模拟电源进行测量和控制,以获得独立于基准电压源或激励电源稳定性的精度。由于大多数ADC的电源抑制相当高,因此电源电压漂移不会对测量产生不利影响。

图2.桥式传感器应用中的比率操作。
图3显示了直流非比例操作的缺点。它显示了桥式传感器应用中的典型非比率配置。与前面的应用一样,ADC输出一个数字代码D外,AIN与VREF的比率。在本例中,输出代码对电桥激励和基准电压之间的相对变化很敏感。激励电压结果的任何变化都是ADC看到的模拟输入电压的变化。由于基准电压源与激励无关,因此数字输出代码将反映变化的激励。非比率电路主要适用于需要根据绝对基准进行测量的应用,或者单个转换器为各种不相关的模拟输入提供服务的应用。由于基准、激励等的变化不会被移除,但会反映在测量中,因此大多数应用都需要高精度、精密和稳定的基准电压源和激励源。

图3.桥式传感器应用中的非比率操作。
在设计高分辨率数据采集系统时,设计人员应始终牢记比率式操作的成本效益,只要可行。
接线配置
在温度测量应用中,当连接到电阻传感器(如RTD和热敏电阻)时,可以使用多种接线配置。基本的 2 线、3 线和 4 线连接如图 4 所示。为什么这些格式具有各种复杂性和成本?如果不采取适当的预防措施来消除引线电阻,特别是在低电阻100W RTD应用中,引线电阻可能会引入严重的测量误差。在RTD电路中,受控(通常是恒定的)电流通过传感器,该电阻的电阻随温度逐渐、重复且近似线性增加。随着电阻的增加,其压降也会增加,虽然很小,但可以毫无困难地测量。
在理想应用中,测量的电压应仅包括传感器本身电阻的增加。但实际上,特别是在双线配置中,测量点传感器端子之间的实际电阻包括传感器和引线的电阻。如果引线电阻保持不变,则不会影响温度测量。但是,导线电阻确实会随温度而变化;随着环境条件的变化,导线电阻也会发生变化,从而引入误差。如果传感器是远程的并且导线很长,则在RTD应用中,这种误差源将非常重要,其中传感器标称值为100 W或1 kW,增量变化通常为0.4%/°C。 热敏电阻应用中的标称传感器电阻值高于RTD,由于引线产生的误差较小,因此对引线电阻的敏感度往往较低。

图4.基于电阻的传感器的典型接线配置。
左图所示的2线配置是上述三个系统中精度最低的,因为引线电阻2RL及其随温度的变化会导致明显的测量误差。例如,如果每根导线的引线电阻为0.5 W,则RL会在电阻测量中增加1 W误差。使用100W RTD,a = 0.00385/°C,电阻表示初始误差为1 W/(0.385W/°C)或2.6°C,引线电阻随环境温度的变化会导致进一步的误差。
图3中的4线配置比2线配置有了显著的改进,因为省去了一根载流引线。如果返回V(+)的测量线馈入高阻抗节点,则该导线中没有电流流动,也不会引入接线错误。但是,RTD返回线到V(-)和I(-)的引线电阻和热特性仍然会引入误差,因此误差已减少到双线系统中误差的一半。
与4线和4线配置相比,图2中的3线配置在精度和简单性方面提供了最佳性能。在此应用中,通过测量RTD的温度来消除引线电阻和热加热效应引起的误差。来自RTD的返回线通常由高阻抗电路(放大器/模数转换器)缓冲,因此返回线中没有电流流动,也不会引入误差。
如果有两个匹配的电流源可用,则可以设计出基本上消除任何接线电阻或热效应的3线系统。使用AD7711转换器的示例如图5所示。激励由来自上部 200μA 电流源的电流提供,电流流过连接线 RL1 的电阻。较低的电流源提供流过另一根测量导线的电流,电阻为RL2,产生与RL1两端的压降基本相等且相反的压降,在差分测量时将其抵消。两个电流的总和无害地通过返回线(RL3)流向地(差分测量忽略共模电压)。流过 200.12kW 串联电阻器的 5μA 电流产生一个电压,用作转换器的基准,从而提供比率测量。

图5.消除 3 线 RTD 应用中由现场接线电阻引起的误差。
AD7711是一款高分辨率Σ-Δ型ADC,可将RTD的电压转换为数字电压。AD7711是本应用的理想选择;它提供 24 位分辨率、片内可编程增益放大器和一对匹配的 RTD 激励电流源。从示例中可以明显看出,无需额外的信号调理组件即可构建完整的解决方案。
交流励磁
图6显示了桥式传感器应用中与直流激励和测量相关的一些系统误差源。在该桥式电路中,无法区分放大器的直流(和低频)输出中有多少实际上是来自电桥,有多少是由误差信号引起的。除非使用某种方法将实际信号与这些误差源区分开来,否则无法处理由1/f噪声、寄生热电偶和放大器失调引入的误差。交流励磁是解决这个问题的好方法。

图6.与桥式传感器测量系统中的直流激励相关的误差源。
来自桥式换能器的信号通常很小,这取决于激励。如果激励为5 V,电桥灵敏度为3 mV/V,则最大输出信号为15 mV。这些低电平信号提供的信息的劣化源包括噪声(热噪声和1/f噪声)、寄生热电偶电压和放大器失调误差。例如,寄生热电偶存在于正常电路布线中。如果整个电路存在热梯度,锡铅焊料和铜 PC 板走线之间的结点可能会引入 3 至 4 μV/°C 的热电偶效应。电路板的铜迹线和放大器的科瓦尔引脚之间也存在热电偶结,电压误差高达35 μV/°C。 在高分辨率数据采集系统中,这些热电偶误差以及放大器失调误差和系统中的噪声都会产生显著的直流和低频误差。
交流激励是将这些误差与信号分离的有效方法。通过使用方波进行交流激励,激励信号的极性在测量之间反转,可以有效地消除感应直流误差。这种斩波方案还具有消除1/f噪声的效果,在这些应用中,<>/f噪声在低频(直流至几Hz)下占主导地位。

图7.采用交流激励的典型电桥配置。
图7显示了如何配置电桥的交流激励。电桥激励电压的极性在交替周期上反转,使用晶体管Q1至Q4执行开关。所有感应直流和低频误差都归为EOS。在第 1 阶段,Q1 和 Q4 处于打开状态,而 Q2 和 Q3 处于关闭状态;输出 VOUT 由 (V一个+ E操作系统).在第2阶段,Q2和Q3导通,Q1和Q4关断,输出V外,由 (-V 表示)一个+ E操作系统).实际输出是两相之和,给出 V外= 2 × V一个.交流激励的控制信号必须是非重叠时钟信号。该方案消除了与直流激励相关的误差,但代价是更复杂的设计。
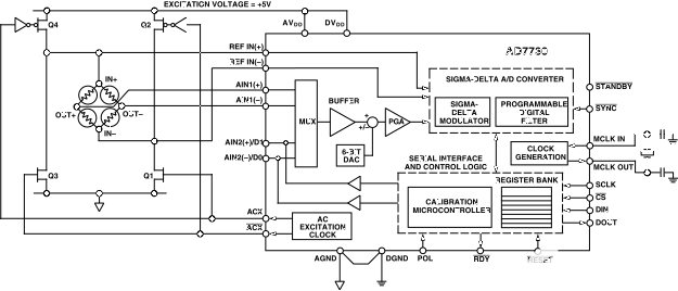
图8所示为使用桥式传感器ADCAD7730的桥式传感器应用,其中包括实现交流激励并在激励开关后产生计算输出结果所需的所有必要电路。

图8.采用AD7730 Σ-Δ转换器的交流激励电桥应用
AD7730 Σ-Δ型ADC是一款完整的模拟前端,适用于电子秤和压力测量应用。采用+5 V单电源供电,可直接接受来自传感器的低电平信号,并输出串行数字字。输入信号基于模拟调制器施加到专有的可编程增益前端。具有可调滤波器截止时间、输出速率和建立时间的低通可编程数字滤波器处理调制器输出。有两个缓冲差分可编程增益模拟输入和一个差分基准输入。它接受 10 mV 至 80 mV 满量程的四个单极性和双极性模拟输入范围。
可直接实现的峰峰值分辨率为1,230个计数中的000个。片内 6 位 DAC 允许在电子秤应用中补偿皮重电压。该器件的串行接口可配置为三线操作,并与微控制器和数字信号处理器兼容。AD7730内置自校准和系统校准选项,失调漂移小于5 nV/°C,增益漂移小于2 ppm/°C。 有了这种水平的漂移性能,通常不需要在现场进行校准。
在图8中,晶体管Q1至Q4执行激励电压的切换。这些晶体管可以是分立匹配的双极或MOS晶体管,也可以使用专用的桥式驱动器芯片(如Micrel的4427)来执行任务。
由于模拟输入电压和基准电压在交替周期内反转,因此AD7730必须与激励电压的反转同步。对于同步开关,它提供用于切换激励电压的逻辑控制信号。这些信号是非重叠的CMOS输出,ACX和ACX。交流激励遇到的问题之一是开关后模拟输入信号的建立时间,特别是在从桥到AD7730有长引线的应用中。转换器可能会产生错误的数据,因为它正在处理未完全建立的信号。因此,用户可以在ACX信号切换和模拟输入数据处理之间编程高达48.75 μs的延迟。AD7730还根据输出更新速率调整ACX开关频率。这避免了以不必要的快于系统要求的速率切换网桥。
AD7730能够处理与激励电压相同的基准电压,这在交流激励中特别有用,因为基准输入端的电阻分压器配置会增加与开关相关的建立时间。
交流激励可以有效地用于消除使用电阻传感器的温度测量应用中的自热效应。当使用RTD测量温度时,激励电流本身(无论多么小)会产生I2R或焦耳热,产生的指示温度略高于被测温度。自热程度在很大程度上取决于RTD浸入的介质。RTD在静止空气中会自热到比在流动水中高得多的温度。
对于常用的直流激励,通过传感器的激励电流必须足够大,以便要测量的最小温度变化导致电压变化超过系统的系统噪声、失调和漂移。克服这些误差所需的激励电流通常为1mA或更大。RTD中的功耗会导致其温度升高,从而在测量中引入漂移误差,从而降低系统精度。例如,将 1mA 直流激励源与自热效应为 1.0°C/mW 的 05kW RTD 配合使用会导致 0.5°C 的漂移误差。
由于交流激励源将减少失调和漂移效应,因此在许多应用中可以使用小得多的激励电流。因此,降低激励电流不仅降低了RTD中的自热效应(按电流减小的平方!如上所述,它还减少了相关的直流和低频输出误差。

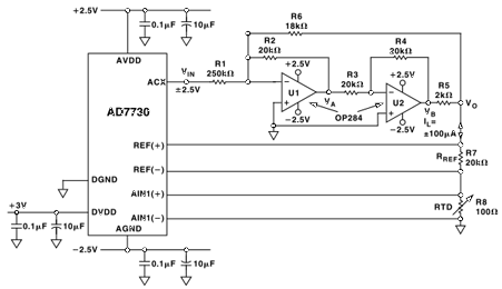
图9.消除使用交流激励和AD7730 ADC的RTD温度测量应用中的自热效应。
图9所示为用于交流激励RTD测量的高分辨率Σ-Δ转换器AD7730。在本应用中,AD7730采用分离电源工作,即视音频DD和DVDD处于不同的电位,AGND和DGND处于不同的电位。有了这种安排,AVDD或DVDD不超过AGND5.5V。因此,当使用 ±2.5V 模拟电源时,DVDD相对于数字地(即系统地)必须限制在+3 V。
AD7730的ACX输出控制本应用中的电流反转,相对于AVDD和AGND用品。当ACX为高电平时,100 μA的电流沿一个方向流过RTD;当ACX为低电平时,100μA电流以相反方向流过RTD。开关极性电流源采用标准电压-电流转换配置中的运算放大器U1和U2开发。AD7730配置为交流激励模式,在其ACX输出端产生方波。在转换过程中,ADC获取两个转换结果(ACX信号的每个相位一个),并在ADC内组合它们,以产生一个代表测量温度的数据输出字。
例如,如果ACX信号第一阶段的RTD输出为10 mV,并且寄生热电偶导致1 mV电路引起的直流误差,则ADC测量11 mV。在第二阶段,激励电流反转,ADC从RTD测量-10 mV,再次看到+1 mV直流误差,在此阶段提供-9mV的ADC输出。这些测量在ADC (11 mV-(-9mV)/2= 10mV)内处理,从而消除了系统内的直流引起的误差。如图100所示,交流激励允许在RTD应用中有效使用9 μA附近的电流,从而大大降低自热效应。
由于转换器的基准电压是使用激励电流产生的,因此RTD的电阻是按比例测量的。因此,电压-电流转换器中的外部电阻值不会影响系统精度,因为驱动电流的精确值并不重要,约为1%。因此,100 ppm/°C 电阻就足够了。但是,RREF的电阻(利用电流产生ADC基准电压)必须在整个温度范围内保持稳定,以避免测量输出中由基准电压源引起的误差。通过所示电路,可以轻松适应-200°C至+200°C的测量温度范围。
由于如果斩波是在线频率(50或60 Hz)下,线频拾取会产生偏移,因此建议在异步57 Hz(发生滤波器零点)下进行斩波器操作。在单极性16-7730 mV范围内使用AD0,更新速率为20 Hz时,可实现57位峰峰值分辨率。在RTD应用中使用AD7730的另一个重要优势是其对辐射电场和快速瞬态脉冲群(EFT)的抗扰度。在嘈杂环境中工作时,建议在斩波模式下使用AD7730。AD7730采用的斩波器稳定技术可消除失调并最大限度地减小失调漂移。当AD7730工作在CHOP模式时,信号链(包括第一级滤波器)被斩波。这会将整体漂移性能降低至5 nV/°C以下。 AD7730可在1 MHz至3 GHz范围内存在电场(30 V/m至1 V/m)的情况下工作,在整个频率范围内具有平坦的偏移。在不斩波的情况下,偏移性能在电场存在下会降低,并随频率漂移。
总结
在设计高分辨率数据采集系统时,必须谨慎选择激励方法、传感器的激励源以及用于将低电平模拟信号从传感器传输到A/D转换器的现场布线方案。
传感器可以用交流或直流电流或电压激励。直流比交流更广泛用于励磁,因为使用直流励磁的系统更容易实现和故障排除;但它们有许多缺点。传感器的激励幅度必须足够,以便要测量的最小变化导致电压变化超过系统的噪声、失调和漂移。
如果预计会出现较大的直流误差和低频噪声,则交流励磁很有用。激励源交替接通,测量和平均所得幅度以提供转换结果。因此,交流激励消除了信号链中1/f噪声和直流引起的寄生热电偶效应的影响。这样可以大大减少激励,从而减少基于电阻的传感器中自发热引入的误差。这些好处通常超过实施成本略高的缺点,以及在进行测量之前必须注意确保充分沉降的缺点。
可根据所需的精度选择传感器接线配置,涉及 2 至 4 根电线。四线配置通过消除由于引线电阻和接线中的热效应引起的误差来提供最佳精度。系统可以配置公共激励和基准(比率式)或独立基准(非比率式)。比率式是首选,因为它允许测量和控制精度高于基准电压源或激励电源的稳定性。测量对激励变化不敏感。
结论:在可能的情况下,高分辨率数据采集系统的最佳设计应使用4线配置,并利用比率操作和交流激励的优势。
作者
审核编辑:郭婷