时间:2023-02-03 11:26
人气:
作者:admin
ADXL202是ADI公司的低g(±2 g)、双轴、表面微加工加速度计。基于过去六年制造数百万个iMEMS加速度计的经验,ADXL202是世界上首款商用双轴表面微加工加速度计,将低g检测与最低功耗、最低噪声和数字输出集成在单个硅芯片上。®
表面微加工首次通过ADXL50实现商业化,允许将加速度传感器与所有信号调理电子器件集成在一起——传感器及其信号调理的紧密集成使这种令人印象深刻的性能成为可能。
降低成本是ADXL202设计工作的主要驱动因素。集成两个轴可显著降低每个轴的成本。此外,虽然ADXL50、ADXL150和ADXL250可以被认为是“加速度到伏特”传感器,但ADXL202还增加了脉宽调制(PWM)数字输出功能。由于大多数加速度计将与微控制器接口,PWM输出无需A到D转换器,从而进一步降低了用户的总系统成本。
传感器结构
与我们所有的加速度计产品一样,传感器元件是一个差分电容器,其输出与加速度成正比(基本传感器信息可以在 Analog Dialogue 27-2, 1993 和 Analog Dialogue 30-4, 1996) 中看到)。 由于器件性能非常依赖于传感器设计,因此对光束设计中的一些关键因素进行简要说明是合适的。
光束由许多指组成。每组手指都可以可视化,如图 1 所示。每个手指的差分电容与固定外板与移动手指之间的重叠面积以及移动手指的位移成正比。显然,这些是非常小的电容器,为了降低噪声和提高分辨率,我们需要尽可能大的差分电容。

图1.单根手指的光束尺寸
电容器面积受2微米高度的限制(通过工艺技术固定),而(125微米)重叠在一定程度上是可调的。然而,由于几个原因,更长的手指是不可取的。更长的手指更难制造,而增加的光束尺寸意味着更昂贵的零件。
光束的运动由固定光束的多晶硅弹簧控制。这些弹簧和光束的质量遵循我们在高中学到的相同物理定律。根据牛顿第二定律,受加速度 (a) 影响的质量 (m) 上的力 (F) 为 F = m a,约束弹簧的挠度 (x)(遵守胡克定律)与施加的力成正比, F = k x,
和: x = (m/k) a
我们控制的唯一两个参数是弹簧刚度或弹簧常数(k)和质量(m)。降低弹簧常数似乎是提高光束灵敏度的简单方法。但像往常一样,没有什么是免费的。光束的谐振频率与弹簧常数成正比,加速度计必须在低于谐振频率的频率下工作。此外,更高的弹簧常数使梁更坚固(更高的抗冲击能力)。因此,如果我们想保持弹簧尽可能高,唯一需要改变的参数就是质量。
增加质量通常意味着更大的传感器面积,导致更昂贵的零件,因为增加质量以使光束更大的唯一方法。ADXL202发明了一种新颖的光束结构,如图2所示。与ADXL250(Analog Dialogue 30-4,1996年,第5页,图5)不同,构成X轴和Y轴可变电容的手指沿单个方形波束的侧面集成。这导致整体传感器面积减小,但更大的公共光束质量提高了ADXL202的分辨率。如图3所示,位于横梁角落的弹簧悬挂系统旨在最小化跨轴灵敏度(即,沿一个轴加速时,抑制了正交方向上的任何运动或输出趋势)。

图2.ADXL202 光束结构

图3.显示弹簧的ADXL202梁一角细节
电路架构
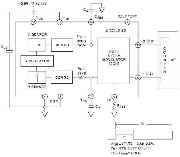
ADXL4的电路架构(如图202所示)与解调器之前的ADXL250相似。固定的外板由异相180度的方波驱动。当可移动手指(以及光束)位于固定外板之间时,差分电容器的两侧具有相等的电容,并且光束上的交流电压为零。但是,如果光束由于施加的加速度而位移,则差分电容将不平衡,并且会产生与光束位移成比例的振幅交流电压。

图4.ADXL202电路架构
该交流电压被放大,然后由同步解调器解调。解调器的输出通过一个 32kW 电阻驱动占空比调制器。这里,每个通道上都有一个引脚,允许用户通过添加两个外部电容(每个通道一个)来设置带宽,从而创建一个简单的一阶RC低通滤波器。低通滤波信号通过占空比调制器转换为PWM信号。PWM 输出的周期可在 0.5 至 10ms 范围内设置,使用单个电阻器。
性能和应用
就像25年前不可能预测低成本激光器会出现在哪里一样,今天很难想象使用低成本加速度计的大量应用。ADXL202打破了性能与成本之间的许多障碍,因此其大多数真正成功的应用都不是传统的“加速度计”(字面意思是“加速度测量”)应用。它们现在被用于汽车警报器、机器健康监测、操纵杆、游戏手柄和其他计算机输入设备。
如简介中所述,ADXL202是当今生产中噪声最低的双轴表面微加工加速度计。凭借其 500 mg/ÖHz 的典型噪声密度,可以在高达 1 Hz 的带宽下分辨出优于 50° 倾斜±倾斜度。高分辨率(约14位)占空比调制器允许用户在低成本系统中利用ADXL202的功能。这些功能为其他几种非传统应用打开了大门,例如汽车警报器(它们用于感应顶升或牵引)和自动机器调平。
支持工具
广泛的支持工具可供设计人员使用。可用的硬件工具包括一个简单的评估PCB,其最小电路配置为ADXL202(部件号ADXL202EB)和ADXL202EB-232,这是一个完整的2轴数据采集系统,可连接到PC。ADXL202EB-232主要面向需要充分了解加速度测量如何支持其应用或产品的设计人员,包括用于查看加速度计信号和数据记录的软件。
ADXL202交互式设计器是一个基于Excel的电子表格模型,可引导用户完成选择ADXL202元件和定义微控制器接口软件参数的设计过程。电子表格输出元件值以及有关设计的分辨率、带宽和采集速率的信息。可在下面列出的网站上免费获得。
该站点还提供多种硬件和软件参考设计,重点介绍不同的接口技术和各种应用笔记。每个参考设计都包括各种常用微控制器的流程图和源代码,以及每种数据采集方法的适用位置说明。
审核编辑:郭婷
上一篇:传感器/传感器激励和测量技术