时间:2021-05-04 08:42
人气:
作者:admin
本应用笔记重点介绍了Allegro MicroSystems用于电机或逆变器控制应用的产品。该文档介绍了用作3.3 V电源设备的ACS716的功能。本文档还包括与ACS710 5 V器件的比较,该器件可以集成用于3.3 V系统中的输出。
Allegro发布了一种用于电机逆变器应用的新型电流传感器,该电流传感器与常用的3.3 V A-to-D转换器一起使用时可改善操作。Allegro ACS716电流传感器IC为工业,商业和通信系统中的电流传感应用提供了一种经济而精确的手段。该器件采用小尺寸表面贴装SOIC16封装提供,因为它是完全集成的,因此可以轻松地在客户应用中实现。电流在一侧流入和流出封装,信号引线在封装的另一侧提供模拟输出和故障功能以及滤波功能(见图1),这种配置可提供仅1mΩ的低电阻导体并提供高压隔离。该器件类似于ACS710,但在3.3 V电压下进行了编程和测试。
图1初级感应电流
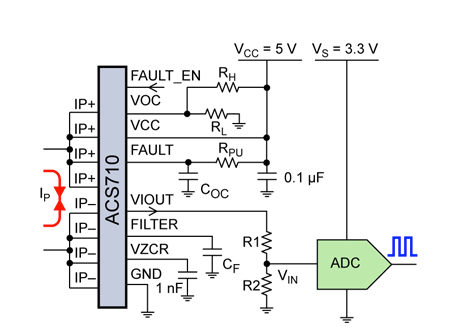
ACS710器件已在Allegro工厂进行了优化,可在5 V电源电压下运行,并且在测量满量程电流时,模拟输出电压可以摆幅大于4.5V。在该器件上使用3.3 V A-to-D转换器需要一个电阻分压器,以适应转换器的输入范围(图2)。在这类应用中,对模拟信号进行分频是很常见的,但确实会影响整个系统的精度。对于电阻器以及将电阻器拾取和放置在PC板上,系统的成本也很小。

图2带有3.3 V模数转换器的ACS710
编辑:hfy