时间:2020-10-07 17:33
人气:
作者:admin
先看下6410和SHT10的连接图:
首先是核心板引出的管脚图:
用到的就是CON1的1,2,3,4根线。
在看具体的连接图:


上图中说明了CON1的具体管脚名称是干嘛的。

此次用到的就是上图中的4根线,2根电源线和2根数据线。
传感器介绍:
传感器采集信号包括空气温湿度传感SHT10采集空气温湿度、土壤湿度传感器SHT10采集土壤湿度。
SHT10数字温湿度传感器
SHT10是世界领先的传感器制造商Sensirion公司开发的一款含有已校准数字信号输出的温湿度复合传感器。该传感器采用CMOS过程微加工专利技术(CMOSense techbologe),确保产品具有极高的可靠性和出色的长期稳定性。该传感器由1个电容式聚合体测湿元件和个能隙式测温元件组成,并与1个1 4位 A//D转换器以及1个2 - wi r e数字接口在单芯片中无缝结合,使得该产品具有功耗低、反应快、抗干扰能力强等优点。SHT10是10引脚的SMT封装,其接口定义和外观如图3-7所示:

图3-7
SHT10的供电电压范围为2.4-2.5V,为保证传感器的最高精度,建议供电电压为3.3V。在电源引脚(VDD,GND)之间须加一个100nF的电容,用于去耦滤波。另外,为避免信号冲突,微处理器应驱动DATA在低电平,这是需要一个外部的上拉电阻(1-10K)将信号提拉至高电平。SHT10的典型应用电路如图3-8所示:

图3-8
3.2.2传感器电路设计
SHT10电路
根据SHT10的典型工作应用电路,可得SHT10的接口电路,如图3-9所示:

图3-9
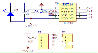
为了能够重复使用SHT10这个传感器,设计了一个SHT10模块,而不是直接将SHT10芯片焊在底板上,其电路图和PCB图分别见图3-10和图3-11。

图3-10
图3-11
在图3-10中,P1和P2是两个排针,用于SHT10模块与底板的接口连接,另外在SHT10模块上添加了一个工作指示灯DS,便于直观的观测到SHT10传感器的电源是否正常。
1)SHT10采集温湿度软件设计
SHT10是数字型温湿度传感器,输出信号是单片机可以识别的数字信号。单片机通过SHT10的SCK线和DATA线控制其内部的状态寄存器,从而控制SHT10采集温度和湿度数据并传送给单片机。SHT10的软件设计流程图如图4-2示:

SHT10采集温湿度数据需要MCU控制SCK和DATA产生一个启动传输的时序,启动传输时序如图4-3所示:

程序设计时定义了一个void s_transstart(void)函数,具体代码参见附录。
SHT10通信复位为了防止通信中断后能够自动检测重新复位、通信,通信复位时序图如图4-4所示:
以上部分引用学长保平的论文,
CON1.3接了DATA管脚,CON1.4接CLK脚
也就是2根电源线,还有2根是数据线和时钟线
DATA--GPE1
CLK--GPE2
此时用到的口为GPE口:
GPE控制寄存器如下图所示:

GPE的配置寄存器如下图所示:
