时间:2021-03-08 13:28
人气:
作者:admin
适用于板卡型号:
PGL22G/PGL12G
本实验练习使用ADC和DAC,实验中使用的ADDA模块型号为AN108,ADC最大采样率32Mhz,精度为8位,DAC最大采样率125Mhz,精度为8位。实验中用DAC输出正弦波,然后使用ADC采集并把波形在HDMI显示器显示。
ADDA模块实验预期结果
2.1 数模转换(DA)电路
如硬件结构图所示,DA电路由高速DA芯片、7阶巴特沃斯低通滤波器、幅度调节电路和信号输出接口组成。
我们使用的高速DA芯片是AD公司推出的AD9708。AD9708是8位,125MSPS的DA转换芯片,内置1.2V参考电压,差分电流输出。芯片内部结构图如下图所示

AD9708芯片差分输出以后,为了防止噪声干扰,电路中接入了7阶巴特沃斯低通滤波器,带宽为40MHz,频率响应如下图所示
滤波器参数如下图所示

滤波器之后,我们使用了2片高性能145MHz带宽的运放AD8056,实现差分变单端,以及幅度调节等功能,使整个电路性能得到了最大限度的提升。幅度调节,使用的是5K的电位器,最终的输出范围是-5V~5V(10Vpp)。
注:由于电路器的精度不是很精确,最终的输出有一定误差,有可能波形幅度不能达到10Vpp,也有可能出现波形削顶等问题,这些都属正常情况。
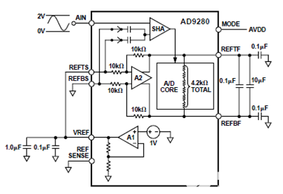
如硬件结构图中所示,AD电路由高速AD芯片、衰减电路和信号输入接口组成。
我们使用的高速AD芯片是由AD公司推出的8位,最大采样率32MSPS的AD9280芯片。内部结构图如下图所示

根据下图的配置,我们将AD电压输入范围设置为:0V~2V

在信号进入AD芯片之前,我们用一片AD8056芯片构建了衰减电路,接口的输入范围是-5V~+5V(10Vpp)。衰减以后,输入范围满足AD芯片的输入范围(0~2V)。转换公式如下:
当输入信号Vin=5(V)的时候,输入到AD的信号Vad=2(V);
当输入信号Vin=-5(V)的时候,输入到AD的信号Vad=0(V);
本实验显示部分是基于前面的已有的实验,在彩条上叠加网格线和波形。
timing_gen_xy模块完成视频图像的坐标生成,x坐标,从左到右增大,y坐标从上到下增大。
| 信号名称 | 方向 | 宽度(bit) | 说明 |
| clk | in | 1 | 系统时钟 |
| rst_n | in | 1 | 异步复位,低电平复位 |
| i_hs | in | 1 | 视频行同步输入 |
| i_vs | in | 1 | 视频场同步输入 |
| i_de | in | 1 | 视频数据有效输入 |
| i_data | in | 24 | 视频数据输入 |
| o_hs | out | 1 | 视频行同步输出 |
| o_vs | out | 1 | 视频场同步输出 |
| o_de | out | 1 | 视频数据有效输出 |
| o_data | out | 24 | 视频数据输出 |
| x | out | 12 | 坐标x输出 |
| y | out | 12 | 坐标y输出 |
timing_gen_xy模块端口
grid_display模块主要完成视频的网格线叠加,本实验将彩条视频输入,然后叠加一个网格后输出,提供给后面的波形显示模块使用。
| 信号名称 | 方向 | 宽度(bit) | 说明 |
| pclk | in | 1 | 像素时钟 |
| rst_n | in | 1 | 异步复位,低电平复位 |
| i_hs | in | 1 | 视频行同步输入 |
| i_vs | in | 1 | 视频场同步输入 |
| i_de | in | 1 | 视频数据有效输入 |
| i_data | in | 24 | 视频数据输入 |
| o_hs | out | 1 | 带网格视频行同步输出 |
| o_vs | out | 1 | 带网格视频场同步输出 |
| o_de | out | 1 | 带网格视频数据有效输出 |
| o_data | out | 24 | 带网格视频数据输出 |
grid_display模块端口
wav_display显示模块主要是完成波形数据的叠加显示,模块内含有一个双口ram,写端口是由ADC采集模块写入,读端口是显示模块。
| 信号名称 | 方向 | 宽度(bit) | 说明 |
| pclk | in | 1 | 像素时钟 |
| rst_n | in | 1 | 异步复位,低电平复位 |
| wave_color | in | 24 | 波形颜色,rgb |
| adc_clk | in | 1 | adc模块时钟 |
| adc_buf_wr | in | 1 | adc数据写使能 |
| adc_buf_addr | in | 12 | adc数据写地址 |
| adc_buf_data | in | 8 | adc数据,无符号数 |
| i_hs | in | 1 | 视频行同步输入 |
| i_vs | in | 1 | 视频场同步输入 |
| i_de | in | 1 | 视频数据有效输入 |
| i_data | in | 24 | 视频数据输入 |
| o_hs | out | 1 | 带网格视频行同步输出 |
| o_vs | out | 1 | 带网格视频场同步输出 |
| o_de | out | 1 | 带网格视频数据有效输出 |
| o_data | out | 24 | 带网格视频数据输出 |
wav_display模块端口
ad9226_sample模块主要完成ad9226输入数据顺序调整,因为ad9226输入的数据MSB在最低位。再把有符号数转换为无符号数,最后位宽转换到8bit。
| 信号名称 | 方向 | 宽度(bit) | 说明 |
| adc_clk | in | 1 | adc系统时钟 |
| rst | in | 1 | 异步复位,高复位 |
| adc_data | in | 12 | ADC数据输入,MSB在最低位,需要倒序 |
| adc_buf_wr | out | 1 | ADC数据写使能 |
| adc_buf_addr | out | 12 | ADC数据写地址 |
| adc_buf_data | out | 8 | 无符号8位ADC数据 |
ad9226_sample模块端口
在本例程中仅介绍如何使用波形数据生成工具,在软件工具及驱动文件夹下找到工具,其图标如下所示:
1)双击.exe打开工具,打开界面如下:
2) 可以根据需要自选波形,本例程中选择正弦波,数据长度和位宽保持默认
3)点击保存按钮,将生成的数据文件保存到工程目录文件下(注意保存的文件类型.dat):
4) 保存后出现如下对话框表示保存成功,点击确定后关闭工具
将 .coe文件保存到生成的Rom IP核中即可,这里不再重复介绍
1)将AN108模块插入开发板的扩展口J8,注意1脚对齐,不要插错、插偏,不能带电操作。
2)采用AN108的环路测试,连接AN108的DACOUT端到模块的AD IN端,这里使用的是专用屏蔽线,如果使用其他线可能会有较大干扰。
AN108连接示意图
3)连接HDMI显示器,注意:连接的是显示器,不是笔记本电脑HDMI接口
HDMI接口连接示意图
4)下载程序,旋转AN108模块上的旋钮,可以看到波形幅度在变化,波形如下图所示,黄色网格最上面横线代表5V,最下面横线代表-5V,中间横线代表0V,每个竖线间隔是10个采样点。
Fidus Sidewinder-100集成PCIe NVMe 控制系统,有