时间:2021-03-10 13:29
人气:
作者:admin
适用于板卡型号:
PGL22G/PGL12G
本实验练习使用AN9767模块,实验中使用的模块是采用ANALOG DEVICES公司的AD9767芯片,支持独立双通道、14位、125MSPS的数模转换。在教程中介绍了利用该模块与FPGA开发板相连输出双通道14位的正弦波,然后通过示波器查看把输出的正弦波的波形。
AN9767模块实物照片如下:
AN9767模块正面图AN9767模块背面图
AN9767双通道DA模块的详细参数:
DA转换芯片:AD9767;
通道数:2通道;
DA转换位数:14bit;
DA更新速率:125 MSPS;
输出电压范围:-5V~+5V;
模块PCB层数:4层,独立的电源层和GND层;
模块接口:40针2.54mm间距排座,方向向下;
工作温度:-40°~85°模块使用芯片均满足工业级温度范围
输出接口:2路BNC模拟输出接口(用BNC线可以直接连接到示波器);
2.1 AN9767模块原理框图
AN9767模块的原理设计框图如下:
2.2 AD9767芯片简介
AD9767是双端口、高速、双通道、14位CMOS DAC,芯片集成两个高品质TxDAC+®内核、一个基准电压源和数字接口电路,采用48引脚小型LQFP封装。器件提供出色的交流和直流性能,同时支持最高125 MSPS的更新速率。AD9767的功能框图如下:

2.3 电流电压转换及放大
AD9767的两路DA输出都为补码形式的电流输出IoutA和IoutB。当AD9767数字输入为满量程时(DAC的输入的14位数据都为高),IoutA输出满量程的电流输出20mA。IoutB输出的电流为0mA。具体的电流和DAC的数据的关系如下公式所示:
其中IoutFS=32 x Iref,在AN9767模块设计中, Iref的值由电阻R16的值决定,如果R16=19.2K,那Iref的值就是0.625mA。这样IoutFS的值就是20mA。
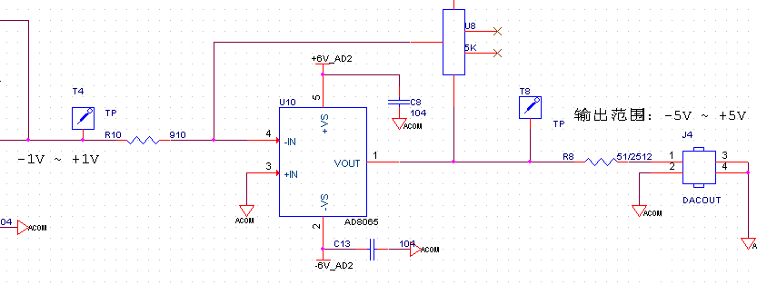
AD9767输出的电流通过第一级运放AD6045转换成-1V~+1V的电压。具体的转换电路如下图所示:
第一级运放转换后的-1V~+1V的电压通过第二级运放变换到更高幅度的电压信号,这个运放的幅度大小可以通过调整板上的可调电阻来改变。通过第二级运放,模拟信号的输出范围高达-5V~+5V。

下表为数字输入信号和各级运放输出后的电压对照表:
| DAC数据输入值 | AD9767电流输出 | 第一级运放输出 | 第二级运放输出 |
| 3fff(14位全高) | +20mA | -1V | +5V |
| 0(14位全低) | -20mA | +1V | -5V |
| 2000(中间值) | 0mA | 0V | 0V |
AD9767芯片的数字接口可以通过芯片的模式管脚(MODE)来配置成双端口模式(Dual)或者交叉(Interleaved)模式。在AN9767模块设计中,AD9767芯片是工作在双端口模式,双通道的DA数字输入接口是独立分开的。双端口模式(Dual)的数据时序图如下图所示:
给AD9767芯片的DA数据通过时钟CLK和写信号WRT的上升沿输入到芯片进行DA转换。
例程中提供了AN9767模块的DA测试程序,通过AN9767模块来实现正弦波信号的输出。
正弦波测试程序是通过读取FPGA内部的一个ROM中存储的正弦波数据,然后把正弦波的数据输出到AN9767模块进行数模的转换,从而得到正弦波的模拟信号。正弦波测试程序的示意图如下:
3.1 生成ROM初始化文件
程序中我们会用到一个ROM用于存储1024个14位的正弦波数据, 首先我们需要准备ROM的初始化文件。以下为生成正弦波ROM数据文件的方法:
在软件工具及驱动文件夹下找到工具,其图标如下所示:
双击.exe打开工具,打开界面如下:
2. 可以根据需要自选波形,本例程中选择正弦波,数据长度1024,数据位宽14,其它默认:
3. 点击保存按钮,将生成的数据文件保存到工程目录文件下(注意保存的文件类型.dat):
4. 保存后点击确定后关闭工具
将 .dat文件保存到生成的Rom IP核中即可,在字符显示实验教程中已做介绍,这里不再重复。
3.2 双通道正弦波发生程序
`timescale1ns/1ps////////////////////////////////////////////////////////////////////////////////////Twosinewaveoutputs-10V~+10V//////////////////////////////////////////////////////////////////////////////////modulead9767_test(inputsys_clk,//inputclock50Mhzoutputda1_clk,//AD9767CH1clockoutputda1_wrt,//AD9767CH1enableoutput[13:0]da1_data,//AD9767CH1dataoutputoutputda2_clk,//AD9767CH2clockoutputda2_wrt,//AD9767CH2enableoutput[13:0]da2_data//AD9767CH2dataoutput);reg[9:0]rom_addr;wire[13:0]rom_data;wireclk_125M;assignda1_clk=clk_125M;assignda1_wrt=clk_125M;assignda1_data=rom_data;assignda2_clk=clk_125M;assignda2_wrt=clk_125M;assignda2_data=rom_data;//DAoutputsinwaveformalways@(negedgeclk_125M)begin rom_addr<= rom_addr +1'b1;//The output sine wave frequency is 122Khz// rom_addr <= rom_addr + 4 ; //The output sine wave frequency is 488Khz// rom_addr <= rom_addr + 128 ; //The output sine wave frequency is 15.6Mhz endROM ROM_inst(.clka(clk_125M),// input clka.addra(rom_addr),// input [8 : 0] addra.douta(rom_data)// output [7 : 0] douta);PLL PLL_inst(// Clock in ports.clk_in1 (sys_clk ),// IN// Clock out ports.clk_out1 (),// OUT.clk_out2 (clk_125M ),// OUT// Status and control signals.reset (1'b0),// IN.locked ());endmodule
程序中通过一个PLL IP来产生125M的DA输出时钟,然后就是循环读取存放在ROM中的1024个数据,并同时输出到通道1和通道2的DA数据线上。程序中可以通过地址的加1,加4, 或者加128来选择输出不同的频率的正弦波。
1)将AN9767模块插入开发板扩展口J8,注意1脚对齐,不要插错、插偏,不能带电操作。
2)用我们提供的BNC线连接AN9767的输出到示波器的输入如下图,然后开发板上电,下载程序就可以从示波器上观察从DA模块输出的模拟信号的波形了。
AN9767与开发板连接图
3)示波器上看到的正弦波如下:
4)我们可以把程序中的地址修改成+4的方式,如下修改,这样一个正弦波的输出的点为256个,输出的正弦波的频率会提高4倍:
程序修改后,重新下载FPGA后,正弦波的频率变高,示波器显示的波形如下:
用户也可以通过调节AN9767模块上的可调电阻来改变2个通道输出波形的幅度。
Fidus Sidewinder-100集成PCIe NVMe 控制系统,有