时间:2023-05-23 11:41
人气:
作者:admin
工业机器人是广泛用于工业领域的多关节机械手或多自由度的机器装置,具有一定的自动性,可依靠自身的动力能源和控制能力实现各种工业加工制造功能。
新一轮产业革命背景下,机器人产业逐步迈向AI时代,有望成为人工智能技术全面爆发的重要变量。

▍工业机器人发展历史


▍工业机器人分类
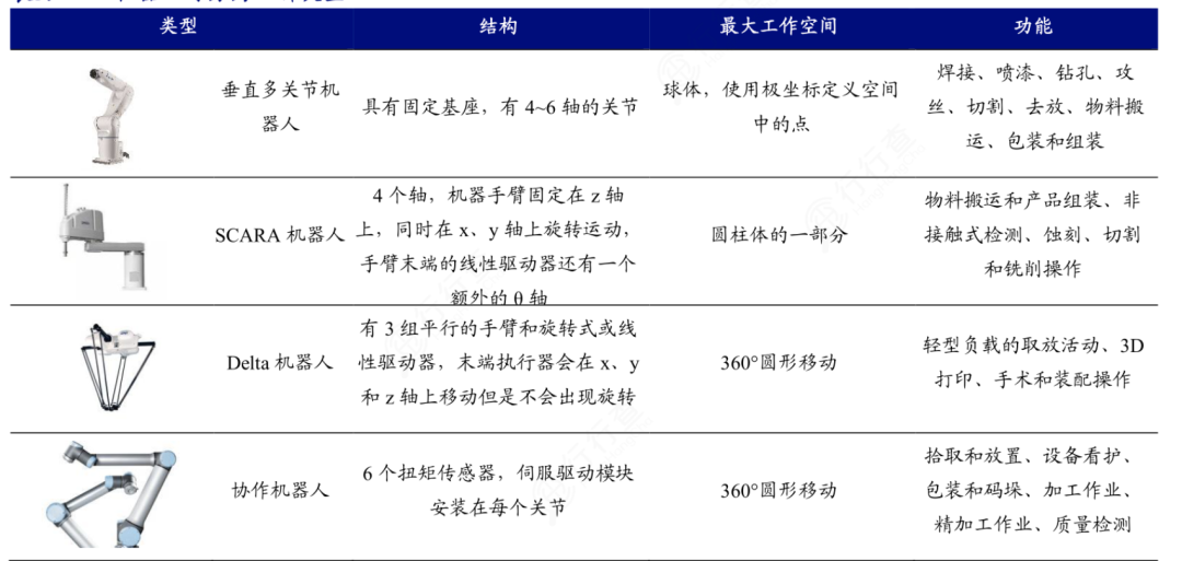
按功能划分:

按机械结构划分:


资料来源:OFweek、开源证券、行行查
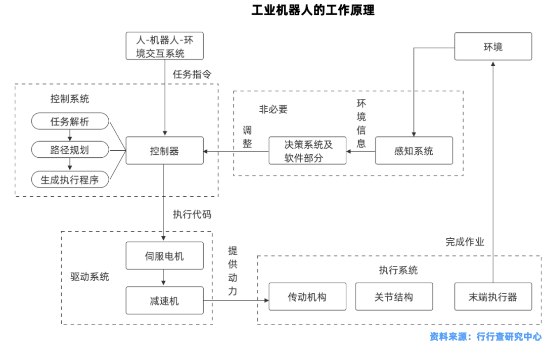
工业机器人通常由控制系统、驱动系统、执行系统、感知系统、决策系统及软件部分、人-机器人-环境交互系统六个子系统组成。

▍工业机器人产业链
工业机器人及成套设备的上游包括控制器、伺服系统、减速机等零部件领域;中游为整机制造行业;下游则是系统集成环节,以自动化设备生产商(即系统集成商)为主,涵盖焊接、机械加工、装配、搬运、分拣、喷涂等生产领域。

资料来源:行行查
从产业链角度来看,工业机器人上游是关键零部件生产厂商,核心零部件成本占到工业机器人整机成本的70%,核心零部件供应商在整个产业链中拥有最强的议价能力。

资料来源:国泰君安、行行查
控制器、伺服系统(包括伺服驱动和伺服电机)、减速器等三大核心零部件占机器人整机产品成本的70%左右。其中,减速器占整机成本约36%,伺服占约24%,控制器占约12%,而本体和其他部分占整机成本的比例分别为15%和13%。
减速器
减速器是工业机器人价值占比最高的核心零部件,是由多个齿轮组成的传动零部件,利用齿轮的啮合改变电机转速,改变扭矩及承载能力,也可实现精密控制。

与通用减速器相比,机器人用减速器要求具有传动链短、体积小、功率大、质量轻和易于控制等特点。
减速器主要分为谐波减速器和RV减速器。谐波减速器属于齿轮减速器的一种。RV减速器是由一个行星齿轮减速器的前级和一个摆线针轮减速器的后级组成。
伺服系统
伺服系统是指以位置、速度、转矩为控制量,能够动态跟踪目标变化从而实现自动化控制的系统,由伺服驱动器、伺服电机、反馈装置(编码器)三部分组成,是工业机器人主要的动力来源。
伺服驱动主要以总线通讯形式实现对位置、速度和转矩单元的控制;编码器主要采用多圈绝对值编码器;伺服电机是指在伺服系统中控制机械元件运转的发动机,可使控制速度,位置精度非常准确,也可以将电压信号转化为转矩和转速以驱动控制对象。

资料来源:MIR、行行查
控制器
控制器主要控制机器人在工作空间中的运动位置、姿态和轨迹,操作顺序及动作的时间等。作为工业机器人三大零部件之一,是工业机器人的大脑,对机器人的性能起着决定性的影响。
工业机器人本体
机器人本体,即机座和执行机构,包括手臂、腕部等,按照结构形式,本体可以划分为直角坐标、球坐标、圆柱坐标、关节坐标等类型。
从工业机器人本体市场竞争格局来看,“四大家族”FANUC(发那科)、ABB、KUKA(库卡)、YASKAWA(安川)承袭原有机床、伺服系统、焊接设备技术优势,在机器人领域占据鳌头,加上爱普生,全球市占率超50%,国内市占率超过40%。
▍工业机器人四大家族
FANUC发那科
发那科成立于1956年,是日本一家专门研究数控系统的公司,是世界上最大的专业数控系统生产厂家。1974年,发那科首台机器人问世;2008年,发那科机器人装机量突破20万台,居世界首位;2011年,发那科全球机器人已超25万台,市场份额稳居第一。现如今,发那科形成了工业自动化、机床和机器人三大业务协同发展的业务模式。发那科的优势在于轻负载、高精度的应用场合。
ABB
1988年创立于瑞士的ABB公司于1994年进入中国,1995年成立ABB中国有限公司。2005年起,ABB机器人的生产、研发、工程中心都开始转移到中国,可见国际机器人巨头对中国市场的重视。目前,中国已经成为ABB全球第一大市场。
ABB最早是从变频器开始起家。ABB的产品优势在于运动控制和自动化的整合,ABB的机器人算法是四大主力品牌中最好的,不仅仅有全面的运动控制解决方案,ABB还讲究机器人的整体特性,在重视品质的同时也讲究机器人的设计,产品使用技术文档也相当专业和具体。众所周知的是,配备高标准控制系统的ABB机器人价格都很贵。
KUKA库卡
德国库卡成立于1898年,最初主要专注于室内及城市照明,不久后开始涉足其他领域。1996年,库卡焊接设备和机器人有限公司分成两个在市场上独立运作的公司,即库卡机器人有限公司及库卡焊接设备有限公司。
库卡由焊接设备起家,库卡的优势在于对本体结构和易用性的创新。系统集成业务占比最高,并且操作简单。库卡在重负载机器人领域做的比较好,在120KG以上的机器人中,库卡和ABB的市场占有量居多,而在重载的400KG和600KG的机器人中,库卡的销量是最多的。
YASKAWA安川
安川电机创立于1915年,是日本最大的工业机器人公司。安川电机以伺服电机起家,其AC伺服和变频器市场份额位居全球第一,以伺服电机为代表的工控产品是其核心优势。随着业务范围和企业规模的不断扩大,公司除上海总部外还在广州、北京、成都等地开设了分公司,并在中国各地区设立了代理店和经销商。
安川以伺服电机起家,因此它可以把电机的惯量做到最大化,所以安川的机器人最大的特点就是负载大,稳定性高,在满负载满速度运行的过程中不会报警,甚至能够过载运行。因此安川在重负载的的机器人应用领域,比如汽车行业,市场是相对较大的。
安川机器人稳定性好,精度没有那么高;但是安川机器人价格优势明显,是四大品牌中价格最低,性价比较高的。
编辑:黄飞