时间:2023-04-03 11:10
人气:
作者:admin
PROFIenergy 可用来通过 PROFINET 网络控制能耗。为此要使用让负载对计划内和计划外中断作出反应的命令。
ROFIenergy 是基于 PROFINET 的数据接口,用于统一关闭用电设备,并在暂停期间进行充分协调,而与制造商或设备类型无关。这样,应确保仅为过程中的设备提供真正所需的电力。过程将节约大部分能量,而 PROFINET 设备本身仅具有较小的节能潜力。

IO 控制器的 PROFIenergy 指令:
需要两条指令控制和监视 PROFIenergy 功能。
通过 PE_START_END 指令,可以轻松地激活和取消激活 PROFINET 设备的闲置状态。这可通过到达沿或离开沿实现。PE_START_END 指令提供实现 PROFIenergy 命令Start_Pause 和 End_Pause 的简单接口。通过 PE_CMD 指令,可以传送所有 PROFIenergy 命令,包括 Start_Pause 和 End_Pause。可以使用其它命令,在暂停期间查询 PROFINET 设备的当前状态或行为。通过 PE_CMD 指令,可以快速便捷地处理所有 PROFIenergy 功能。



FB PE_WOL (FB820)
由于FB PE_WOL不具有多实例功能,因此将调用它,包括背景数据块DB 820 IDB_PE_WOL。

S7-5.5版本里也是这样使用的

使用PE_WOL可以使用PROFIenergy寻址多达256个PROFINET设备。在用于初始化块的信号之后,将读取在PROFINET线上连接的所有设备的完整I&M数据。然后,将这些数据保存在PLC数据类型PE_PLUS“ PENERGY”的实例中,并提供给用户(此处为FB PE_CTRL)。
此外,还要检查每个设备的PROFIenergy功能。在下面的操作中,仅寻址支持PROFIenergy备用管理的设备(即可以在暂停期间通过PROFIenergy关机)。
这也包括支持LAN唤醒(WOL)模式的PROFIenergy设备。对于暂停结束命令,将所谓的“魔术包”发送给他们以停止暂停。
在设备进行PROFIenergy转换期间,即紧接在开始或结束暂停命令之后,将周期性轮询该设备的PROFIenergy状态,并更新其数据区域,直到设备终止转换为止。
PE_WOL:通过 WakeOnLan 启动和停止节能模式:
“PE_WOL”指令可以向 PROFINET I/O 系统中多个支持 PROFIenergy 的设备发送 PROFIenergy 命令“Start_Pause”和“End_Pause”。
如果 PE 设备通过 UDP 连接支持“Wake on LAN”功能,那么就可以通过指令协调多个 PE 设备。
“PE_WOL”指令只能在带有集成以太网接口的 CPU 上执行。该 CPU 可加载约 400 KB 大小的块。如果通过以太网 CP 连接该 CPU,则该块将无法在 PROFINET I/O 系统中使用。
指令“PE_WOL”以异步方式执行。
“PE_WOL”指令仅支持编号小于 256 的设备,大于该编号的设备将被忽略。
定义:Wake on LAN
使用 Wake on LAN 功能时,已禁用的设备可通过接收一个以太网专用数据包进行重新激活。为了能够执行该操作,数据处理设备必须具有能够接收这种数据包的网络控制器。该数据包 (Magic Packet) 具有特殊的格式。它包含网络适配器的 15 个 MAC 地址。
选择设备
使用参数 PENERGY 处的用户数据块(类型:“PE_PLUS”)可进行设备选择。此处,该用
户数据块为处理多台设备的数据库。
在初始化“PE_WOL”之前,必须至少先将以下信息存储到用户数据块中:
● PROFINET I/O 系统的 ID
● 用于“Wake on LAN”的连接数据。
● 用于“Wake on LAN”的端口号。
● 对于每台设备
– 暂停时间 (PauseTime)
– 将设备切换为 PE_SLEEP_MODE (EnableSleep)
使用参数 COM_RST 初始化“PE_WOL”指令。初始化后,依次处理用户数据块中存储的作业。
下图说明了 PE 命令“Start_Pause”传送到多台设备的方法:

(1) 第 1 步:待关闭设备的“CmdStartPause”位由用户设置为“1”。
(2) 第 2 步:待关闭设备(CmdStartPause =“1”) 的诊断地址链接到阵列。
(3) 第 3 步:作业链接之后,位“CmdStartPause”将自动复位。
(4) 第 4 步:作业链接之后,指令“PE_WOL”将立即开始处理这些作业。
可对 PROFINET IO 系统中所有通过 START 和 END 参数识别的设备发送 PROFIenergy 命令“CmdStartPause”或“CmdEndPause”。
作业处理状态以及处理期间可能发生的错误通过 STATUS 参数输出。
使用用户数据块的指令说明
指令“PE_WOL”只能通过用户数据块执行。在这种情况下使用基本过程:
1. 选择要对设备执行的命令:
– START_PAUSE(用户数据块中的“CmdStartPause”)
– ENDE_PAUSE(用户数据块中的“CmdEndPause”)
– UPDATE_STATUS(用户数据块中的“CmdUpdateStatus”)
2. 设置更新位(用户数据块头中的“Update”)“Update” = False 时两次更新之间应至少经过一个 CPU 周期;否则,将无法确保进行边沿检测。
PE 命令的优先级:

依次处理这些命令,而无需考虑先前的命令调用是否成功或成功完成。
如果同时设置了 2 条命令(如“CmdEndPause”和“CmdUpdateStatus”),则只会执行其中
一条。块内存在各种优先级:
● 命令“CmdStartPause”的优先级最高,如果选择了该命令,将始终执行它。
● 命令“CmdEndPause”的优先级次高。
● 命令“CmdUpdateStatus”的优先级最低。
如果同时设置了这 3 条命令,未执行的命令将保持预选状态。此时,将在下一个上升沿支持下一条命令。
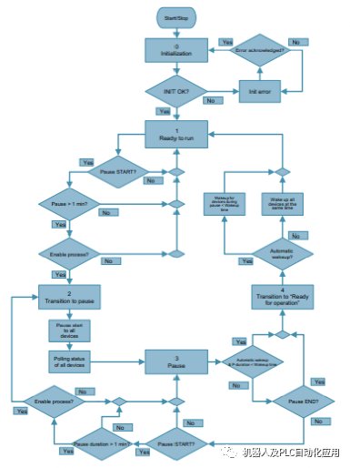
FB PE_CTRL (FB 821)

PE_CTRL集成了PE_WOL并通过其他功能对其进行了增强:
简化的块参数化
可由过程控制
存储计划的暂停
设备自动唤醒
统一的可视化
此块的功能特点:

KUKA的PROFINET Device 支持 PROFIenergy。在使用 PROFIenergy 时,机器人控制系统通过 PROFIenergy 协议与上一级控制系统通讯。
KUKA用 WorkVisual 配置 PROFINET Device

选项卡 PROFIenergy
机器人控制系统支持以下的 PROFIenergy 状态:
l Ready_To_Operate:该控制器已准备就绪。
l 驱动总线关闭:驱动装置已关闭。
l Hibernate :控制系统处于休眠状态并且只对 WakeOnLan 包有反应。
l 制动器已制动:已制动制动器并且只对下一个运行指令有反应。
如果生产歇工很短,为了使用状态驱动总线关闭,则可以用状态制动器已制动节能。但是,只有在机器人控制系统处于编程停止状态下时,才能激活状态制动器已制动。
PROFIenergy 只能在 AUT EXT 运行模式下执行,而不能在 T1 和 T2 运行模式下执行。无法将 PROFIenergy 与电源管理相结合。

1状态 Ready_To_Operate
2状态驱动总线关闭、Hibernate 或制动器已制动
PROFIenergy 状态有以下特征:
Time_to_Pause (toff) :直到控制系统从状态Ready_To_Operate达到状态驱动总线关闭、Hibernate 或制动器已制动的时间间隔。
Time_min_length_of_stay (toff_min) :控制系统保持在驱动总线关闭、冬眠或制动器已制动状态时的时间间隔。在驱动总线关闭和冬眠状态时,所有已连接的设备在该时间间隔中应当
在重新启动控制系统之前能完全关机。
Time_to_operate (ton) :直到控制系统从状态驱动总线关闭、Hibernate 或制动器已制动到达状态 Ready_To_Operate 的时间间隔。

歇工时间的默认值与最小值相符。不能超过这些值。
可以通过安装其它应用程序包提高歇工时间。建议在投入运行时测试所需的歇工时间。
激活 PROFIenergy 勾选:使用 PROFIenergy。未勾选:不使用 PROFIenergy。
休眠控制:
暂停时间:输入控制系统直到已达到冬眠状态允许需要的时间。默认值:50000 ms
停留时间长度 (分钟):输入控制系统应该保持在冬眠状态下的最小时间。默认值:10000 ms
运转时间:输入控制系统直到已达到 Ready_To_Operate 状态允许需要的时间。默认值:60000 m
关闭驱动总线:
暂停时间:输入控制系统直到已达到驱动总线关闭状态允许需要的时间。默认值:5000 ms
停留时间长度 (分钟):输入控制系统应该保持在驱动总线关闭状态下的最小时间。默认值:0 ms
运转时间:输入控制系统直到已达到 Ready_To_Operate 状态允许需要的时间。默认值:20000 ms
制动制动器:
暂停时间:输入控制系统直到已达到制动器已制动状态允许需要的时间。默认值:1000 ms
停留时间长度 (分钟):输入控制系统保持在制动器已制动状态下的最小时间。默认值:0 ms
运转时间:输入控制系统直到已达到 Ready_To_Operate 状态允许需要的时间。默认值:1000 ms
PROFIenergy 指令
PLC 可借助 PROFIenergy 指令向机器人控制系统发出切换状态或询问信息的信号。为了能够切换状态,机器人控制系统必须处于 AUT EXT 运行模式下。

KUKA支持以下 PROFIenergy 指令:
Start_Pause 机器人控制系统切换到驱动总线关闭状态。
End_Pause 机器人控制系统重新从冬眠 / 驱动总线关闭状态启动。
Go_WOL 将设备设置到状态 PE_sleep_mode_WOL (冬眠)中。
Info_Sleep_WOL 查明设备中有关 PE_sleep_mode_WOL 状态的信息。
通通
下列示例显示的是由上级控制系统通过 WakeOnLAN 接通机器人控制系统。在获得一个 WakeOnLAN 的 Magic 包后,机器人控制系统发出 BBS 运行准备就绪的信号。通过安全相关信号显示有关 PSA 的 PROFIsafe 状态。


网络唤醒实现了对网络的集中管理,即在任何时刻,网管中心的IT管理人员可以经由网络远程唤醒一台处于休眠或关机状态的计算机。使用这一功能,IT管理人员可以在下班后,网络流量最小以及企业的正常运作最不受影响的时候完成所有操作系统及应用软件的升级及其他管理任务。
为了唤醒网络上的计算机,用户必须发出一种数据包,该数据包的格式与普通数据包不同,而且还必须使用相应的专用软件才能产生。当前比较普遍采用的是AMD公司制作的Magic Packet,这套软件可以生成网络唤醒所需要的特殊数据包。该数据包包含有连续6个字节的“FF”和连续重复16次的MAC地址。Magic Packet 虽然只是AMD公司开发推广的一项技术,并非业界公认的标准,但是仍受到很多网卡制造商的支持,因此许多具有网络唤醒功能的网卡都能与之兼容。
要使用网络唤醒,你必须拥有:
1:可向网卡发送网络“唤醒帧”的软件。
2:可解码“唤醒帧”的网卡,该网卡同时还必须可以从辅助电源中获取能量,并能够向主板发送“唤醒信号”。(基本上都支持)
先说被唤醒机器如何设置
1.Win7系统下设置如下图,计算机-》设备管理器-》网卡驱动属性

2.ipconfig –all 命令查看本机网卡的MAC地址
发送的网络数据包显示如下图,其中mac地址是随便填写的重复的09。

* 唤醒远程机器方法
* @param
* mac 要唤醒的机器的MAC
* IP
* port udp消息发送端口
* 摘要:唤醒方法为网卡提供的魔术封包功能,即以广播模式发送6个FF加上16遍目MAC地址的字节数组。
for (int i = 0; i < 6; i++)
packet[i] = 0xFF;
for (int i = 1; i <= 16; i++)
for (int j = 0; j < 6; j++)
packet[i * 6 + j] = mac[j];
int result = client.Send(packet, packet.Length);
编辑:黄飞