阅读全文2023-08-27
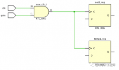
ASIC的clock gating在FPGA里面实现是什么结果呢?
阅读全文2023-08-25
阅读全文2023-08-24
阅读全文2023-08-24
阅读全文2023-08-24
阅读全文2023-08-24
阅读全文2023-08-24
ddr4 3200和3600差别大吗 ddr4 3200和3600可以混用吗
阅读全文2023-08-22