阅读全文2009-04-26
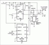
SMBus I/O Expander Controls LC
阅读全文2009-04-26
阅读全文2009-04-26
阅读全文2009-04-26
阅读全文2009-04-26
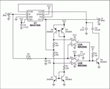
开关电容集成电路形式陷波器-Switched-Capacit
阅读全文2009-04-25
低通滤波器改善了阶跃响应-Lowpass Filter Ha
阅读全文2009-04-25