阅读全文2009-04-29
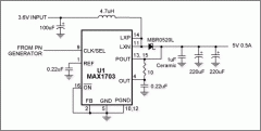
DC-to-DC Converter Combats EMI
阅读全文2009-04-29
阅读全文2009-04-29
阅读全文2009-04-29
阅读全文2009-04-29
一般网络接口标准设计的DS2151和DS2152-Gener
阅读全文2009-04-29
应用HSTL信号库输入装置-Applying HSTL Si
阅读全文2009-04-29
阅读全文2009-04-29
DS1851变容二极管的温度补偿-DS1851 Varact
阅读全文2009-04-29