The Advantages of Using Low-Vo
阅读全文2009-04-24
阅读全文2009-04-24
Add Fault Protection to 4-20mA
阅读全文2009-04-24
阅读全文2009-04-24
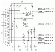
DS2120低压差分(LVD)器件在SCSI应用环境中的优势
阅读全文2009-04-24
阅读全文2009-04-24
阅读全文2009-04-24
新增的Windows NT/2000/XP支持AN3315并
阅读全文2009-04-24
阅读全文2009-04-24
High-Side Current-Sense Amplif
阅读全文2009-04-24