阅读全文2009-04-24
阅读全文2009-04-24
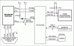
接口1DS18683线设备到一个SPI总线-Interfac
阅读全文2009-04-24
阅读全文2009-04-24
SCSI Bus Configuration For MST
阅读全文2009-04-24
传输数字信号和权力相同电线-Transmit Digital
阅读全文2009-04-24
Connecting the DS2119M SCSI Te
阅读全文2009-04-24