全球最实用的IT互联网信息网站!
AI人工智能P2P分享&下载搜索网页发布信息网站地图
采用Web和硬件可重构技术的远程抄表设计
阅读全文2009-04-01
MDN简介以及MDN在视频点播系统中的作用
阅读全文2009-03-30
什么是并行搜索技术
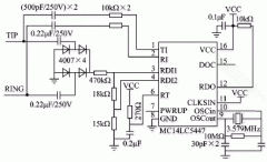
来电显示信号解码模块电路原理
阅读全文2009-03-29
拔号音发生器电路
LPC2292的伪中断与伪中断处理
利用MAX5945的以太网供电设备
动态可重构系统的通信结构分析
采用TNETV1700的高分辨率IP电话系统设计
无线传感器网络低占空比MAC协议分析
无线连接Wi-Fi设备将帮助您解决三大设计
6G的下一步:太赫兹技术新进展
摩尔斯微电子与移远通信合作,将Wi-Fi
移远通信携手MediaTek在悉尼科技大学开展
CPU | 内存 | 硬盘 | 显卡 | 显示器 | 主板 | 电源 | 键鼠 | 网站地图
Copyright © 2025-2035 诺佳网 版权所有 备案号:赣ICP备2025066733号 本站资料均来源互联网收集整理,作品版权归作者所有,如果侵犯了您的版权,请跟我们联系。