时间:2022-11-16 22:52
人气:
作者:admin
FP5217是非同步升压驱动IC,内置NMOS30V/8A/15mΩ,输入低启动电压2.8V与宽工作电压5V~24V,单节锂电池3V~4.2V应用,将Vout接到HVDDPin;精准的反馈电压1.2V,软启动时间由外部电容调整,工作频率由外部电阻调整;过电流保护芯片内部 NMOS,检测电感峰值电流,检测电阻Rcs连接SWS与GND之间,CSpin检测Vcs。
特色
➢启动电压2.8V
➢工作电压范围5V~24V
➢可调输出电压最高26V
➢反馈电压1.2V(±2%)
➢关机耗电流小于3μA
➢可调工作频率200kHz~1000kHz
➢可调软启动时间
➢输入低电压保护(UVP)
➢可调过电流保护(OCP)
➢过温保护(OTP)
➢内置30V/8A/15mMOSFET(峰值电流10A)
➢封装TSSOP-14L(EP)

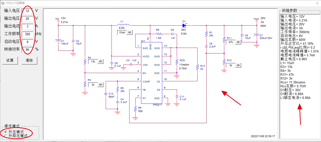
画圈位置手动输入或者选择选项,箭头部分为软件自动计算生成。

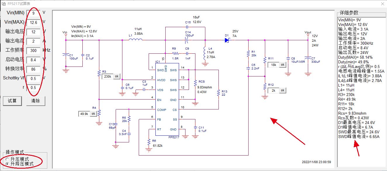
画圈位置手动输入或者选择选项,箭头部分为软件自动计算生成。

原厂内部自研软件,下载后如遇杀毒软件提示风险忽略即可。
下一篇:吊扇的开发与展望